#natcomm search results

Tina received Golden emblem as another (3rd) award for her #synbio PhD work, congrats! #NatChemBiol #NatComm, #ACSSynBio papers... more on the way.True dedication seen also by the TALE activator tatoo on her shoulder. Tatooing PhD topic is otherwise not mandatory in our lab.

rjerala's tweet image. Tina received Golden emblem as another (3rd) award for her #synbio PhD work, congrats!  #NatChemBiol #NatComm, #ACSSynBio papers... more on the way.True dedication seen also by the TALE activator tatoo on her shoulder. Tatooing PhD topic is otherwise not mandatory in our lab.

Battle of opinions by Nat Comm editors presented by Yaoqing Zhang #NatComm #Nature

PrecursorCell's tweet image. Battle of opinions by Nat Comm editors presented by Yaoqing Zhang #NatComm #Nature

That's a wrap! So nice to see old friends and make new ones too. Privileged (in many ways) to have been able to attend and take up space at #NCA21, I leave invigorated by the panels I attended and prepared to keep striving for a better and more socially aware discipline #NatComm

cheyennaremba's tweet image. That's a wrap! So nice to see old friends and make new ones too. Privileged (in many ways) to have been able to attend and take up space at #NCA21, I leave invigorated by the panels I attended and prepared to keep striving for a better and more socially aware discipline #NatComm

If you have one minuted left to communicate, what would you share to the world? A lot of interesting comments! #natcomm

Prof_CMCross's tweet image. If you have one minuted left to communicate, what would you share to the world?  A lot of interesting comments! #natcomm

Congratulations to Jennifer Theiss for winning the Gerald R. Miller Book Award in Interpersonal Communication from @NatComm for 'The Experience and Expression of Uncertainty in Close Relationships' Well deserved! #awardwinner #natcomm #communication #relationships

CambUP_Psych's tweet image. Congratulations to Jennifer Theiss for winning the Gerald R. Miller Book Award in Interpersonal Communication from @NatComm for 'The Experience and Expression of Uncertainty in Close Relationships'

Well deserved!

#awardwinner #natcomm #communication #relationships

Excited for Day 3 of this year’s @NatComm Doctoral Honors Seminar! Grabbed a quick breakfast and am hoping the WiFi holds so I can join the check-in session from outside this morning! ☀️ #DHS #virtualseminar #natcomm #NCA

madisonkrall8's tweet image. Excited for Day 3 of this year’s @NatComm Doctoral Honors Seminar! Grabbed a quick breakfast and am hoping the WiFi holds so I can join the check-in session from outside this morning! ☀️

#DHS #virtualseminar #natcomm #NCA

Conference tweeting #natcomm http://twitpic.com/piih8


Stunning bone and sex-differences in our preprint from BioRxiv biorxiv.org/cgi/content/sh… #bioRxiv under review @ #Natcomm

hollyingrahamSF's tweet image. Stunning bone and sex-differences in our preprint from BioRxiv biorxiv.org/cgi/content/sh… #bioRxiv under review @  #Natcomm

Awa ti BATIFIED morawa @Kamal_D_Truth #NATCOMM for CITY BOY

toon_dae's tweet image. Awa ti BATIFIED morawa @Kamal_D_Truth #NATCOMM for CITY BOY
toon_dae's tweet image. Awa ti BATIFIED morawa @Kamal_D_Truth #NATCOMM for CITY BOY

Ok Comm friends. I know many of us are reviewing @NatComm papers for the 2020 Indy conference, but any word on when the actual decisions will be rolled out? #NCA2020 #NatComm #Comm #AcademicTwitter #CommScholars


We are so proud of the #CoMCgss members (past and present) participating in the annual @NatComm conference this week. Good luck and congratulations to all TTU students, staff, and faculty involved! #natcomm

ComcGss's tweet image. We are so proud of the #CoMCgss members (past and present) participating in the annual @NatComm conference this week. Good luck and congratulations to all TTU students, staff, and faculty involved! #natcomm

Congratulations to Dr. Xialing Lin, Assistant Professor of Corporate Communication on her being recognized for the Applied Communication Division “Top Paper" award at the 2018 @NatComm conference. #corporatecommunication #NatComm

PennStateSN's tweet image. Congratulations to Dr. Xialing Lin, Assistant Professor of Corporate Communication on her being recognized for the Applied Communication Division “Top Paper" award at the 2018 @NatComm conference. #corporatecommunication #NatComm

#7. Necroptosis mediates myofibre death in dystrophin-deficient mice. #NatComm. tinyurl.com/y7c4ymbz. Interesting paper that makes you wonder what necroptic, apoptotic, autophagic, mitophagic, & other pathways regulating myofiber death/turnover are interacting with each other.


Publishing the very best scholarship between #communication, critical, and cultural studies, we are now accepting submissions to this #natcomm journal: bit.ly/30zOxvM

Routledge_MandC's tweet image. Publishing the very best scholarship between #communication, critical, and cultural studies, we are now accepting submissions to this #natcomm journal: bit.ly/30zOxvM

A global multi-hazard risk analysis of road and railway infrastructure assets #natcomm nature.com/articles/s4146…

a_cardillo's tweet image. A global multi-hazard risk analysis of road and railway infrastructure assets #natcomm

nature.com/articles/s4146…

Are you an NCA #NatComm scholar? Please consider signing our division petition to create a death and dying division at NCA to give deathly comm scholars a place for their work (we need 4 more signatures!). kennesaw.co1.qualtrics.com/jfe/form/SV_ba…


Happy of our results! We identified a new RRAGD mutation which, together with the others already identified, causes cardio-renal syndrome and inhibits the nuclear translocation of the MiT/TFE TF, resulting in defective responses to lysosomal or mitochondrial damage.#natcomm

📢 A new publication on @NatureComms by #Ballabio's group revealed the key role of MiT/TFE factors in #kidney tubulopathy and #cardiomyopathy syndrome. Congratulations to @IreneSambri, @FernianiMarco and all the collaborators! Read the full article here 👇 nature.com/articles/s4146…

Tigem_Telethon's tweet image. 📢 A new publication on @NatureComms by #Ballabio's group revealed the key role of MiT/TFE factors in #kidney tubulopathy and #cardiomyopathy syndrome.
Congratulations to @IreneSambri, @FernianiMarco and all the collaborators!
Read the full article here 👇
nature.com/articles/s4146…


Cool #NatComm paper by @JWVeening - Microscale insights into pneumococcal antibiotic mutant selection windows nature.com/ncomms/2015/15…


Join us in celebrating the past, present, and future of communication research! #ArnoldLectureWeek #CommunicationResearch #NatComm #NCA #Communication


nature.com/articles/s4146… Super Happy to see our last study out on #NatComm. Great #Translational approach between #rarekidney disease clinic and TFEB expert.Looking forward for new therapy. #heart and #KidneyDisease are closer now. @unicampania @Biogem_Istituto @Tigem_Telethon


Happy of our results! We identified a new RRAGD mutation which, together with the others already identified, causes cardio-renal syndrome and inhibits the nuclear translocation of the MiT/TFE TF, resulting in defective responses to lysosomal or mitochondrial damage.#natcomm

📢 A new publication on @NatureComms by #Ballabio's group revealed the key role of MiT/TFE factors in #kidney tubulopathy and #cardiomyopathy syndrome. Congratulations to @IreneSambri, @FernianiMarco and all the collaborators! Read the full article here 👇 nature.com/articles/s4146…

Tigem_Telethon's tweet image. 📢 A new publication on @NatureComms by #Ballabio's group revealed the key role of MiT/TFE factors in #kidney tubulopathy and #cardiomyopathy syndrome.
Congratulations to @IreneSambri, @FernianiMarco and all the collaborators!
Read the full article here 👇
nature.com/articles/s4146…


Are you an NCA #NatComm scholar? Please consider signing our division petition to create a death and dying division at NCA to give deathly comm scholars a place for their work (we need 4 more signatures!). kennesaw.co1.qualtrics.com/jfe/form/SV_ba…


Also thanks to #natcomm magazine for the publication, and #cp2k project for making this work possible!


Students in Iowa State's media ethics class produce digital portfolios with personal ethics codes, key in our graduates getting internships and first jobs. Methods are shared here. @ISU_GSJC @IowaStateU @AEJMC @ACEJMC #NatComm mediaethicsmagazine.com/index.php/brow…


Stay safe out there Dr. Upshaw! #NatComm

This post is unavailable.

Awa ti BATIFIED morawa @Kamal_D_Truth #NATCOMM for CITY BOY

toon_dae's tweet image. Awa ti BATIFIED morawa @Kamal_D_Truth #NATCOMM for CITY BOY
toon_dae's tweet image. Awa ti BATIFIED morawa @Kamal_D_Truth #NATCOMM for CITY BOY

If not for City Boy.........Then for who. #NATCOMM

toon_dae's tweet image. If not for City Boy.........Then for who. #NATCOMM

Thrilled to see our article about the pre-existence of treatment-resistant cell clusters published in #NatComm. I'm incredibly proud to have been a part of this interdisciplinary project group at #Scilifelab.

#SpatialTranscriptomics analysis by @marklund_maja @steffriedrich @joalunatkthse et al. of #ProstateCancer samples before and after androgen deprivation therapy reveals cell populations associated with #TherapyResistance #CancerResearch @natrescancer go.nature.com/3Sc3iif

NatureComms's tweet image. #SpatialTranscriptomics analysis by @marklund_maja @steffriedrich @joalunatkthse et al. of #ProstateCancer samples before and after androgen deprivation therapy reveals cell populations associated with #TherapyResistance

#CancerResearch @natrescancer

go.nature.com/3Sc3iif


Dr. Marissa Doshi, associate professor of communication at Hope College, has received the Early Career Award from the Ethnography Division of the National Communication Association. @NatComm #NatComm goho.pe/3Uzq7hP


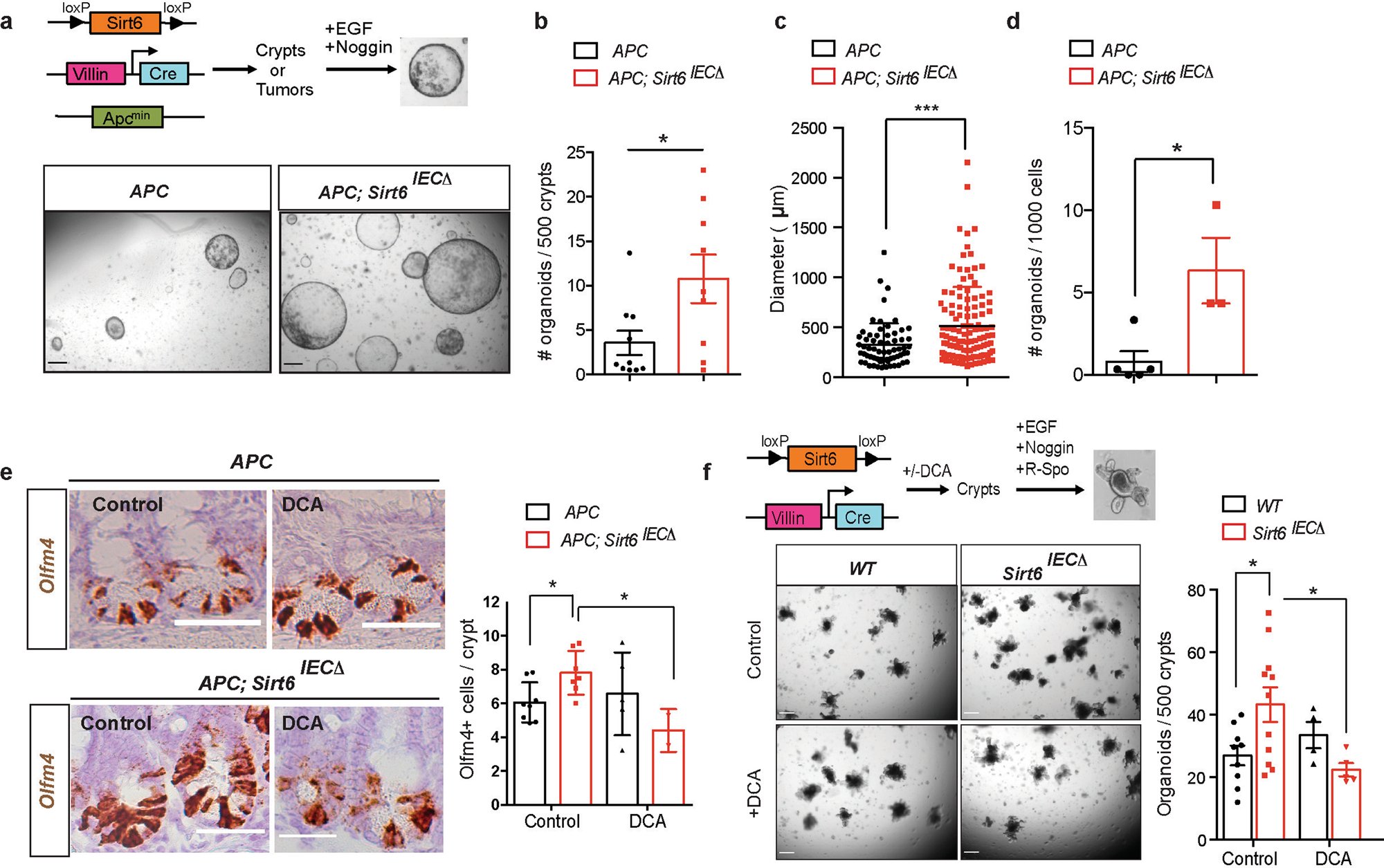
How much do I like those super papers? Here in #natcomm outstanding discovery that deepens molecular insights of warburg effect and cancer #metabolism. Sirtuin-6 deacetylase is one of the players that regulate this process in non dividing cells. Congratulations! @MostoslavskyLab

Redefining Warburg!! Really happy our paper is out (it took a long journey!). We find that within tumors, non-dividing cells are the ones doing Warburg, basically challenging the dogma that this metabolic adaptation is for biomass. nature.com/articles/s4146…



That's a wrap! So nice to see old friends and make new ones too. Privileged (in many ways) to have been able to attend and take up space at #NCA21, I leave invigorated by the panels I attended and prepared to keep striving for a better and more socially aware discipline #NatComm

cheyennaremba's tweet image. That's a wrap! So nice to see old friends and make new ones too. Privileged (in many ways) to have been able to attend and take up space at #NCA21, I leave invigorated by the panels I attended and prepared to keep striving for a better and more socially aware discipline #NatComm

We are so proud of the #CoMCgss members (past and present) participating in the annual @NatComm conference this week. Good luck and congratulations to all TTU students, staff, and faculty involved! #natcomm

ComcGss's tweet image. We are so proud of the #CoMCgss members (past and present) participating in the annual @NatComm conference this week. Good luck and congratulations to all TTU students, staff, and faculty involved! #natcomm

Great thread for my colleagues at #NatComm

This post is unavailable.

#TeamRhetoric - I’m incredibly proud of this piece that I co-authored with my brilliant PhD advisor, Dr. Leslie J. Harris. The piece emerged out of mutual lines of research, evolved into an award-winning paper at #NatComm, and, finally, took published form at #CommStudies 1/2


Battle of opinions by Nat Comm editors presented by Yaoqing Zhang #NatComm #Nature

PrecursorCell's tweet image. Battle of opinions by Nat Comm editors presented by Yaoqing Zhang #NatComm #Nature

If not for City Boy.........Then for who. #NATCOMM

toon_dae's tweet image. If not for City Boy.........Then for who. #NATCOMM

Congratulations to Jennifer Theiss for winning the Gerald R. Miller Book Award in Interpersonal Communication from @NatComm for 'The Experience and Expression of Uncertainty in Close Relationships' Well deserved! #awardwinner #natcomm #communication #relationships

CambUP_Psych's tweet image. Congratulations to Jennifer Theiss for winning the Gerald R. Miller Book Award in Interpersonal Communication from @NatComm for 'The Experience and Expression of Uncertainty in Close Relationships'

Well deserved!

#awardwinner #natcomm #communication #relationships

@CAREMasseyNZ team congratulates Prof. Mohan Dutta on the "Outstanding Book Award" from @NatComm National Communication Association #HealthCommunication Division to his book, “Communicating health: A culture-centered approach” published with @politybooks #CAREMassey #Natcomm

CAREMasseyNZ's tweet image. @CAREMasseyNZ team congratulates Prof. Mohan Dutta on the "Outstanding Book Award" from @NatComm National Communication Association #HealthCommunication Division to his book, “Communicating health: A culture-centered approach” published with @politybooks 
#CAREMassey #Natcomm

Excited for Day 3 of this year’s @NatComm Doctoral Honors Seminar! Grabbed a quick breakfast and am hoping the WiFi holds so I can join the check-in session from outside this morning! ☀️ #DHS #virtualseminar #natcomm #NCA

madisonkrall8's tweet image. Excited for Day 3 of this year’s @NatComm Doctoral Honors Seminar! Grabbed a quick breakfast and am hoping the WiFi holds so I can join the check-in session from outside this morning! ☀️

#DHS #virtualseminar #natcomm #NCA

Tina received Golden emblem as another (3rd) award for her #synbio PhD work, congrats! #NatChemBiol #NatComm, #ACSSynBio papers... more on the way.True dedication seen also by the TALE activator tatoo on her shoulder. Tatooing PhD topic is otherwise not mandatory in our lab.

rjerala's tweet image. Tina received Golden emblem as another (3rd) award for her #synbio PhD work, congrats!  #NatChemBiol #NatComm, #ACSSynBio papers... more on the way.True dedication seen also by the TALE activator tatoo on her shoulder. Tatooing PhD topic is otherwise not mandatory in our lab.

If you have one minuted left to communicate, what would you share to the world? A lot of interesting comments! #natcomm

Prof_CMCross's tweet image. If you have one minuted left to communicate, what would you share to the world?  A lot of interesting comments! #natcomm

That's a wrap! So nice to see old friends and make new ones too. Privileged (in many ways) to have been able to attend and take up space at #NCA21, I leave invigorated by the panels I attended and prepared to keep striving for a better and more socially aware discipline #NatComm

cheyennaremba's tweet image. That's a wrap! So nice to see old friends and make new ones too. Privileged (in many ways) to have been able to attend and take up space at #NCA21, I leave invigorated by the panels I attended and prepared to keep striving for a better and more socially aware discipline #NatComm

Awa ti BATIFIED morawa @Kamal_D_Truth #NATCOMM for CITY BOY

toon_dae's tweet image. Awa ti BATIFIED morawa @Kamal_D_Truth #NATCOMM for CITY BOY
toon_dae's tweet image. Awa ti BATIFIED morawa @Kamal_D_Truth #NATCOMM for CITY BOY

Ok Comm friends. I know many of us are reviewing @NatComm papers for the 2020 Indy conference, but any word on when the actual decisions will be rolled out? #NCA2020 #NatComm #Comm #AcademicTwitter #CommScholars


We are so proud of the #CoMCgss members (past and present) participating in the annual @NatComm conference this week. Good luck and congratulations to all TTU students, staff, and faculty involved! #natcomm

ComcGss's tweet image. We are so proud of the #CoMCgss members (past and present) participating in the annual @NatComm conference this week. Good luck and congratulations to all TTU students, staff, and faculty involved! #natcomm

Stunning bone and sex-differences in our preprint from BioRxiv biorxiv.org/cgi/content/sh… #bioRxiv under review @ #Natcomm

hollyingrahamSF's tweet image. Stunning bone and sex-differences in our preprint from BioRxiv biorxiv.org/cgi/content/sh… #bioRxiv under review @  #Natcomm

Congratulations to Dr. Xialing Lin, Assistant Professor of Corporate Communication on her being recognized for the Applied Communication Division “Top Paper" award at the 2018 @NatComm conference. #corporatecommunication #NatComm

PennStateSN's tweet image. Congratulations to Dr. Xialing Lin, Assistant Professor of Corporate Communication on her being recognized for the Applied Communication Division “Top Paper" award at the 2018 @NatComm conference. #corporatecommunication #NatComm

Conference tweeting #natcomm http://twitpic.com/piih8


Publishing the very best scholarship between #communication, critical, and cultural studies, we are now accepting submissions to this #natcomm journal: bit.ly/30zOxvM

Routledge_MandC's tweet image. Publishing the very best scholarship between #communication, critical, and cultural studies, we are now accepting submissions to this #natcomm journal: bit.ly/30zOxvM

A global multi-hazard risk analysis of road and railway infrastructure assets #natcomm nature.com/articles/s4146…

a_cardillo's tweet image. A global multi-hazard risk analysis of road and railway infrastructure assets #natcomm

nature.com/articles/s4146…

Loading...

Something went wrong.


Something went wrong.


United States Trends