#oxphos hasil pencarian
•Human ApoE4 astrocytes display increased glycolytic activity & reduced #OXPHOS •ApoE4 induces defective #autophagy & #mitochondrial dysfunction in human astrocytes •Mitigating #cholesterol burden restores mitochondrial respiration in ApoE4 astrocytes sciencedirect.com/science/articl…

Mitochondriaの主な役割は脂質のβ酸化でありATP生成能力は二次的なものにすぎない? glucose代謝がpentoseリン酸経路(PPP)および小胞体上のmitochondria外酸化的リン酸化とclosed loopとして結合している可能性 #oxphos #mitochondria doi.org/10.1016/j.bioc…

Glad to share a FREE LINK to our @ImmunityCP by @SWculek et al. #OXPHOS #metabolism is differentially used and required for maintenance by #macrophages in tissues (TMFs), depending on the organ and the homeostatic or inflammatory state (1/12) authors.elsevier.com/a/1gXO13qNrUu3…
The mitochondrial respiratory chain (MRC) produces 90% of the ATP or chemical cell energy in the human body. Any dysfunction in this chain causes a group of rare diseases called #Oxphos, which mainly affect the heart🫀, lungs🫁 and brain🧠.

Reminder: Canola oil and inorganic iron-filled grain products are not the same as fruit. Fructose > #OXPHOS
Platelet function & blood clotting depend on mitochondria: —Mitochondrial #OXPHOS generates the energy for responding to environmental stress & vascular damage —#MitochondrialDysfunction yields reduced oxygen consumption & reduces platelets Cell Rep 2023 doi.org/10.1016/j.celr…
•Mitochondrial gene expression is required for platelet activation •ELAC2 is essential for platelet function •PTCD1 and MTIF3 are essential for megakaryocyte function & platelet aggregation •Loss of mitoch RNA-binding proteins leads to thrombocytopenia & excessive bleeding

#InsulinResistance is just an emergency. Imagine you are driving a car and you step on the gas (insulin). You expect an increase in engine speed, acceleration, but nothing. The red light on the dashboard lights up and the car goes into emergency mode (activates HIF1a). #OXPHOS
If you are curious about #cancermetabolism and #AML_leukemia vulnerabilities, check out our last article published in Cancer Research @CR_AACR by Griessinger et al @emmanuelgriess1, describing a unique sensitivity of #OxPhos AML LSCs to a 4°C cold shock. aacrjournals.org/cancerres/arti…
synapse可塑性に於るenergy代謝 synapse可塑性誘導後supine ATPは1.5倍に増加、この増加は可塑性誘導supineから10μm以内に限定される ATP増加はmitochondria(Mit)のOXPHOSに依存しsupine刺激によるCa流入がMit Ca取込みを介しATP合成を促進 #synapse #OXPHOS #papers doi.org/10.1101/2025.0…

🔓New Review available to read online! Targeting cancer and immune cell metabolism with the complex I inhibitors metformin and IACS-010759 👉buff.ly/4225crQ #CancerMetabolism #ImmunoMetabolism #Oxphos

It works better with this link!! Targeting cancer and immune cell metabolism with the complex I inhibitors metformin and IACS‐010759 - Pujalte‐Martin - Molecular Oncology - Wiley Online Library febs.onlinelibrary.wiley.com/doi/full/10.10…
Warded off general winter sickness with 650 mg aspirin, baking soda, 1 mg methylene blue... Very calm, resting feeling as of now #OXPHOS #RayPeat
Patients w/cervical cancer need more people advocating for them & @JulieSchwarz14 has devoted her career to doing just that, getting all the way down to the molecular level and back to the patient. Plus, #oxphos #warburgeffect for the metabolism nerds don’t miss this lecture!
Don't miss this special @SitemanCenter #gynonc lecture by Dr. @JulieSchwarz14 - on @WUSTLmed campus 5/24. "Advancing personalized medicine approaches in #CervicalCancer"

5/8 Strong CIV depletion makes flies die sooner, not faster. We delve into this intricate dance! #ETC #OXPHOS
In Science #Immunology: #OXPHOS promotes #Bcell pro-inflammatory cytokine production by regulating ATP signaling in #MultipleSclerosis. @PennMedicine @HMU_UNI scim.ag/6Rd

Scientists highlighted the pivotal roles of fatty acid oxidation-fueled #OXPHOS and NRF2 in LN #metastasis and suggested targeting these pathways as a promising therapeutic strategy for metastatic esophageal squamous cell carcinoma. @PNASNews | pnas.org/doi/10.1073/pn…

Check ⬇️ the latest story on #mitochondrialdisorders from the @jourdainlab led by our favorite MD and DJ Marcell Harhai 🎉 Very interesting approach showing how different nutrient sensitive #CRISPR screens compliment each other and highlight new genes required for #OXPHOS
Our updated inventory of genes required for #OXPHOS & findings on #mito defects in #Menieres is now out at @CellReports! 🎉 🧫 New galactose #CRISPR screen 🎯 481 genes required for #OXPHOS ⚙️ #FAM136A in IMS proteostasis 👂 Mito defects in #Menieres cell.com/cell-reports/f…
🔬 Investigadores del @CNIC_CARDIO liderados por José Luis Cabrera y José Antonio Enríquez, @GenoxphosLab, desvelan la evolución del sistema energético celular #OxPhos, el motor vital de nuestras células. Además, han desarrollado ConScore, una herramienta clave para detectar…

What's ironic about Mexican Coke is that instead of citric acid they use... Wait for it.... phosphoric acid! LOL Like and share if you get it #Metabolism #OxPhos #TND
synapse可塑性に於るenergy代謝 synapse可塑性誘導後supine ATPは1.5倍に増加、この増加は可塑性誘導supineから10μm以内に限定される ATP増加はmitochondria(Mit)のOXPHOSに依存しsupine刺激によるCa流入がMit Ca取込みを介しATP合成を促進 #synapse #OXPHOS #papers doi.org/10.1101/2025.0…

Scientists highlighted the pivotal roles of fatty acid oxidation-fueled #OXPHOS and NRF2 in LN #metastasis and suggested targeting these pathways as a promising therapeutic strategy for metastatic esophageal squamous cell carcinoma. @PNASNews | pnas.org/doi/10.1073/pn…

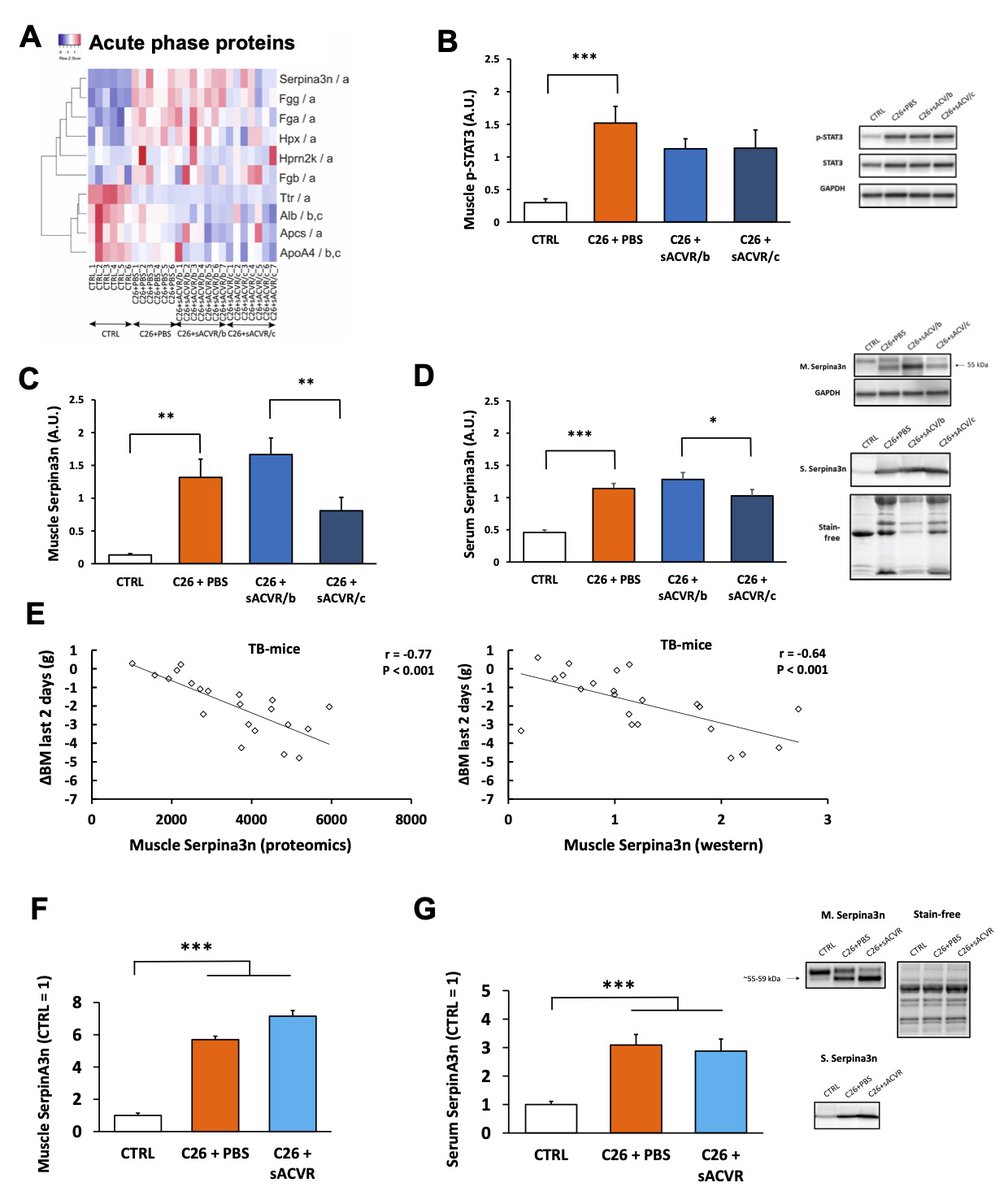
Evidence implicating disturbed #muscle #mitochondria #OXPHOS #proteome and #NAD+ #homeostasis in experimental #cancer #cachexia sciencedirect.com/science/articl… #ACVR #Serpina3N #activin #Nrk2



Altered mitochondrial dynamics in #PancreaticCancer Mitochondrial fusion as a novel tumor suppressor mechanism @TaniguchiMD @MDAndersonNews on a roll with a new @biorxivpreprint biorxiv.org/content/biorxi… #Metabolism #OXPHOS #RadOnc

Before you diffuse tomorrow, check out our two talks in the immunity session..feedback welcomed...#mitos #oxphos #cellDeath #evo #ASCBEMBO19



•Human ApoE4 astrocytes display increased glycolytic activity & reduced #OXPHOS •ApoE4 induces defective #autophagy & #mitochondrial dysfunction in human astrocytes •Mitigating #cholesterol burden restores mitochondrial respiration in ApoE4 astrocytes sciencedirect.com/science/articl…

Happy and proud to share our newest study describing the metabolic flexibility of #skeletal #progenitors: they respond to #OXPHOS block by reversing SDH and using alternative NAD+ regeneration to preserve #proliferation, #stemness and improve #bone repair. (1/3)

🚨New Study Alert🚨 Check out @biorxivpreprint from H. Fujiwara, Reddy Lab @umichmedicine. Autoreactive T cells Repress #OXPHOS in intestinal epithelial cells by down-regulating #SDH. Exciting collaboration! Huge therapeutic potential for #GVHD. #IBD. biorxiv.org/content/10.110…

Latest curated articles👇🏽 📰 Islet dysfunction in T2D through multidimensional pancreatic phenotyping (HPAP in 📷) 📰Independent respiratory chains adapt #OXPHOS performance to glycolytic switch 🧊Precise DNA cleavage by CRISPR-SpRYgests 🔗biomed.news/bims-nimamd/20… 🙏🏽Thx@biomednews

Scientists highlighted the pivotal roles of fatty acid oxidation-fueled #OXPHOS and NRF2 in LN #metastasis and suggested targeting these pathways as a promising therapeutic strategy for metastatic esophageal squamous cell carcinoma. @PNASNews | pnas.org/doi/10.1073/pn…

Waiting for my flight to São Paulo for a 2 month visit to study the #ribosome of #mitochondria and how it interacts with #oxphos complexes

🔓New Review available to read online! Targeting cancer and immune cell metabolism with the complex I inhibitors metformin and IACS-010759 👉buff.ly/4225crQ #CancerMetabolism #ImmunoMetabolism #Oxphos

It works better with this link!! Targeting cancer and immune cell metabolism with the complex I inhibitors metformin and IACS‐010759 - Pujalte‐Martin - Molecular Oncology - Wiley Online Library febs.onlinelibrary.wiley.com/doi/full/10.10…
TOMM20 as a driver of cancer aggressiveness via oxidative phosphorylation, maintenance of a reduced state, and resistance to apoptosis 👉 buff.ly/4kjA7sk #TOMM20 #OXPHOS #Apoptosis

Mitochondriaの主な役割は脂質のβ酸化でありATP生成能力は二次的なものにすぎない? glucose代謝がpentoseリン酸経路(PPP)および小胞体上のmitochondria外酸化的リン酸化とclosed loopとして結合している可能性 #oxphos #mitochondria doi.org/10.1016/j.bioc…

Modeling #oxidativephosphorylation in AP Biology today using Stop Motion Studio! Stay tuned for the finished product! #shsapbio #oxphos

Review ▪ #MitochondrialDisorders of the #OXPHOS system →febs.onlinelibrary.wiley.com/doi/10.1002/18… #mitochondria #metabolism #cytochrome #inbornerrorsofmetabolism #respiratorychain #neurodevelopment

In Science #Immunology: #OXPHOS promotes #Bcell pro-inflammatory cytokine production by regulating ATP signaling in #MultipleSclerosis. @PennMedicine @HMU_UNI scim.ag/6Rd

The #OXPHOS metabolic pathway regulates pro-inflammatory signaling in #MultipleSclerosis-patient #Bcells and #neuroinflammation in mice. @PennMedicine @HMU_UNI Learn more: scim.ag/6TI

Something went wrong.
Something went wrong.
United States Trends
- 1. Columbus 142K posts
- 2. President Trump 1.04M posts
- 3. Middle East 239K posts
- 4. Brian Callahan 6,385 posts
- 5. #IndigenousPeoplesDay 10K posts
- 6. Thanksgiving 53.1K posts
- 7. Seth 46.9K posts
- 8. Macron 201K posts
- 9. #WWERaw 52.5K posts
- 10. Marc 47K posts
- 11. Titans 36.2K posts
- 12. Darius Smith 3,582 posts
- 13. Vrabel 6,338 posts
- 14. HAZBINTOOZ 4,222 posts
- 15. Shildt 2,521 posts
- 16. Apple TV 5,043 posts
- 17. Cape Verde 4,913 posts
- 18. Egypt 246K posts
- 19. #drwfirstgoal N/A
- 20. Flip 52.4K posts