#retraction search results

Another #retraction for #papermill #fraud Masoud Salavati-Niasari! These people publish nothing but fake papers. When will publishers learn?

Another retraction for #papermill #fraud Masoud Salavati-Niasari! This fraud is/was an editor for many @ElsevierConnect journals where he acted as a corrupt editor for his paper mill friends. This time @RoySocChem retracted his fictional work. pubs.rsc.org/en/content/art…

Gymnopusaquosus's tweet image. Another retraction for #papermill #fraud Masoud Salavati-Niasari! This fraud is/was an editor for many
@ElsevierConnect
journals where he acted as a corrupt editor for his paper mill friends. This time @RoySocChem
retracted his fictional work.
pubs.rsc.org/en/content/art…


liar liar, pants on fire! Vo Nguyen Dai Viet from @NIIENTTU accusing the editors/reviewers for his #retraction. Of course he damn well knew that his friends were editing/reviewing the paper. It is #papermill #fraud nonsense! @FrontiersIn retracted! thanhnien.vn/mot-nha-khoa-h…

Spottingthespot's tweet image. liar liar, pants on fire! Vo Nguyen Dai Viet from @NIIENTTU accusing the editors/reviewers for his #retraction. Of course he damn well knew that his friends were editing/reviewing the paper. It is #papermill #fraud nonsense! @FrontiersIn retracted! 
thanhnien.vn/mot-nha-khoa-h…
Spottingthespot's tweet image. liar liar, pants on fire! Vo Nguyen Dai Viet from @NIIENTTU accusing the editors/reviewers for his #retraction. Of course he damn well knew that his friends were editing/reviewing the paper. It is #papermill #fraud nonsense! @FrontiersIn retracted! 
thanhnien.vn/mot-nha-khoa-h…

If Brahim Diaz is asked about the penalty and answered, i just cracked under pressure, will @tancredipalmeri and others who made tweets like these delete them? #retraction #baggiodiaz

What is Sadio Mané saying to Mendy before Brahim Diaz penalty? MMMMMMMMMMMH



Great news! Indian fraudulent #papermill author Abhijit Dey got his 4th #retraction! @FrontiersIn just retracted one of his nonsense papers. Notice also the name Abdel Rahman Al-Tawaha; another prolific #papermill author, more on him later! #fraud frontiersin.org/journals/plant…

Spottingthespot's tweet image. Great news! Indian fraudulent #papermill author Abhijit Dey got his 4th #retraction! @FrontiersIn just retracted one of  his nonsense papers. Notice also the name Abdel Rahman Al-Tawaha;  another prolific #papermill author, more on him later! #fraud frontiersin.org/journals/plant…

Do journals publish retraction rates? Is this information public? #retraction #ratrace #suspectscience


It’s All Too Hard to Get Plagiarizing Philosophy Publications Retracted: dailynous.com/2023/03/22/too… #Plagiarism #AcademicIntegrity #Retraction


#Retraction Why do papers lie- Because the publication ecosystem that we have built is not only defective but also somehow built to encourage people to lie The bigger the Journal, higher the stakes @lonnibesancon @organicbotanic

The move comes as the U.S. body tasked with making recommendations for vaccine use is scheduled to consider the safety of COVID-19 shots, and two of the study’s authors say their findings will be discussed. retractionwatch.com/2025/09/18/cov…



#Retraction Très discrètement, le @WJON_Journal a retracté "l'étude" qui prétendait être la 1ere a montrer un lien causal entre cancer et vape. Les erreurs sont si grossières que l'on peut douter que ce soit des erreurs. Lire le décryptage sur Reason > reason.com/2023/01/04/a-m…


There it is, another #retraction for #papermill #fraud Arivalagan Pugazhendhi! He is on his way to the @RetractionWatch leaderboard for sure, but how long till he makes it? He published nothing but fake data.

Spottingthespot's tweet image. There it is, another #retraction for #papermill #fraud Arivalagan Pugazhendhi! He is on his way to the @RetractionWatch leaderboard for sure, but how long till he makes it? He published nothing but fake data.

The idiotic #papermill #fraud Arivalagan Pugazhendhi got 2 more retractions! This idiot has published nothing but fake papers.

Spottingthespot's tweet image. The idiotic #papermill #fraud Arivalagan Pugazhendhi got 2 more retractions! This idiot has published nothing but fake papers.
Spottingthespot's tweet image. The idiotic #papermill #fraud Arivalagan Pugazhendhi got 2 more retractions! This idiot has published nothing but fake papers.


#Retraction #GastrenterologyResearch Publié en ligne en avril 2022, l'article est désormais rétracté. N'importe quoi méthodologique, il prétendait que le vapotage nuit au foie. Désinformation diffusée entretemps par des sites d'info et autres antivapes... gastrores.org/index.php/Gast…


Dear @DailyMailUK the 3 VOLUNTEERS are members of the Westminster Night Safety Team, KNOWN to the @metpoliceuk, it is highly UNLIKELY, that they would put disrupting the King's Coronation before women's safety #Retraction? They hand out Rape Alarms every night ffs you idiots!

Absolute Bollox‼️ The rape alarms are intended to warn young girls that Prince Andrew and the MET police are on the loose! #Gaslighting

Charles83230639's tweet image. Absolute Bollox‼️ 

The rape alarms are intended to warn young girls that Prince Andrew and the MET police are on the loose!
#Gaslighting


In less than 4 days M. Santosh from @UniofAdelaide collected 213 entries on pubpeer (he already had 1 @pubpeer entry for a #retraction, not yet in the @RetractionWatch database). This is a world record! Does @GWR include this type of records? #papermill #fraud @ElsevierConnect

Spottingthespot's tweet image. In less than 4 days M. Santosh from @UniofAdelaide collected 213 entries on pubpeer (he already had 1 @pubpeer entry for a #retraction, not yet in the @RetractionWatch database). This is a world record! Does @GWR include this type of records? #papermill #fraud @ElsevierConnect

8 minutes in and the count went up to 178 @pubpeer entries for M. Santosh from @UniofAdelaide !! The next days more news on M. Santosh will be posted here! M. Santosh is a world renowned geologist, perhaps the most legenardy geologist that ever lived! @Dr_5GH

Spottingthespot's tweet image. 8 minutes in and the count went up to 178 @pubpeer entries for M. Santosh from @UniofAdelaide !! The next days more news on M. Santosh will be posted here! M. Santosh is a world renowned geologist, perhaps the most legenardy geologist that ever lived! @Dr_5GH


🤯 Over 8,000 highly cited scientists have at least one retraction! Database analysis reveals these researchers also had higher self-citation rates. What does this mean for the reliability of scientific literature? #Retraction #Science 🚨 nature.com/articles/d4158…


In the 2nd of 3 interviews with CREC stakeholders, Joyce Griffin (@WileyGlobal) speaks w/@TAC_NISO about how the new Recommended Practice can benefit large #publishers w/complex workflows as they work to address #retraction metadata. niso.cadmoremedia.com/Title/54fad418… #ResearchIntegrity


Worryingly high prevalence of retraction among top-cited researchers nature.com/articles/d4158… #Retraction #science


👉🏼👉🏼 Article #retraction is “a mechanism for #correcting the literature and alerting readers to articles that contain such seriously flawed or erroneous content or data that their findings and conclusions cannot be relied upon.” @bmj_latest bmj.com/content/381/bm…


White House Calls for Retraction of ABC Report Over Iran Drone Threat Officials say the FBI alert cited by the network came from an unverified tip, as Iran deploys drones across the Middle East following U.S. and Israeli ➤ jmpto.net/zUNEw #Retraction #House #White


1.1 million papers cite 12,000 retracted studies. Cabanac says citing retracted work should itself qualify for retraction. Two conferences, same conversation: everyone wants ironclad signals. Will we ever have them? timeshighereducation.com/news/retract-p… #ResearchIntegrity #Retraction


🔴 BREAKING: The regime in Iran has now confessed that the IRGC mistakenly bombed an Iranian school yesterday, killing many children. To all the legacy media and pro regime influencers who peddled your fake news: RETRACT and DELETE.

NiohBerg's tweet image. 🔴 BREAKING:

The regime in Iran has now confessed that the IRGC mistakenly bombed an Iranian school yesterday, killing many children.

To all the legacy media and pro regime influencers who peddled your fake news:

 RETRACT and DELETE.
NiohBerg's tweet image. 🔴 BREAKING:

The regime in Iran has now confessed that the IRGC mistakenly bombed an Iranian school yesterday, killing many children.

To all the legacy media and pro regime influencers who peddled your fake news:

 RETRACT and DELETE.


🤖❓ A study in Learned Publishing shows that AI doesn’t recognise the #retraction of an article, but keeps claiming that long-retracted untruths are still valid. 👇 @cenmag @ScientoSkop horizons-mag.ch/2025/12/04/ai-…


🤖❓ KI erkennt nicht, wenn ein Artikel zurückgezogen wurde – Stichwort #Retraction – und bezeichnet längst widerlegte Aussagen als wahr, fand eine Studie in Learned Publishing.👇 @cenmag @ScientoSkop horizonte-magazin.ch/2025/12/04/ki-…


Initial reaction to Mike's celebration moment: dousing a boy with ice water. But slow-motion replay reveals he was patting the boy's wet shirt, not his backside. A quick judgment based on appearance, then corrected by closer inspection. #Misjudgment #Retraction #Celebration


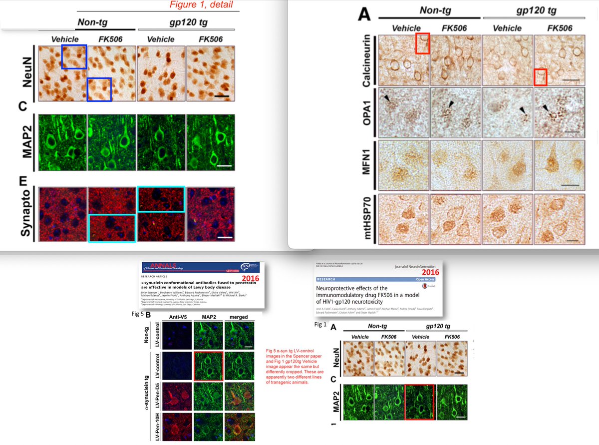
Another #retraction for former National Institute on Aging division director Eliezer Masliah today. link.springer.com/article/10.118… pubpeer.com/publications/9… Combined work by @mumumouse2, @Thatsregrettab1, @schrag_matthew, @cpiller, and me. See: science.org/content/articl…

MicrobiomDigest's tweet image. Another #retraction for former National Institute on Aging division director Eliezer Masliah today.
link.springer.com/article/10.118…
pubpeer.com/publications/9…
Combined work by @mumumouse2, @Thatsregrettab1, @schrag_matthew, @cpiller, and me. 
See: science.org/content/articl…

معدلات البحوث المسحوبة (#retraction) من الدوريات (المجلات العلمية) في بعض الدول لكل ألف ورقة خلال الفترة (1996-2023م) لأسباب كثيرة منها: ما يتعلق بخلل في النظام أو تلفيق البيانات أو اخطاء منهجية واحصائية أو تلاعب بالصور أو النتائج أو النشر المتكرر وغيرها.. ويُلاحظ أن معظم البحوث

RushoodAlKhraif's tweet image. معدلات البحوث المسحوبة (#retraction) من الدوريات (المجلات العلمية) في بعض الدول لكل ألف ورقة خلال الفترة (1996-2023م) لأسباب كثيرة منها: ما يتعلق بخلل في النظام أو تلفيق البيانات أو اخطاء منهجية واحصائية أو تلاعب بالصور أو النتائج أو النشر المتكرر وغيرها.. ويُلاحظ أن معظم البحوث

#PubPeer #Retraction watch COS Arnold Ventures

10/14 🚨 Not just Gates & Epstein — meet the Arnolds. Billionaire "philanthropists" via Arnold Ventures have quietly poured millions into the very tools that police scientific narratives: • Center for Open Science (COS) — $5.25 million launch grant in 2013 + $7.5 million in

SciGuardians's tweet image. 10/14 🚨 Not just Gates & Epstein — meet the Arnolds.

Billionaire "philanthropists" via Arnold Ventures have quietly poured millions into the very tools that police scientific narratives:

• Center for Open Science (COS) — $5.25 million launch grant in 2013 + $7.5 million in


Retraction Note: Efficacy of oral folinic acid supplementation in children with autism spectrum disorder: a randomized double-blind, placebo-controlled trial - PubMed #retraction RETRACTION IS THE RIGHT ACTION HERE ⁦@SecKennedypubmed.ncbi.nlm.nih.gov/41606385/


🚨 The ongoing #attacks on @C0PE and its core members continue as a calculated attempt to tarnish the organization’s credibility and undermine its vital role in upholding #EthicalPublishing standards. Labeling a legitimate scientific #retraction, backed by the journal and the

SciGuardians's tweet image. 🚨 The ongoing #attacks on @C0PE and its core members continue as a calculated attempt to tarnish the organization’s credibility and undermine its vital role in upholding #EthicalPublishing standards. Labeling a legitimate scientific #retraction, backed by the journal and the

🔍 Fact-checking and authentication are essential when dealing with accusations against scientists, researchers, and scholars, like the ones in this tweet. #Retractions should never be #weaponized as tools for shaming but rather seen as a means of correcting the academic record.



In less than 4 days M. Santosh from @UniofAdelaide collected 213 entries on pubpeer (he already had 1 @pubpeer entry for a #retraction, not yet in the @RetractionWatch database). This is a world record! Does @GWR include this type of records? #papermill #fraud @ElsevierConnect

Spottingthespot's tweet image. In less than 4 days M. Santosh from @UniofAdelaide collected 213 entries on pubpeer (he already had 1 @pubpeer entry for a #retraction, not yet in the @RetractionWatch database). This is a world record! Does @GWR include this type of records? #papermill #fraud @ElsevierConnect

8 minutes in and the count went up to 178 @pubpeer entries for M. Santosh from @UniofAdelaide !! The next days more news on M. Santosh will be posted here! M. Santosh is a world renowned geologist, perhaps the most legenardy geologist that ever lived! @Dr_5GH

Spottingthespot's tweet image. 8 minutes in and the count went up to 178 @pubpeer entries for M. Santosh from @UniofAdelaide !! The next days more news on M. Santosh will be posted here! M. Santosh is a world renowned geologist, perhaps the most legenardy geologist that ever lived! @Dr_5GH


Well, that’s an understated #retraction notice. “data presented in Figure 3B cannot be validated, and the conclusions drawn from the data and figures are unreliable.” These panels look manipulated. #FlawCytometry HT: @gcabanac pubpeer.com/publications/8…

MicrobiomDigest's tweet image. Well, that’s an understated #retraction notice. 
“data presented in Figure 3B cannot be validated, and the conclusions drawn from the data and figures are unreliable.”
These panels look manipulated. 
#FlawCytometry
HT: @gcabanac 

pubpeer.com/publications/8…

Just minted my @RETRACTEDONABS NFT and I’m loving the artwork! 🖼️🔥 Who else is excited for the future of this project? 🚀 Let’s build the best community together! 💎 #NFTCommunity #Retraction #Web3

OneLife83616391's tweet image. Just minted my @RETRACTEDONABS NFT and I’m loving the artwork! 🖼️🔥
Who else is excited for the future of this project? 🚀
Let’s build the best community together! 💎
#NFTCommunity #Retraction #Web3

🚨 18,603 retractions. 127 fields. One big question: Why? A global study reveals: 🧪 Fake peer review = top reason 📈 Spike since 1999 🏢 IEEE, Elsevier & Springer = ~60% ⏱️ One paper retracted after 80 years! 📄 Must-read for anyone in academia. #Retraction #AcademicTwitter

SofiaFieldsEdit's tweet image. 🚨 18,603 retractions. 127 fields. One big question: Why?

A global study reveals:

🧪 Fake peer review = top reason
📈 Spike since 1999
🏢 IEEE, Elsevier & Springer = ~60%
⏱️ One paper retracted after 80 years!

📄 Must-read for anyone in academia.

#Retraction #AcademicTwitter

There it is, another #retraction for #papermill #fraud Arivalagan Pugazhendhi! He is on his way to the @RetractionWatch leaderboard for sure, but how long till he makes it? He published nothing but fake data.

Spottingthespot's tweet image. There it is, another #retraction for #papermill #fraud Arivalagan Pugazhendhi! He is on his way to the @RetractionWatch leaderboard for sure, but how long till he makes it? He published nothing but fake data.

The idiotic #papermill #fraud Arivalagan Pugazhendhi got 2 more retractions! This idiot has published nothing but fake papers.

Spottingthespot's tweet image. The idiotic #papermill #fraud Arivalagan Pugazhendhi got 2 more retractions! This idiot has published nothing but fake papers.
Spottingthespot's tweet image. The idiotic #papermill #fraud Arivalagan Pugazhendhi got 2 more retractions! This idiot has published nothing but fake papers.


And there it is, one more #retraction for #papermill #fraud Mehdi Baghayeri! This time a paper on cancer! This is criminal behaviour and these frauds should face real consequences! But his university, @lebamericanuni, most likely doesn't care. doi.org/10.1016/j.envr…

Spottingthespot's tweet image. And there it is, one more #retraction for #papermill #fraud Mehdi Baghayeri! This time a paper on cancer! This is criminal behaviour and these frauds should face real consequences! But his university, @lebamericanuni, most likely doesn't care. 
doi.org/10.1016/j.envr…

There it is, another retraction for professional #papermill #fraud Mehdi Baghayeri! He publishes all his fake shit while 'working' at the Hakim Sabzevari University in Iran. When oh when will publishers learn to blacklist frauds? doi.org/10.1016/j.envr…

Spottingthespot's tweet image. There it is, another retraction for professional #papermill #fraud Mehdi Baghayeri! He publishes all his fake shit while 'working' at the Hakim Sabzevari University in Iran. When oh when will publishers learn to blacklist frauds? doi.org/10.1016/j.envr…


Our colleagues at Cochrane Cochrane Complementary Medicine Korea recently submitted a critique to the editors of a leading pain journal - read more here about their feedback and what happened: cam.cochrane.org/news/retractio… #researchquality #retraction

CochraneCAM's tweet image. Our colleagues at Cochrane Cochrane Complementary Medicine Korea recently submitted a critique to the editors of a leading pain journal - read more here about their feedback and what happened: cam.cochrane.org/news/retractio…

#researchquality #retraction

An interesting #Retraction this month by @FrontPubHealth, of a paper-mill like paper synonymizing/plagiarizing a @TheLancet paper. 2/3 peer reviewers were also from one of the author's institution 😱 frontiersin.org/articles/10.33…

MicrobiomDigest's tweet image. An interesting #Retraction this month by @FrontPubHealth, of a paper-mill like paper synonymizing/plagiarizing a @TheLancet paper. 
2/3 peer reviewers were also from one of the author's institution 😱
frontiersin.org/articles/10.33…

Assalam o Alaikum 💐 In case of retraction from a confession, it is the responsibility of the accused to prove that the confession was not made voluntarily. #Confession #Retraction #CriminalProcedure #PakistaniLaws #EvidenceAct #apkawakeel #advocate #familylawyer #bestlawyer

ApkaWakeel's tweet image. Assalam o Alaikum 💐

In case of retraction from a confession, it is the responsibility of the accused to prove that the confession was not made voluntarily.

#Confession #Retraction #CriminalProcedure #PakistaniLaws #EvidenceAct #apkawakeel #advocate #familylawyer #bestlawyer

🔥Visit Microcure at Booth SA.M30. Let's dive into market trends together and reshape the future of healthcare! 😃See you there! #ArabHealth #MicrocureInnovates #Retraction #Laparoscopic #SurgicalStapler

LovMelody_'s tweet image. 🔥Visit Microcure at Booth SA.M30.
Let's dive into market trends together and reshape the future of healthcare! 😃See you there!
#ArabHealth #MicrocureInnovates #Retraction #Laparoscopic #SurgicalStapler

#Retraction from Crikey (AU) of #disinformation intended to lay groundwork for the mass mvrder of Chinese children via expendable Australian soldiers. #ManufacturingConsent #WhiteAustraliaPolicy #YellowPeril #RedMenace #DominoEffect #WeaponisationOfCivilRights #TelltaleCIA

nymphomania's tweet image. #Retraction from Crikey (AU)
of #disinformation intended to
lay groundwork for the mass
mvrder of Chinese children
via expendable Australian
soldiers.

#ManufacturingConsent
#WhiteAustraliaPolicy
#YellowPeril
#RedMenace
#DominoEffect 
#WeaponisationOfCivilRights 
#TelltaleCIA
nymphomania's tweet image. #Retraction from Crikey (AU)
of #disinformation intended to
lay groundwork for the mass
mvrder of Chinese children
via expendable Australian
soldiers.

#ManufacturingConsent
#WhiteAustraliaPolicy
#YellowPeril
#RedMenace
#DominoEffect 
#WeaponisationOfCivilRights 
#TelltaleCIA

Gosh, Andy, surely you’re not suggesting that the profoundly independent genii of ASPI —in the heart of Canberra & the hearts of DC— would provide misleading representations? You do realise you’re talking about white people here; not inferior races? And US re-educated, no less.



#Retraction at @BioMedCentral's Journal of Inflammation for duplicate publication and image overlaps. Two papers testing different compounds (ginsenoside vs sivelestat), but same figures. HT: @SmutClyde journal-inflammation.biomedcentral.com/articles/10.11… pubpeer.com/publications/C…

MicrobiomDigest's tweet image. #Retraction at @BioMedCentral's Journal of Inflammation for duplicate publication and image overlaps. 
Two papers testing different compounds (ginsenoside vs sivelestat), but same figures.
HT: @SmutClyde 
journal-inflammation.biomedcentral.com/articles/10.11…
pubpeer.com/publications/C…
MicrobiomDigest's tweet image. #Retraction at @BioMedCentral's Journal of Inflammation for duplicate publication and image overlaps. 
Two papers testing different compounds (ginsenoside vs sivelestat), but same figures.
HT: @SmutClyde 
journal-inflammation.biomedcentral.com/articles/10.11…
pubpeer.com/publications/C…

How it should be done! A swift #retraction from @PCTOCjournal after complaints from a whistleblower! Perhaps it went so smooth because all authors agreed with the retraction? Can you spot the issues with the figure? An editor was involved (as author!!) link.springer.com/article/10.100…

Spottingthespot's tweet image. How it should be done! A swift #retraction from @PCTOCjournal after complaints from a whistleblower! Perhaps it went so smooth because all authors agreed with the retraction? Can you spot the issues with the figure? An editor was involved (as author!!) link.springer.com/article/10.100…

#RETRACTION they have only made certain sauces bigger. this continues to be a developing story

hiiiparker's tweet image. #RETRACTION they have only made certain sauces bigger. this continues to be a developing story

wendy’s made their dipping sauces slightly larger #BREAKINGNEWS



Loading...

Something went wrong.


Something went wrong.