#stm32cubemonitor wyniki wyszukiwania

Since #STM32CubeMonitor includes a web server, it’s possible to access dashboards remotely from any browser on your PC, phone, or tablet. Check out how to set it up on the #STBlog bddy.me/2C3Yzxp


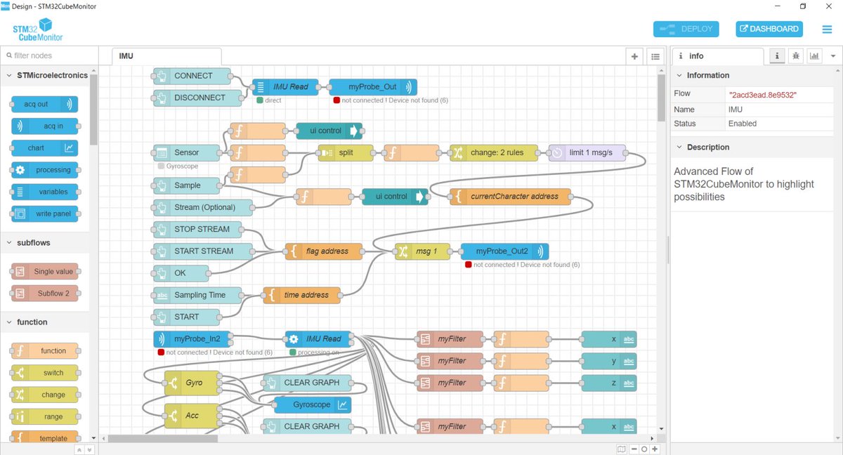
#STM32CubeMonitor is a runtime variable monitoring and visualization tool that uses @NodeRED. Creating dashboards doesn’t require one line of code. #STBlog bddy.me/2ZyvFiy


By using @NodeRED, it’s possible to create dashboards in #STM32CubeMonitor by simply dragging and dropping modules onto a canvas. Find out more on the #STBlog bddy.me/2B7ykWs


[News from the #STBlog: bddy.me/3FYrjms] Download #STM32CubeProgrammer and #STM32CubeMonitor and discover how power users get more productive on STM32. See how to debug, optimize, and code faster.


Did you miss ST's Online Embedded Tour? Watch the webinar replays and learn more about #STM32MP1, #AutoDevKit, #STM32CubeMonitor and #STM32 wireless technologies bddy.me/2VWLeyJ

ST_World's tweet image. Did you miss ST's Online Embedded Tour? Watch the webinar replays and learn more about #STM32MP1, #AutoDevKit, #STM32CubeMonitor and #STM32 wireless technologies bddy.me/2VWLeyJ

[News from the #STBlog: bddy.me/3CftDpi] Check out #STM32CubeMonitor-RF 2.9. It better aligns with the OpenThread 1.2 stack and allows devs to use our 802.15.4 sniffer firmware with a USB dongle or a Nucleo board! #STBlog #STM32


#stmicroelectronics #ecosystem cleanup continues. #stm32cubemonitor is a #nodered based visualization toolkit. It can also use a #stlink to connect to an #stm32 #microcontroller, whose variables can then be harvested and used to create various… 📸 instagram.com/p/B9WsAO-D5-A/

tamhanna's tweet image. #stmicroelectronics #ecosystem cleanup continues. #stm32cubemonitor is a #nodered based visualization toolkit. It can also use a #stlink to connect to an #stm32 #microcontroller, whose variables can then be harvested and used to create various…

📸 instagram.com/p/B9WsAO-D5-A/

This is a series of article explain how to build GUI using #STM32CubeMonitor (Activate Hexabitz built-in GUIs - Building from scratch) in order to ease using our modules 😊🔎 hexabitz.com/docs/how-to/bu… @ST_World #opensource #hardware #software #coding #edtech #STMicroelectronics

HexabitzInc's tweet image. This is a series of article explain how to build GUI using #STM32CubeMonitor (Activate Hexabitz built-in GUIs -  Building from scratch) in order to ease using our modules 😊🔎 hexabitz.com/docs/how-to/bu… @ST_World #opensource #hardware #software #coding #edtech #STMicroelectronics
HexabitzInc's tweet image. This is a series of article explain how to build GUI using #STM32CubeMonitor (Activate Hexabitz built-in GUIs -  Building from scratch) in order to ease using our modules 😊🔎 hexabitz.com/docs/how-to/bu… @ST_World #opensource #hardware #software #coding #edtech #STMicroelectronics
HexabitzInc's tweet image. This is a series of article explain how to build GUI using #STM32CubeMonitor (Activate Hexabitz built-in GUIs -  Building from scratch) in order to ease using our modules 😊🔎 hexabitz.com/docs/how-to/bu… @ST_World #opensource #hardware #software #coding #edtech #STMicroelectronics
HexabitzInc's tweet image. This is a series of article explain how to build GUI using #STM32CubeMonitor (Activate Hexabitz built-in GUIs -  Building from scratch) in order to ease using our modules 😊🔎 hexabitz.com/docs/how-to/bu… @ST_World #opensource #hardware #software #coding #edtech #STMicroelectronics

As a part of our #opensource approach, Hexabitz team has developed several built-in GUIs using #STM32CubeMonitor #tool in order to ease using our modules. Click here to learn more: 😊🔎 lnkd.in/eEQ5K5U8 @ST_World #coding #IoT #edtech #automation #NodeJS #STMicroelectronics

HexabitzInc's tweet image. As a part of our #opensource approach, Hexabitz team has developed several built-in GUIs using #STM32CubeMonitor #tool in order to ease using our modules. Click here to learn more: 😊🔎 lnkd.in/eEQ5K5U8 @ST_World #coding #IoT #edtech #automation #NodeJS #STMicroelectronics
HexabitzInc's tweet image. As a part of our #opensource approach, Hexabitz team has developed several built-in GUIs using #STM32CubeMonitor #tool in order to ease using our modules. Click here to learn more: 😊🔎 lnkd.in/eEQ5K5U8 @ST_World #coding #IoT #edtech #automation #NodeJS #STMicroelectronics
HexabitzInc's tweet image. As a part of our #opensource approach, Hexabitz team has developed several built-in GUIs using #STM32CubeMonitor #tool in order to ease using our modules. Click here to learn more: 😊🔎 lnkd.in/eEQ5K5U8 @ST_World #coding #IoT #edtech #automation #NodeJS #STMicroelectronics
HexabitzInc's tweet image. As a part of our #opensource approach, Hexabitz team has developed several built-in GUIs using #STM32CubeMonitor #tool in order to ease using our modules. Click here to learn more: 😊🔎 lnkd.in/eEQ5K5U8 @ST_World #coding #IoT #edtech #automation #NodeJS #STMicroelectronics

Build #GUI using #STM32CubeMonitor to control Hexabitz modules with local & remote access. These GUIs help to fine-tune & diagnose your #applications at run-time by reading & visualizing its variables in #real-time 💻🙂 hexabitz.com/docs/how-to/bu… #programming #coding #edtech #makers

HexabitzInc's tweet image. Build #GUI using #STM32CubeMonitor to control Hexabitz modules with local & remote access. These GUIs help to fine-tune & diagnose your #applications at run-time by reading & visualizing its variables in #real-time 💻🙂 hexabitz.com/docs/how-to/bu…
#programming #coding #edtech #makers
HexabitzInc's tweet image. Build #GUI using #STM32CubeMonitor to control Hexabitz modules with local & remote access. These GUIs help to fine-tune & diagnose your #applications at run-time by reading & visualizing its variables in #real-time 💻🙂 hexabitz.com/docs/how-to/bu…
#programming #coding #edtech #makers

[Online Embedded Tour] #STM32CubeMonitor is a graphical tool for runtime variable monitoring. It helps designers analyze and diagnose #STM32 applications in real time. Watch the video for a live demo! bddy.me/39Fq6Bf


Tweet le+ cliqué hier: Un outil visuel aide à diagnostiquer en temps réel des applications #STM32 en cours d’exécution #STM32CubeMonitor @ST_France_News bit.ly/2IfOGwg

lembarquemedia's tweet image. Tweet le+ cliqué hier: Un outil visuel aide à diagnostiquer en temps réel des applications #STM32 en cours d’exécution #STM32CubeMonitor @ST_France_News
 bit.ly/2IfOGwg

Follow these easy steps in order to learn how to import/export dashboards using #STM32CubeMonitor #software. Enjoy building your own #GUIs & sharing creative #ideas outside your screen! 😊🌟youtube.com/watch?v=U8kYp5… #DigitalMaking #IoT #CodingIsFun @ST_World #100DaysOfCode #coding


Un outil visuel aide à diagnostiquer en temps réel des applications #STM32 en cours d’exécution #STM32CubeMonitor @ST_France_News bit.ly/2IfOGwg

lembarquemedia's tweet image. Un outil visuel aide à diagnostiquer en temps réel des applications #STM32 en cours d’exécution #STM32CubeMonitor @ST_France_News bit.ly/2IfOGwg

📊 #STM32CubeMonitor 1.7 became more flexible thanks to new UI improvements. The latest version adds a more powerful CSV exporter that can format data in ways that weren’t possible before. 🔍 Learn more on the #STBlog: spkl.io/60174t6Wx #STM32


Visualizing, live monitoring, and data controlling of TOF (Time-of-Flight) sensor using #STM32CubeMonitor 🤓📲💻🌟 For more information, please visit the link below: youtu.be/C5KM-rn0_6U @ST_World #MakerEd #DigitalMaking #coding #edtech #IoT #100DaysOfCode #CodingIsFun #Maker


The #STM32CubeMonitor family of tools helps to fine-tune and diagnose #STM32 applications at run-time by reading and visualizing their variables in real-time. bit.ly/2IkS5Kr


📊 #STM32CubeMonitor 1.7 became more flexible thanks to new UI improvements. The latest version adds a more powerful CSV exporter that can format data in ways that weren’t possible before. 🔍 Learn more on the #STBlog: spkl.io/60174t6Wx #STM32


This is a series of article explain how to build GUI using #STM32CubeMonitor (Activate Hexabitz built-in GUIs - Building from scratch) in order to ease using our modules 😊🔎 hexabitz.com/docs/how-to/bu… @ST_World #opensource #hardware #software #coding #edtech #STMicroelectronics

HexabitzInc's tweet image. This is a series of article explain how to build GUI using #STM32CubeMonitor (Activate Hexabitz built-in GUIs -  Building from scratch) in order to ease using our modules 😊🔎 hexabitz.com/docs/how-to/bu… @ST_World #opensource #hardware #software #coding #edtech #STMicroelectronics
HexabitzInc's tweet image. This is a series of article explain how to build GUI using #STM32CubeMonitor (Activate Hexabitz built-in GUIs -  Building from scratch) in order to ease using our modules 😊🔎 hexabitz.com/docs/how-to/bu… @ST_World #opensource #hardware #software #coding #edtech #STMicroelectronics
HexabitzInc's tweet image. This is a series of article explain how to build GUI using #STM32CubeMonitor (Activate Hexabitz built-in GUIs -  Building from scratch) in order to ease using our modules 😊🔎 hexabitz.com/docs/how-to/bu… @ST_World #opensource #hardware #software #coding #edtech #STMicroelectronics
HexabitzInc's tweet image. This is a series of article explain how to build GUI using #STM32CubeMonitor (Activate Hexabitz built-in GUIs -  Building from scratch) in order to ease using our modules 😊🔎 hexabitz.com/docs/how-to/bu… @ST_World #opensource #hardware #software #coding #edtech #STMicroelectronics

As a part of our #opensource approach, Hexabitz team has developed several built-in GUIs using #STM32CubeMonitor #tool in order to ease using our modules. Click here to learn more: 😊🔎 lnkd.in/eEQ5K5U8 @ST_World #coding #IoT #edtech #automation #NodeJS #STMicroelectronics

HexabitzInc's tweet image. As a part of our #opensource approach, Hexabitz team has developed several built-in GUIs using #STM32CubeMonitor #tool in order to ease using our modules. Click here to learn more: 😊🔎 lnkd.in/eEQ5K5U8 @ST_World #coding #IoT #edtech #automation #NodeJS #STMicroelectronics
HexabitzInc's tweet image. As a part of our #opensource approach, Hexabitz team has developed several built-in GUIs using #STM32CubeMonitor #tool in order to ease using our modules. Click here to learn more: 😊🔎 lnkd.in/eEQ5K5U8 @ST_World #coding #IoT #edtech #automation #NodeJS #STMicroelectronics
HexabitzInc's tweet image. As a part of our #opensource approach, Hexabitz team has developed several built-in GUIs using #STM32CubeMonitor #tool in order to ease using our modules. Click here to learn more: 😊🔎 lnkd.in/eEQ5K5U8 @ST_World #coding #IoT #edtech #automation #NodeJS #STMicroelectronics

[News from the #STBlog: bddy.me/3CftDpi] Check out #STM32CubeMonitor-RF 2.9. It better aligns with the OpenThread 1.2 stack and allows devs to use our 802.15.4 sniffer firmware with a USB dongle or a Nucleo board! #STBlog #STM32


This is a series of article explain how to build GUI using #STM32CubeMonitor (Activate Hexabitz built-in GUIs - Building from scratch) in order to ease using our modules 😊🔎 hexabitz.com/docs/how-to/bu… @ST_World #opensource #hardware #software #coding #edtech #STMicroelectronics

HexabitzInc's tweet image. This is a series of article explain how to build GUI using #STM32CubeMonitor (Activate Hexabitz built-in GUIs -  Building from scratch) in order to ease using our modules 😊🔎 hexabitz.com/docs/how-to/bu… @ST_World
  #opensource #hardware #software #coding #edtech #STMicroelectronics
HexabitzInc's tweet image. This is a series of article explain how to build GUI using #STM32CubeMonitor (Activate Hexabitz built-in GUIs -  Building from scratch) in order to ease using our modules 😊🔎 hexabitz.com/docs/how-to/bu… @ST_World
  #opensource #hardware #software #coding #edtech #STMicroelectronics
HexabitzInc's tweet image. This is a series of article explain how to build GUI using #STM32CubeMonitor (Activate Hexabitz built-in GUIs -  Building from scratch) in order to ease using our modules 😊🔎 hexabitz.com/docs/how-to/bu… @ST_World
  #opensource #hardware #software #coding #edtech #STMicroelectronics
HexabitzInc's tweet image. This is a series of article explain how to build GUI using #STM32CubeMonitor (Activate Hexabitz built-in GUIs -  Building from scratch) in order to ease using our modules 😊🔎 hexabitz.com/docs/how-to/bu… @ST_World
  #opensource #hardware #software #coding #edtech #STMicroelectronics

This is a series of article explain how to build GUI using #STM32CubeMonitor (Activate Hexabitz built-in GUIs - Building from scratch) in order to ease using our modules 😊🔎hexabitz.com/docs/how-to/bu… @ST_World #opensource #hardware #software #coding #edtech #STMicroelectronics

HexabitzInc's tweet image. This is a series of article explain how to build GUI using #STM32CubeMonitor (Activate Hexabitz built-in GUIs - Building from scratch) in order to ease using our modules 😊🔎hexabitz.com/docs/how-to/bu… @ST_World
  #opensource #hardware #software #coding #edtech #STMicroelectronics
HexabitzInc's tweet image. This is a series of article explain how to build GUI using #STM32CubeMonitor (Activate Hexabitz built-in GUIs - Building from scratch) in order to ease using our modules 😊🔎hexabitz.com/docs/how-to/bu… @ST_World
  #opensource #hardware #software #coding #edtech #STMicroelectronics
HexabitzInc's tweet image. This is a series of article explain how to build GUI using #STM32CubeMonitor (Activate Hexabitz built-in GUIs - Building from scratch) in order to ease using our modules 😊🔎hexabitz.com/docs/how-to/bu… @ST_World
  #opensource #hardware #software #coding #edtech #STMicroelectronics
HexabitzInc's tweet image. This is a series of article explain how to build GUI using #STM32CubeMonitor (Activate Hexabitz built-in GUIs - Building from scratch) in order to ease using our modules 😊🔎hexabitz.com/docs/how-to/bu… @ST_World
  #opensource #hardware #software #coding #edtech #STMicroelectronics

[News from the #STBlog: bddy.me/3FYrjms] Download #STM32CubeProgrammer and #STM32CubeMonitor and discover how power users get more productive on STM32. See how to debug, optimize, and code faster.


This is a series of article explain how to build GUI using #STM32CubeMonitor (Activate Hexabitz built-in GUIs - Building from scratch) in order to ease using our modules 😊🔎 hexabitz.com/docs/how-to/bu… @ST_World #opensource #hardware #software #coding #edtech #STMicroelectronics

HexabitzInc's tweet image. This is a series of article explain how to build GUI using #STM32CubeMonitor (Activate Hexabitz built-in GUIs -  Building from scratch) in order to ease using our modules 😊🔎 hexabitz.com/docs/how-to/bu… @ST_World  #opensource #hardware #software #coding #edtech #STMicroelectronics
HexabitzInc's tweet image. This is a series of article explain how to build GUI using #STM32CubeMonitor (Activate Hexabitz built-in GUIs -  Building from scratch) in order to ease using our modules 😊🔎 hexabitz.com/docs/how-to/bu… @ST_World  #opensource #hardware #software #coding #edtech #STMicroelectronics
HexabitzInc's tweet image. This is a series of article explain how to build GUI using #STM32CubeMonitor (Activate Hexabitz built-in GUIs -  Building from scratch) in order to ease using our modules 😊🔎 hexabitz.com/docs/how-to/bu… @ST_World  #opensource #hardware #software #coding #edtech #STMicroelectronics
HexabitzInc's tweet image. This is a series of article explain how to build GUI using #STM32CubeMonitor (Activate Hexabitz built-in GUIs -  Building from scratch) in order to ease using our modules 😊🔎 hexabitz.com/docs/how-to/bu… @ST_World  #opensource #hardware #software #coding #edtech #STMicroelectronics

As a part of our #opensource approach, Hexabitz team has developed several built-in GUIs using #STM32CubeMonitor #tool in order to ease using our modules. Click here to learn more: 😊🔎 lnkd.in/eEQ5K5U8 @ST_World #coding #IoT #edtech #automation #NodeJS #STMicroelectronics

HexabitzInc's tweet image. As a part of our #opensource approach, Hexabitz team has developed several built-in GUIs using #STM32CubeMonitor #tool in order to ease using our modules. Click here to learn more: 😊🔎 lnkd.in/eEQ5K5U8 @ST_World #coding #IoT #edtech #automation #NodeJS #STMicroelectronics
HexabitzInc's tweet image. As a part of our #opensource approach, Hexabitz team has developed several built-in GUIs using #STM32CubeMonitor #tool in order to ease using our modules. Click here to learn more: 😊🔎 lnkd.in/eEQ5K5U8 @ST_World #coding #IoT #edtech #automation #NodeJS #STMicroelectronics
HexabitzInc's tweet image. As a part of our #opensource approach, Hexabitz team has developed several built-in GUIs using #STM32CubeMonitor #tool in order to ease using our modules. Click here to learn more: 😊🔎 lnkd.in/eEQ5K5U8 @ST_World #coding #IoT #edtech #automation #NodeJS #STMicroelectronics
HexabitzInc's tweet image. As a part of our #opensource approach, Hexabitz team has developed several built-in GUIs using #STM32CubeMonitor #tool in order to ease using our modules. Click here to learn more: 😊🔎 lnkd.in/eEQ5K5U8 @ST_World #coding #IoT #edtech #automation #NodeJS #STMicroelectronics

Build #GUI using #STM32CubeMonitor to control Hexabitz modules with local & remote access. These GUIs help to fine-tune & diagnose your #applications at run-time by reading & visualizing its variables in #real-time 💻🙂 hexabitz.com/docs/how-to/bu… #programming #coding #edtech #makers

HexabitzInc's tweet image. Build #GUI using #STM32CubeMonitor to control Hexabitz modules with local & remote access. These GUIs help to fine-tune & diagnose your #applications at run-time by reading & visualizing its variables in #real-time 💻🙂 hexabitz.com/docs/how-to/bu…
#programming #coding #edtech #makers
HexabitzInc's tweet image. Build #GUI using #STM32CubeMonitor to control Hexabitz modules with local & remote access. These GUIs help to fine-tune & diagnose your #applications at run-time by reading & visualizing its variables in #real-time 💻🙂 hexabitz.com/docs/how-to/bu…
#programming #coding #edtech #makers

Follow these easy steps in order to learn how to import/export dashboards using #STM32CubeMonitor #software. Enjoy building your own #GUIs & sharing creative #ideas outside your screen! 😊🌟youtube.com/watch?v=U8kYp5… #DigitalMaking #IoT #CodingIsFun @ST_World #100DaysOfCode #coding


Visualizing, live monitoring, and data controlling of TOF (Time-of-Flight) sensor using #STM32CubeMonitor 🤓📲💻🌟 For more information, please visit the link below: youtu.be/C5KM-rn0_6U @ST_World #MakerEd #DigitalMaking #coding #edtech #IoT #100DaysOfCode #CodingIsFun #Maker


Since #STM32CubeMonitor includes a web server, it’s possible to access dashboards remotely from any browser on your PC, phone, or tablet. Check out how to set it up on the #STBlog bddy.me/2C3Yzxp


Brak wyników dla „#stm32cubemonitor”

Did you miss ST's Online Embedded Tour? Watch the webinar replays and learn more about #STM32MP1, #AutoDevKit, #STM32CubeMonitor and #STM32 wireless technologies bddy.me/2VWLeyJ

ST_World's tweet image. Did you miss ST's Online Embedded Tour? Watch the webinar replays and learn more about #STM32MP1, #AutoDevKit, #STM32CubeMonitor and #STM32 wireless technologies bddy.me/2VWLeyJ

I am trying quickly this new #stm32cubemonitor by #STMicroelectronics and I am so thrilled by it! I have done a simple test on my project by adding a software #PWM to monitor using variables. I literally fell in love with this tool. GREAT JOB #ST! @ST_World

Digimorf's tweet image. I am trying quickly this new #stm32cubemonitor by #STMicroelectronics and I am so thrilled by it! I have done a simple test on my project by adding a software #PWM to monitor using variables. I literally fell in love with this tool. 

GREAT JOB #ST! @ST_World

[News from the #STBlog: bddy.me/3CftDpi] Check out #STM32CubeMonitor-RF 2.9. It better aligns with the OpenThread 1.2 stack and allows devs to use our 802.15.4 sniffer firmware with a USB dongle or a Nucleo board! #STBlog #STM32


This is a series of article explain how to build GUI using #STM32CubeMonitor (Activate Hexabitz built-in GUIs - Building from scratch) in order to ease using our modules 😊🔎 hexabitz.com/docs/how-to/bu… @ST_World #opensource #hardware #software #coding #edtech #STMicroelectronics

HexabitzInc's tweet image. This is a series of article explain how to build GUI using #STM32CubeMonitor (Activate Hexabitz built-in GUIs -  Building from scratch) in order to ease using our modules 😊🔎 hexabitz.com/docs/how-to/bu… @ST_World #opensource #hardware #software #coding #edtech #STMicroelectronics
HexabitzInc's tweet image. This is a series of article explain how to build GUI using #STM32CubeMonitor (Activate Hexabitz built-in GUIs -  Building from scratch) in order to ease using our modules 😊🔎 hexabitz.com/docs/how-to/bu… @ST_World #opensource #hardware #software #coding #edtech #STMicroelectronics
HexabitzInc's tweet image. This is a series of article explain how to build GUI using #STM32CubeMonitor (Activate Hexabitz built-in GUIs -  Building from scratch) in order to ease using our modules 😊🔎 hexabitz.com/docs/how-to/bu… @ST_World #opensource #hardware #software #coding #edtech #STMicroelectronics
HexabitzInc's tweet image. This is a series of article explain how to build GUI using #STM32CubeMonitor (Activate Hexabitz built-in GUIs -  Building from scratch) in order to ease using our modules 😊🔎 hexabitz.com/docs/how-to/bu… @ST_World #opensource #hardware #software #coding #edtech #STMicroelectronics

As a part of our #opensource approach, Hexabitz team has developed several built-in GUIs using #STM32CubeMonitor #tool in order to ease using our modules. Click here to learn more: 😊🔎 lnkd.in/eEQ5K5U8 @ST_World #coding #IoT #edtech #automation #NodeJS #STMicroelectronics

HexabitzInc's tweet image. As a part of our #opensource approach, Hexabitz team has developed several built-in GUIs using #STM32CubeMonitor #tool in order to ease using our modules. Click here to learn more: 😊🔎 lnkd.in/eEQ5K5U8 @ST_World #coding #IoT #edtech #automation #NodeJS #STMicroelectronics
HexabitzInc's tweet image. As a part of our #opensource approach, Hexabitz team has developed several built-in GUIs using #STM32CubeMonitor #tool in order to ease using our modules. Click here to learn more: 😊🔎 lnkd.in/eEQ5K5U8 @ST_World #coding #IoT #edtech #automation #NodeJS #STMicroelectronics
HexabitzInc's tweet image. As a part of our #opensource approach, Hexabitz team has developed several built-in GUIs using #STM32CubeMonitor #tool in order to ease using our modules. Click here to learn more: 😊🔎 lnkd.in/eEQ5K5U8 @ST_World #coding #IoT #edtech #automation #NodeJS #STMicroelectronics
HexabitzInc's tweet image. As a part of our #opensource approach, Hexabitz team has developed several built-in GUIs using #STM32CubeMonitor #tool in order to ease using our modules. Click here to learn more: 😊🔎 lnkd.in/eEQ5K5U8 @ST_World #coding #IoT #edtech #automation #NodeJS #STMicroelectronics

Tweet le+ cliqué hier: Un outil visuel aide à diagnostiquer en temps réel des applications #STM32 en cours d’exécution #STM32CubeMonitor @ST_France_News bit.ly/2IfOGwg

lembarquemedia's tweet image. Tweet le+ cliqué hier: Un outil visuel aide à diagnostiquer en temps réel des applications #STM32 en cours d’exécution #STM32CubeMonitor @ST_France_News
 bit.ly/2IfOGwg

Build #GUI using #STM32CubeMonitor to control Hexabitz modules with local & remote access. These GUIs help to fine-tune & diagnose your #applications at run-time by reading & visualizing its variables in #real-time 💻🙂 hexabitz.com/docs/how-to/bu… #programming #coding #edtech #makers

HexabitzInc's tweet image. Build #GUI using #STM32CubeMonitor to control Hexabitz modules with local & remote access. These GUIs help to fine-tune & diagnose your #applications at run-time by reading & visualizing its variables in #real-time 💻🙂 hexabitz.com/docs/how-to/bu…
#programming #coding #edtech #makers
HexabitzInc's tweet image. Build #GUI using #STM32CubeMonitor to control Hexabitz modules with local & remote access. These GUIs help to fine-tune & diagnose your #applications at run-time by reading & visualizing its variables in #real-time 💻🙂 hexabitz.com/docs/how-to/bu…
#programming #coding #edtech #makers

Un outil visuel aide à diagnostiquer en temps réel des applications #STM32 en cours d’exécution #STM32CubeMonitor @ST_France_News bit.ly/2IfOGwg

lembarquemedia's tweet image. Un outil visuel aide à diagnostiquer en temps réel des applications #STM32 en cours d’exécution #STM32CubeMonitor @ST_France_News bit.ly/2IfOGwg

#stmicroelectronics #ecosystem cleanup continues. #stm32cubemonitor is a #nodered based visualization toolkit. It can also use a #stlink to connect to an #stm32 #microcontroller, whose variables can then be harvested and used to create various… 📸 instagram.com/p/B9WsAO-D5-A/

tamhanna's tweet image. #stmicroelectronics #ecosystem cleanup continues. #stm32cubemonitor is a #nodered based visualization toolkit. It can also use a #stlink to connect to an #stm32 #microcontroller, whose variables can then be harvested and used to create various…

📸 instagram.com/p/B9WsAO-D5-A/

Loading...

Something went wrong.


Something went wrong.


United States Trends