#computervisionalgorithms search results

Sure buddy, we've doing this decades already. When you train on images you apply filters and rotate the images to get more data from a single one. This is the core of computer vision and we were doing it before 2015.


1/4 What is Computer Vision ? Computer Vision is a branch of AI that enables machines to see, identify, and process images and videos in a way similar to human vision . The goal is not just to "see" but to understand the visual world by interpreting and making decisions based…

Compute is the most valuable resource of the digital age. It’s time to redefine our digital infrastructure. Introducing @cysic_xyz Network, making the #ComputeFi vision a reality : ✅ Owned, not rented A novel Proof of Compute consensus allows contributors with computing…



these are some computer vision papers that everyone must go through atleast once: 1. ResNets: arxiv.org/pdf/1512.03385… 2. YOLO: arxiv.org/abs/1506.02640 3. DeConv: lxu.me/mypapers/dcnn_… 4. GAN: arxiv.org/abs/1406.2661 5. Unet: arxiv.org/abs/1505.04597 6. Focal Loss:…


A free book on Computer Vision! "Computer Vision: Algorithms and Applications" by Richard Szeliski. Read it on the author's website: szeliski.org/Book/

TheTuringPost's tweet image. A free book on Computer Vision!

"Computer Vision: Algorithms and Applications" by Richard Szeliski.

Read it on the author's website: szeliski.org/Book/

szeliski.org/Book/ - Computer Vision: Algorithms and Applications, 2nd ed.: To download an electronic version of the book please fill in your information on: szeliski.org/Book/download.…

CVCND's tweet image. szeliski.org/Book/ - Computer Vision: Algorithms and Applications, 2nd ed.: To download an electronic version of the book please fill in your information on: szeliski.org/Book/download.…

Solving dense prediction tasks in computer vision (e.g., object detection or segmentation) requires a combination of semantic and spatial information. But, typical neural network architectures fail to capture this naturally. Here’s how we can fix this… 🧵[1/6]

cwolferesearch's tweet image. Solving dense prediction tasks in computer vision (e.g., object detection or segmentation) requires a combination of semantic and spatial information. But, typical neural network architectures fail to capture this naturally. Here’s how we can fix this… 🧵[1/6]

COMPUTER VISION - field of artificial intelligence that trains computers to interpret and understand the visual world. Machines learn to identify and classify objects — and then react to what they “see." By 2030, computers will see and record 100% of our public activity. 💣

mishadavinci's tweet image. COMPUTER VISION - field of artificial intelligence that trains computers to interpret and understand the visual world.

Machines learn to identify and classify objects — and then react to what they “see."

By 2030, computers will see and record 100% of our public activity. 💣

A free book on Computer Vision! "Computer Vision: Algorithms and Applications" by Richard Szeliski. Read it on the author's website: szeliski.org/Book/

TheTuringPost's tweet image. A free book on Computer Vision!

"Computer Vision: Algorithms and Applications" by Richard Szeliski.

Read it on the author's website: szeliski.org/Book/

Awesome Computer Vision A curated list of computer vision resources: books, courses, papers, software, datasets, pre-trained models, tutorials, talks, blogs, and songs :-) github.com/jbhuang0604/aw…

Jeande_d's tweet image. Awesome Computer Vision

A curated list of computer vision resources: books, courses, papers, software, datasets, pre-trained models, tutorials, talks, blogs, and songs :-)

github.com/jbhuang0604/aw…

1.1 Algorithm. Сore idea of the algorithm is to keep image parts known from the previous frame intact and inpaint only image areas that are missing. We can determine what is known and what is missing from a depth map and a camera transform. Algo steps overview below🎦


Here is a great computer vision example! A step-by-step guide to building a model to find defects using a dataset of 7,348 images! hubs.la/Q01n4TKl0 This work is gold for companies out there! 1 of 3

svpino's tweet image. Here is a great computer vision example!

A step-by-step guide to building a model to find defects using a dataset of 7,348 images!

hubs.la/Q01n4TKl0

This work is gold for companies out there!

1 of 3

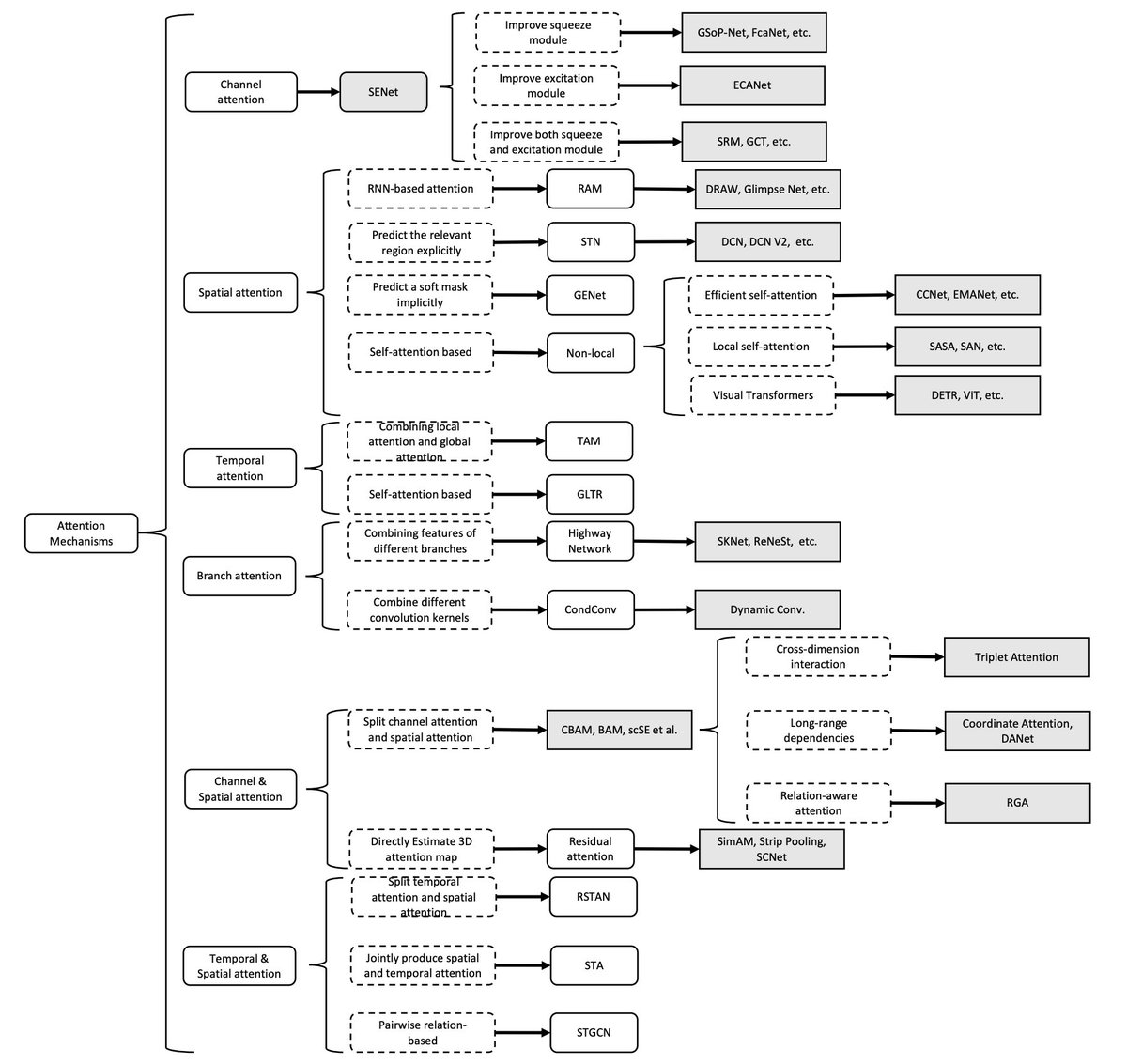
Attention Mechanisms in Computer Vision: A Survey A great survey on the state of attention mechanisms used for computer vision tasks. There is also an accompanying GitHub repo including a collection of related papers. arxiv.org/abs/2111.07624 github.com/MenghaoGuo/Awe…

omarsar0's tweet image. Attention Mechanisms in Computer Vision: A Survey

A great survey on the state of attention mechanisms used for computer vision tasks. There is also an accompanying GitHub repo including a collection of related papers.

arxiv.org/abs/2111.07624

github.com/MenghaoGuo/Awe…

One of the exciting topics in computer vision is neural rendering. It combines ideas from computer graphics and machine learning to create algorithms for synthesizing images from real-world observations. This survey paper reports the latest advances. arxiv.org/abs/2111.05849

omarsar0's tweet image. One of the exciting topics in computer vision is neural rendering. It combines ideas from computer graphics and machine learning to create algorithms for synthesizing images from real-world observations. This survey paper reports the latest advances.

arxiv.org/abs/2111.05849
omarsar0's tweet image. One of the exciting topics in computer vision is neural rendering. It combines ideas from computer graphics and machine learning to create algorithms for synthesizing images from real-world observations. This survey paper reports the latest advances.

arxiv.org/abs/2111.05849
omarsar0's tweet image. One of the exciting topics in computer vision is neural rendering. It combines ideas from computer graphics and machine learning to create algorithms for synthesizing images from real-world observations. This survey paper reports the latest advances.

arxiv.org/abs/2111.05849
omarsar0's tweet image. One of the exciting topics in computer vision is neural rendering. It combines ideas from computer graphics and machine learning to create algorithms for synthesizing images from real-world observations. This survey paper reports the latest advances.

arxiv.org/abs/2111.05849

Computer vision for self-driving cars 🧠 🚙 There are different computer vision problems you need to solve in a self-driving car. ▪️ Object detection ▪️ Lane detection ▪️ Drivable space detection ▪️ Semantic segmentation ▪️ Depth estimation ▪️ Visual odometry Details 👇

haltakov's tweet image. Computer vision for self-driving cars 🧠 🚙 

There are different computer vision problems you need to solve in a self-driving car.

▪️ Object detection
▪️ Lane detection
▪️ Drivable space detection
▪️ Semantic segmentation
▪️ Depth estimation
▪️ Visual odometry

Details 👇

Pretty cool! Here is a little bit of Computer Vision in action. Using OpenCV, the computer understands the cube's current status and offers a hint on what the next move should be. (Original credit: Daizyu Watanabe)


Some Computer Vision algorithms and techniques: ▫️Image Classification ▫️Object Detection ▫️Object Tracking ▫️Semantic Segmentation ▫️Instance Segmentation ▫️Image Reconstruction It's a fascinating subject. (And not just for classifying cute cat pictures from the internet)


No results for "#computervisionalgorithms"
Loading...

Something went wrong.


Something went wrong.


United States Trends