AlanHanash's profile picture. Bone Marrow Transplant Physician-Scientist

Alan Hanash

@AlanHanash

Bone Marrow Transplant Physician-Scientist

Thank you @JustinPerryPhD, @David_Lab_MSK, and especially @parkerici! We are so excited about the opportunity and grateful for the support!

Thanks to the @parkerici for funding a Career Development Award for the Perry Lab @sloan_kettering . Congrats to fellow recipients @David_Lab_MSK and @AlanHanash . We are all super grateful!



Alan Hanash reposted

Immune cells target #stemcells in the destruction of intestinal lining cells that occurs before renewal. Research by @AlanHanash @sloan_kettering in @SciImmunology. Read more on bpod.mrc.ac.uk/archive/2020/1… with @MRC_LMS and @AntDLewis

BPoD_s's tweet image. Immune cells target #stemcells in the destruction of intestinal lining cells that occurs before renewal. Research by @AlanHanash @sloan_kettering  in @SciImmunology. Read more on bpod.mrc.ac.uk/archive/2020/1… with @MRC_LMS and @AntDLewis

Alan Hanash reposted

Being a physician scientist is immensely rewarding. I come to the lab/clinic every day with a sense of wonder, joy, and anticipation. I support these efforts to keep this career path at the nexus of investigation and patient care alive. Pay it forward. nytimes.com/2019/09/23/opi…


Alan Hanash reposted

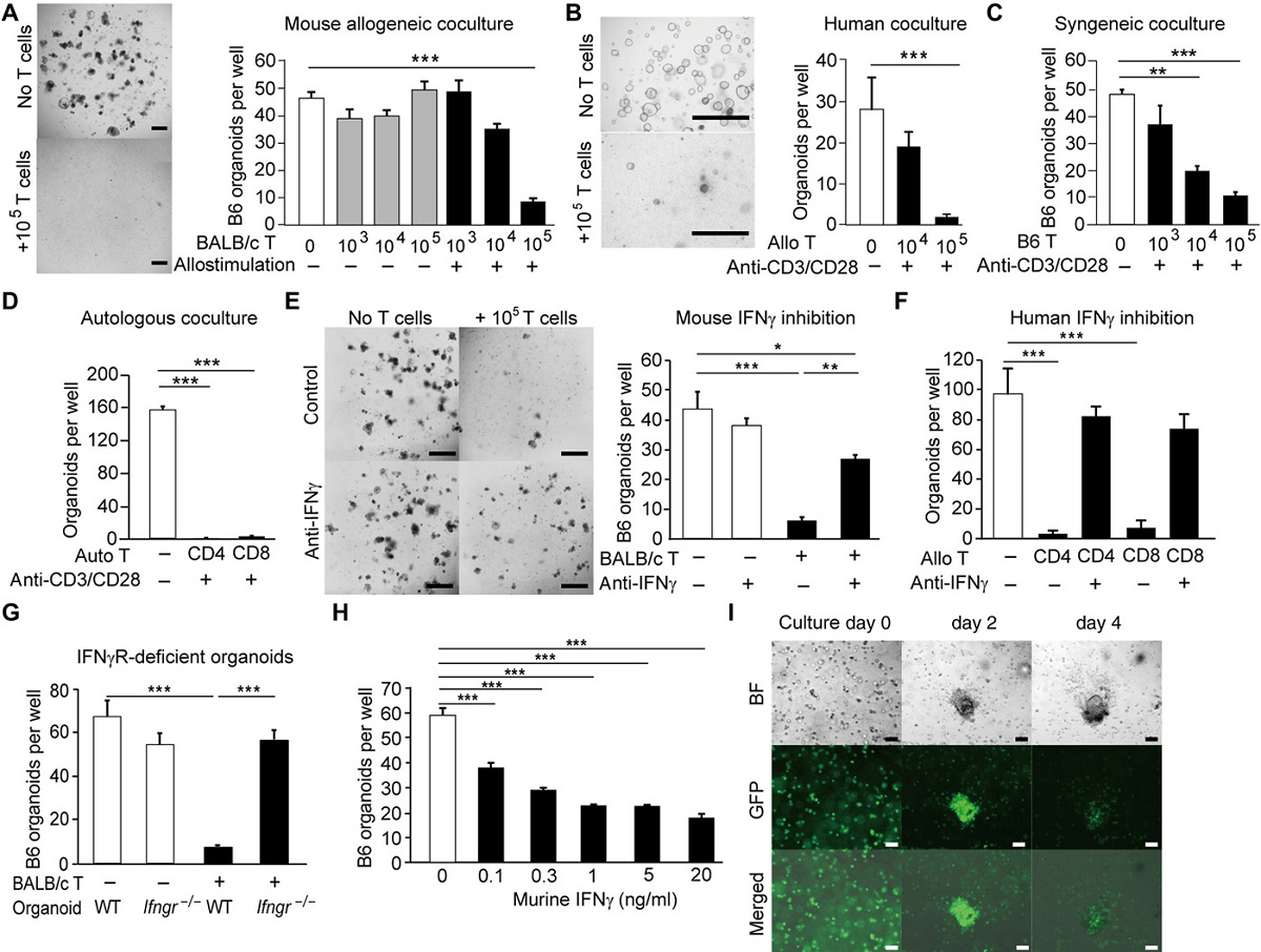
7/10 PATHOPHYSIOLOGY: @AlanHanash and colleagues showed that IFN-g directly programs intestinal stem cells for apoptosis, and that the effect can be reversed by neutralizing Abs or JAK/STAT inhibition. Rux may influence tissue responses to inflammation. …ology-sciencemag-org.ezp3.lib.umn.edu/content/4/42/e…


Outstanding playlist! Very honored to be included.

In 2012, @AlanHanash published that IL-22 protects intestinal stem cells from immune-mediated damage in our interest turned into this cytokine as a potential therapeutic strategy to promote #mucosal #healing in #IBD patients. DOI: 10.1016/j.immuni.2012.05.028



Alan Hanash reposted

Still time to vote for December cover highlighting work by @sloan_kettering @AlanHanash on immune-mediated damage of intestinal stem cells

Vote for one of the three covers displayed above to help select Science Immunology's 2019 “Cover of the Year."



Alan Hanash reposted

Clearly stem cell ribbons from December, right @AlanHanash ?

Congratulations to 3 finalists in 2019 #CoveroftheYear contest. All 3 images contributed by @SciImmunology authors. Vote for your favorite in our grand finale 7-day poll. Feel free to retweet this post to encourage wide participation. Poll ballot is in 2nd tweet in this thread.

SciImmunology's tweet image. Congratulations to 3 finalists in 2019 #CoveroftheYear contest. All 3 images contributed by @SciImmunology authors. Vote for your favorite in our grand finale 7-day poll. Feel free to retweet this post to encourage wide participation. Poll ballot is in 2nd tweet in this thread.


Alan Hanash reposted

Vote for one of the three covers displayed above to help select Science Immunology's 2019 “Cover of the Year."


Alan Hanash reposted

New article on pre-transplant serum levels of claudin-3 as a predictive biomarker for intestinal #GvHD and non-relapse mortality risk in patients undergoing allo-HSCT, now available on the @gvhd_hub ➡️ buff.ly/2sIu3Et #bmtsm

gvhd_hub's tweet image. New article on pre-transplant serum levels of claudin-3 as a predictive biomarker for intestinal #GvHD and non-relapse mortality risk in patients undergoing allo-HSCT, now available on the @gvhd_hub ➡️ buff.ly/2sIu3Et #bmtsm

Alan Hanash reposted

Choose your favorite of 4 covers displayed above to pick the third finalist for Science Immunology's 2019 "Cover of the Year."


Alan Hanash reposted

Organoids in immunological research dlvr.it/RLWh3L

NatRevImmunol's tweet image. Organoids in immunological research dlvr.it/RLWh3L

Alan Hanash reposted

The MSK Infectious Disease Service is recruiting a new clinical faculty member. Please apply if interested in joining a terrific faculty in New York City.


Alan Hanash reposted

Many examples of T cells causing pathology in the gut during infection and role of IFN-g (best cytokine ever). How does IFN-g contribute? See cool paper on T cell–derived interferon-γ programs stem cell death in immune-mediated intestinal damage immunology.sciencemag.org/content/4/42/e…


Happy to be home in sunny NYC. Thanks to our amazing speakers @zhangf, Giuliana Ferrari, and Wendell Lim for making transplant/cellular therapies the best scientific session at #ASH2019 and one of the most attended!

AlanHanash's tweet image. Happy to be home in sunny NYC. Thanks to our amazing speakers @zhangf, Giuliana Ferrari, and Wendell Lim for making transplant/cellular therapies the best scientific session at #ASH2019 and one of the most attended!

Great discussion at the annual meeting of the #ASH19 Scientific Committee on Transplantation Biology and Cellular Therapies! This year our session #ASH2019 attracted more than 500 colleagues! Great job @AlanHanash, Cathy Wu, @MarcoLDavila @MarcelaMaus and many more!

MarcoRuella's tweet image. Great discussion at the annual meeting of the #ASH19 Scientific Committee on Transplantation Biology and Cellular Therapies! This year our session #ASH2019 attracted more than 500 colleagues! Great job @AlanHanash, Cathy Wu, @MarcoLDavila @MarcelaMaus and many more!


Alan Hanash reposted

Antonio Gomes @sloan_kettering: normal gut microbiome diversity predominates pre-BMT. Pip/tazo tends to perturb this in favor of Step and Enterococcal spp. that can assoc w ⬇️survival. Higher fat diet and cefepime may help support high microbiome diversity. #ASH19

AronFlaggMD's tweet image. Antonio Gomes @sloan_kettering: normal gut microbiome diversity predominates pre-BMT. Pip/tazo tends to perturb this in favor of Step and Enterococcal spp. that can assoc w ⬇️survival. Higher fat diet and cefepime may help support high microbiome diversity. #ASH19
AronFlaggMD's tweet image. Antonio Gomes @sloan_kettering: normal gut microbiome diversity predominates pre-BMT. Pip/tazo tends to perturb this in favor of Step and Enterococcal spp. that can assoc w ⬇️survival. Higher fat diet and cefepime may help support high microbiome diversity. #ASH19
AronFlaggMD's tweet image. Antonio Gomes @sloan_kettering: normal gut microbiome diversity predominates pre-BMT. Pip/tazo tends to perturb this in favor of Step and Enterococcal spp. that can assoc w ⬇️survival. Higher fat diet and cefepime may help support high microbiome diversity. #ASH19
AronFlaggMD's tweet image. Antonio Gomes @sloan_kettering: normal gut microbiome diversity predominates pre-BMT. Pip/tazo tends to perturb this in favor of Step and Enterococcal spp. that can assoc w ⬇️survival. Higher fat diet and cefepime may help support high microbiome diversity. #ASH19

Awesome collaboration. Human #organoid work studying immunology of #stemcells performed by @clindemans lab at @UMCUtrecht!

Using human intestinal #organoids, Dr. @AlanHanash's lab found that intestinal stem cells can be directly targeted by T cell-derived cytotoxic cytokine signaling. @SciImmunology bit.ly/2DQ5szY

organoidscience's tweet image. Using human intestinal #organoids, Dr. @AlanHanash's lab found that intestinal stem cells can be directly targeted by T cell-derived cytotoxic cytokine signaling. @SciImmunology bit.ly/2DQ5szY


Alan Hanash reposted

Another Year in Review to add to our series covering the hottest developments in immunology in 2019. This one is from Lionel Ivashkiv on the hypoxia-lactate axis in inflammation @ivashkivlab go.nature.com/2Pt3sD2

NatRevImmunol's tweet image. Another Year in Review to add to our series covering the hottest developments in immunology in 2019. This one is from Lionel Ivashkiv on the hypoxia-lactate axis in inflammation
@ivashkivlab 
go.nature.com/2Pt3sD2

We’ll always have Orlando

And with a final day @vandenBrinkLab reunion dinner, that’s a wrap for me at #ASH19 @AlanHanash @RobJenqMD @clindemans (missing, @DrMvandenBrink)

Dudakov_Lab's tweet image. And with a final day @vandenBrinkLab reunion dinner, that’s a wrap for me at #ASH19 @AlanHanash @RobJenqMD @clindemans (missing, @DrMvandenBrink)


Loading...

Something went wrong.


Something went wrong.