CristiLlorente's profile picture. Assistant Prof @UCSanDiego. Passion: Translational Science, #Liver Health. Topic: Gut (#Microbiome-#Epithelium-#Immune)-#LIVER interactions. #ResearchSavesLives

Llorente Lab

@CristiLlorente

Assistant Prof @UCSanDiego. Passion: Translational Science, #Liver Health. Topic: Gut (#Microbiome-#Epithelium-#Immune)-#LIVER interactions. #ResearchSavesLives

Llorente Lab reposted

Call for papers - Special Issue that aims to illuminate the complex interactions within the gut–liver, gut–brain, gut–lung, gut–aging, and other gut–organ axes in the context of #alcohol misuse. @l_suthat @CristiLlorente

JournalAlcohol's tweet image. Call for papers - Special Issue that aims to illuminate the complex interactions within the gut–liver, gut–brain, gut–lung, gut–aging, and other gut–organ axes in the context of #alcohol misuse. @l_suthat @CristiLlorente

What an experience at #TLM25! It was so inspiring to attend outstanding talks, present our lab’s poster (great job, @RayaRonetti) and support my coworkers during their presentations. I’m so grateful for the chance to reconnect with colleagues and friends from many institutions

CristiLlorente's tweet image. What an experience at #TLM25!
It was so inspiring to attend outstanding talks, present our lab’s poster (great job, @RayaRonetti) and support my coworkers during their presentations. I’m so grateful for the chance to reconnect with colleagues and friends from many institutions
CristiLlorente's tweet image. What an experience at #TLM25!
It was so inspiring to attend outstanding talks, present our lab’s poster (great job, @RayaRonetti) and support my coworkers during their presentations. I’m so grateful for the chance to reconnect with colleagues and friends from many institutions
CristiLlorente's tweet image. What an experience at #TLM25!
It was so inspiring to attend outstanding talks, present our lab’s poster (great job, @RayaRonetti) and support my coworkers during their presentations. I’m so grateful for the chance to reconnect with colleagues and friends from many institutions
CristiLlorente's tweet image. What an experience at #TLM25!
It was so inspiring to attend outstanding talks, present our lab’s poster (great job, @RayaRonetti) and support my coworkers during their presentations. I’m so grateful for the chance to reconnect with colleagues and friends from many institutions

Can’t wait for #SLAM2026! Excited to join the Summer Liver Academy Meeting and connect with colleagues pushing the boundaries in liver and microbiome research. See you there! 🧫🧠✨ #LiverResearch#ScienceCommunity #SLAM

CristiLlorente's tweet image. Can’t wait for #SLAM2026! Excited to join the Summer Liver Academy Meeting and connect with colleagues pushing the boundaries in liver and microbiome research. See you there! 🧫🧠✨

#LiverResearch#ScienceCommunity #SLAM

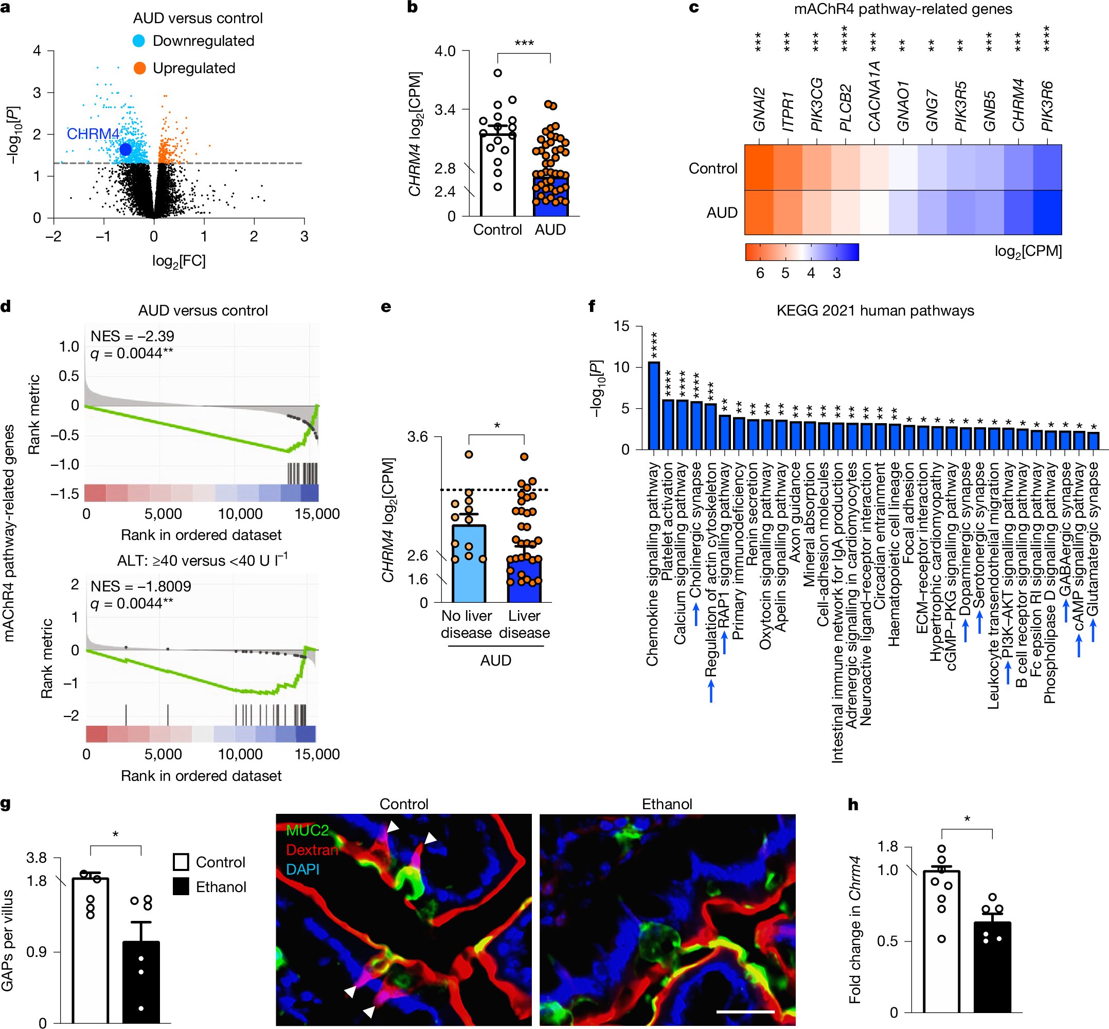
The print version of our paper was published today in Nature. mAChR4-regulated GAPs train gut immune cells to maintain antimicrobial defense and prevent alcohol-associated liver disease. @Bernd_Schnabl @RayaTonetti nature.com/articles/s4158…

CristiLlorente's tweet image. The print version of our paper was published today in Nature. mAChR4-regulated GAPs train gut immune cells to maintain antimicrobial defense and prevent alcohol-associated liver disease. 
@Bernd_Schnabl @RayaTonetti 
nature.com/articles/s4158…
CristiLlorente's tweet image. The print version of our paper was published today in Nature. mAChR4-regulated GAPs train gut immune cells to maintain antimicrobial defense and prevent alcohol-associated liver disease. 
@Bernd_Schnabl @RayaTonetti 
nature.com/articles/s4158…
CristiLlorente's tweet image. The print version of our paper was published today in Nature. mAChR4-regulated GAPs train gut immune cells to maintain antimicrobial defense and prevent alcohol-associated liver disease. 
@Bernd_Schnabl @RayaTonetti 
nature.com/articles/s4158…
CristiLlorente's tweet image. The print version of our paper was published today in Nature. mAChR4-regulated GAPs train gut immune cells to maintain antimicrobial defense and prevent alcohol-associated liver disease. 
@Bernd_Schnabl @RayaTonetti 
nature.com/articles/s4158…

Llorente Lab reposted

Nature research paper: mAChR4 suppresses liver disease via GAP-induced antimicrobial immunity go.nature.com/477xPZk


Llorente Lab reposted

Thank you to all who attended the SDDRC seminar on 8/25/25. We extend our sincere appreciation to Dr. Beyder for delivering an outstanding presentation.

SDDRC's tweet image. Thank you to all who attended the SDDRC seminar on 8/25/25. We extend our sincere appreciation to Dr. Beyder for delivering an outstanding presentation.

Alcohol Blocks Gut Immune Gatekeepers, Compromising Defense Against Bacteria in ALD communities.springernature.com/posts/alcohol-…


✨Our work shows that mAChR4-regulated goblet cell–associated antigen passages (GAPs) act as sentinels of gut immunity in alcohol-associated liver disease (ALD). These findings identify mAChR4 and IL6ST agonists as promising therapeutic options in ALD.📷 rdcu.be/eBAAo

CristiLlorente's tweet image. ✨Our work shows that mAChR4-regulated goblet cell–associated antigen passages (GAPs) act as sentinels of gut immunity in alcohol-associated liver disease (ALD). These findings identify mAChR4 and IL6ST agonists as promising therapeutic options in ALD.📷 rdcu.be/eBAAo

Honored to collaborate with such brilliant colleagues on this work exploring how alcohol, aging, genetics, and the gut microbiome intersect to shape health and disease. doi.org/10.1016/j.alco… @l_suthat @Wiramon_Rung @MelamedEsther @Katherine_Maki1 @Mccullough29373

CristiLlorente's tweet image. Honored to collaborate with such brilliant colleagues on this work exploring how alcohol, aging, genetics, and the gut microbiome intersect to shape health and disease.
doi.org/10.1016/j.alco…
@l_suthat @Wiramon_Rung @MelamedEsther 
@Katherine_Maki1 @Mccullough29373

✨Grateful to Dr Tsukamoto for an exceptional ALPD Center symposium at USC. Inspiring translational talks from senior scientists and remarkable passion from the next generation. Proud of my mentee’s @RayaTonetti growth and outstanding contributions to science ✨@UCSD_GI

CristiLlorente's tweet image. ✨Grateful to Dr Tsukamoto for an exceptional ALPD Center symposium at USC. Inspiring translational talks from senior scientists and remarkable passion from the next generation. Proud of my mentee’s @RayaTonetti  growth and outstanding contributions to science ✨@UCSD_GI
CristiLlorente's tweet image. ✨Grateful to Dr Tsukamoto for an exceptional ALPD Center symposium at USC. Inspiring translational talks from senior scientists and remarkable passion from the next generation. Proud of my mentee’s @RayaTonetti  growth and outstanding contributions to science ✨@UCSD_GI
CristiLlorente's tweet image. ✨Grateful to Dr Tsukamoto for an exceptional ALPD Center symposium at USC. Inspiring translational talks from senior scientists and remarkable passion from the next generation. Proud of my mentee’s @RayaTonetti  growth and outstanding contributions to science ✨@UCSD_GI
CristiLlorente's tweet image. ✨Grateful to Dr Tsukamoto for an exceptional ALPD Center symposium at USC. Inspiring translational talks from senior scientists and remarkable passion from the next generation. Proud of my mentee’s @RayaTonetti  growth and outstanding contributions to science ✨@UCSD_GI

Honored to judge #Biotechathalon2025, focusing on the microbiome and #digestive diseases. Exciting to see students innovating in these crucial fields! Looking forward to next year’s breakthroughs! 🌱🔬 #Microbiome #UCSanDiego

CristiLlorente's tweet image. Honored to judge #Biotechathalon2025, focusing on the microbiome and #digestive diseases. Exciting to see students innovating in these crucial fields! Looking forward to next year’s breakthroughs! 🌱🔬 #Microbiome #UCSanDiego

Llorente Lab reposted

Check out this outstanding review of #MASLD for Nature Reviews Disease Primers. I am impressed with the 357 references! Dive into the latest insights and research priorities. @DrHuangDQ @VWSWong @RinellaMary @JVLazarus @JeromeBoursier @DrLoomba @DiseasePrimers

scottisaacsmd's tweet image. Check out this outstanding review of #MASLD for Nature Reviews Disease Primers. I am impressed with the 357 references! Dive into the latest insights and research priorities. @DrHuangDQ @VWSWong @RinellaMary @JVLazarus @JeromeBoursier @DrLoomba @DiseasePrimers…

Llorente Lab reposted

🆕 More than half of adults and a third of children and adolescents predicted to have overweight or obesity by 2050. Explore the data ⤵️ Paper 1: bit.ly/41sGoJA Paper 2: bit.ly/4h8fgoU #WorldObesityDay #MedSky @IHME_UW

TheLancet's tweet image. 🆕 More than half of adults and a third of children and adolescents predicted to have overweight or obesity by 2050.

Explore the data ⤵️
Paper 1: bit.ly/41sGoJA
Paper 2: bit.ly/4h8fgoU

#WorldObesityDay #MedSky @IHME_UW

Llorente Lab reposted

Holiday celebrations with such an incredible GI Team ⁦@UCSD_GI⁩ - gratitude & holiday spirit that binds us all together as one team! Best wishes to all of you from us this holiday season ⁦@AASLDtweets⁩ ⁦@AmerGastroAssn@pattymaysent#gitwitter

DrLoomba's tweet image. Holiday celebrations with such an incredible GI Team ⁦@UCSD_GI⁩ - gratitude & holiday spirit that binds us all together as one team! Best wishes to all of you from us this holiday season ⁦@AASLDtweets⁩ ⁦@AmerGastroAssn⁩ @pattymaysent⁩ #gitwitter

Llorente Lab reposted

Another successful #AIRIG in the books. Thank you all for bringing such great ideas and enthusiasm today! @NIAAAnews

Mashkoor_C's tweet image. Another successful #AIRIG in the books. Thank you all for bringing such great ideas and enthusiasm today! @NIAAAnews

Llorente Lab reposted

Scientists have made major strides in engineering #CARTcell therapies to treat autoimmune disorders such as lupus, according to a new @ScienceTM Review that discusses the latest breakthroughs and clinical trials in the field. bit.ly/3AErZ3J

ScienceMagazine's tweet image. Scientists have made major strides in engineering #CARTcell therapies to treat autoimmune disorders such as lupus, according to a new @ScienceTM Review that discusses the latest breakthroughs and clinical trials in the field. bit.ly/3AErZ3J

Loading...

Something went wrong.


Something went wrong.