
Prof. Dipshikha Chakravortty's Lab
@DipaLab_IISc
PI: Dipshikha Chakravortty (MCBL, IISc Bangalore). We study molecular pathogenesis of Salmonella in murine, nematode and plant systems.
你可能會喜歡
The endoplasmic reticulum (ER) of the host cell may play a role in helping Salmonella bacteria escape detection, IISc study shows. Read more: iisc.ac.in/how-salmonella… #IIScresearch @DipaLab_IISc

DC lab's first PhD colleague, Prof. Sandeep Eshwarappa who discovered the SCV division, is contributing to the major AX4 project with Water Bear (IISc Bengaluru strain) From Salmonella to tardigrades 🇮🇳


We all spent a great afternoon yesterday with some nice authentic North Indian Cuisine 🎊🎉🥳

Syntaxin 7 in sync with Salmonella - working together for successful life--- Amazing Bacteria 🎊🎊 Our latest research article is online now.... Link:- doi.org/10.1111/tra.70…
It was an immense pleasure to have young minds from Classes 4, 5 and 6 in our lab. They were amazed to visualise life under the microscope and explained how they aspire to cure diseases one day👩🏻🔬👨🏻🔬 DC lab always looks forward to igniting, and inspiring young scientific minds👨🏻🏫



DC Lab team members - Rhea, Yogyata and Abhishek mentored students from Jawahar Navodaya Vidyalaya Bangalore - as a part of the "IISc Agastya SEP Program 2025" The young minds under the mentorship of my PhD students performed exciting experiments in our laboratory 👨🏻🔬👩🏻🔬🎉🎊




Igniting young minds👩🏻🔬👨🏻🔬..... School children from various parts of the country being inspired by DC Lab at IISc Bangalore. #DCLab #Salmonella




Glad to share that our latest review is online now. Check out the link below. Heartiest congratulations to the team🎉🎉🥳🥳 doi.org/10.1016/j.redo…
Endoplasmic reticulum facilitates the coordinated division of #Salmonella-containing vacuoles. New #mBio study by @umeshchopra17 @DipaLab_IISc. doi.org/10.1128/mbio.0…

Heartiest congratulations to all the team members. We show the effect of SIRT1 and SIRT3 on mitochondrial function and host Salmonella pH balance during infection. Extending our regards to @ACSPublications for publishing our work🎉🎉🎊🎊 #Salmonella #DCLab doi.org/10.1021/acsinf…
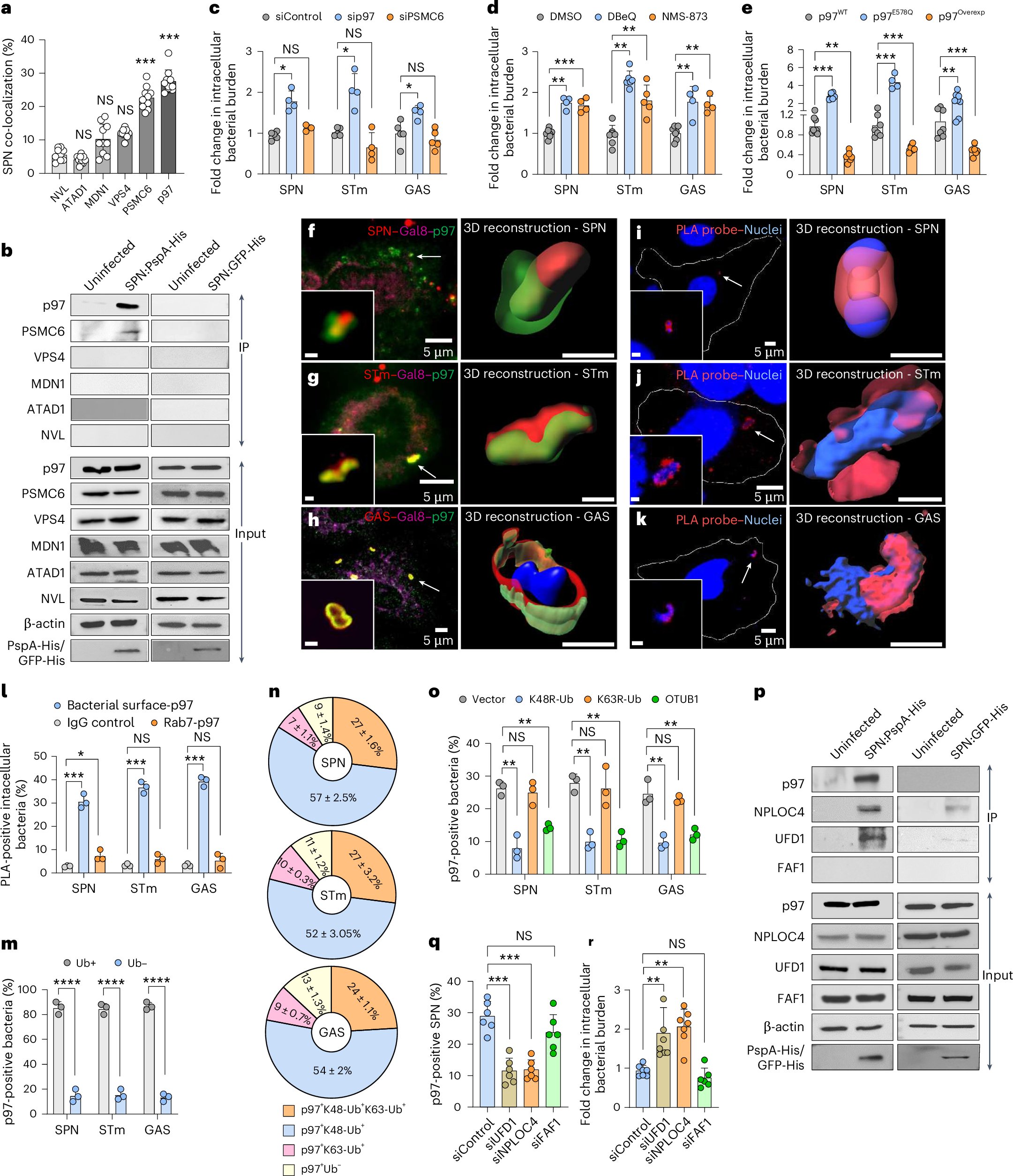
Glad to share that our collaborative project is now online in Nature Microbiology. Primarily conducted by PhD student Sourav Ghosh at IIT Bombay on how human cells can directly break ubiquitin tagged bacteria. Paper link nature.com/articles/s4156… In press msn.com/en-in/news/new…
Elated to share that our article "Defying the odds: Determinants of the antimicrobial response of Salmonella Typhi and their interplay" has been recognised as the "Top Viewed Article" by Wiley. A moment of pride again for team DC Lab!! 💐💐🎉🎉🌟🌟 #Salmonella #DCLab #IISc

Our research - "Syntaxin 3 SPI-2 dependent crosstalk facilitates the division of Salmonella containing vacuole" has received the recognition of "top cited" article. Extending heartiest congratulations to our team for this wonderful accolade🎉🎉💐💐 #DCLab #Salmonella #IISc

Congratulations to the team💐🎉
our work on the evaporation, precipitation and agglomeration dynamics of bacteria laden liquid bridges. This is a detailed effort covering some fascinating insights into liquid bridges that thin under evaporation and snap to form two sessile droplets.@Basulab_IISc @DipaLab_IISc

United States 趨勢
- 1. Bears 88.6K posts
- 2. Jake Moody 13.6K posts
- 3. Snell 24.1K posts
- 4. Caleb 48.6K posts
- 5. Falcons 51.1K posts
- 6. Bills 140K posts
- 7. Josh Allen 26.4K posts
- 8. Jayden 22.7K posts
- 9. #BearDown 2,353 posts
- 10. phil 172K posts
- 11. Swift 288K posts
- 12. Ben Johnson 4,388 posts
- 13. Joji 28.8K posts
- 14. #Dodgers 15.2K posts
- 15. Turang 4,299 posts
- 16. Happy Birthday Charlie Kirk 3,861 posts
- 17. Troy Aikman 6,458 posts
- 18. Roki 6,061 posts
- 19. Bijan 32.7K posts
- 20. Brewers 48.3K posts
你可能會喜歡
-
Mridula Nambiar
@iam_Mridula -
The Biochemical Society
@BICS_IISc -
BE, IISc
@BE_IISc -
Raj
@rajgodhuli -
Eswarappa Lab IISc
@EswarappaLab -
Bushra Ateeq
@bushraiitk -
Drug Delivery Lab
@Rachit_AgarwaI -
School of Biology, IISER-Thiruvananthapuram
@bio_iisertvm -
Debaleena Kar
@debaleenak8 -
Santosh Chauhan
@Chauhanlab_ILS -
SrimontaGayen_Epigenetics lab
@srimontagayen -
nikhil gandasi
@NGandasi -
Rajyaguru lab
@LabRajyaguru -
Avik Chattopadhyay, Ph.D.
@ImmunomanAvik -
Kapudeep Karmakar
@KapudeepK
Something went wrong.
Something went wrong.