DipaLab_IISc's profile picture. PI: Dipshikha Chakravortty (MCBL, IISc Bangalore). We study molecular pathogenesis of Salmonella in murine, nematode and plant systems.

Prof. Dipshikha Chakravortty's Lab

@DipaLab_IISc

PI: Dipshikha Chakravortty (MCBL, IISc Bangalore). We study molecular pathogenesis of Salmonella in murine, nematode and plant systems.

Repost di Prof. Dipshikha Chakravortty's Lab

The endoplasmic reticulum (ER) of the host cell may play a role in helping Salmonella bacteria escape detection, IISc study shows. Read more: iisc.ac.in/how-salmonella… #IIScresearch @DipaLab_IISc

iiscbangalore's tweet image. The endoplasmic reticulum (ER) of the host cell may play a role in helping Salmonella bacteria escape detection, IISc study shows. 
Read more: iisc.ac.in/how-salmonella…
#IIScresearch
@DipaLab_IISc

DC lab's first PhD colleague, Prof. Sandeep Eshwarappa who discovered the SCV division, is contributing to the major AX4 project with Water Bear (IISc Bengaluru strain) From Salmonella to tardigrades 🇮🇳

DipaLab_IISc's tweet image. DC lab's first PhD colleague, Prof. Sandeep Eshwarappa who discovered the  SCV division, is contributing to the major AX4 project with Water Bear (IISc Bengaluru strain)

From Salmonella to tardigrades 🇮🇳
DipaLab_IISc's tweet image. DC lab's first PhD colleague, Prof. Sandeep Eshwarappa who discovered the  SCV division, is contributing to the major AX4 project with Water Bear (IISc Bengaluru strain)

From Salmonella to tardigrades 🇮🇳

We all spent a great afternoon yesterday with some nice authentic North Indian Cuisine 🎊🎉🥳

DipaLab_IISc's tweet image. We all spent a great afternoon yesterday with some nice authentic North Indian Cuisine 🎊🎉🥳

Syntaxin 7 in sync with Salmonella - working together for successful life--- Amazing Bacteria 🎊🎊 Our latest research article is online now.... Link:- doi.org/10.1111/tra.70…


It was an immense pleasure to have young minds from Classes 4, 5 and 6 in our lab. They were amazed to visualise life under the microscope and explained how they aspire to cure diseases one day👩🏻‍🔬👨🏻‍🔬 DC lab always looks forward to igniting, and inspiring young scientific minds👨🏻‍🏫

DipaLab_IISc's tweet image. It was an immense pleasure to have young minds from Classes 4, 5 and 6 in our lab.

They were amazed to visualise life under the microscope and explained how they aspire to cure diseases one day👩🏻‍🔬👨🏻‍🔬

DC lab always looks forward to igniting, and inspiring young scientific minds👨🏻‍🏫
DipaLab_IISc's tweet image. It was an immense pleasure to have young minds from Classes 4, 5 and 6 in our lab.

They were amazed to visualise life under the microscope and explained how they aspire to cure diseases one day👩🏻‍🔬👨🏻‍🔬

DC lab always looks forward to igniting, and inspiring young scientific minds👨🏻‍🏫
DipaLab_IISc's tweet image. It was an immense pleasure to have young minds from Classes 4, 5 and 6 in our lab.

They were amazed to visualise life under the microscope and explained how they aspire to cure diseases one day👩🏻‍🔬👨🏻‍🔬

DC lab always looks forward to igniting, and inspiring young scientific minds👨🏻‍🏫

DC Lab team members - Rhea, Yogyata and Abhishek mentored students from Jawahar Navodaya Vidyalaya Bangalore - as a part of the "IISc Agastya SEP Program 2025" The young minds under the mentorship of my PhD students performed exciting experiments in our laboratory 👨🏻‍🔬👩🏻‍🔬🎉🎊

DipaLab_IISc's tweet image. DC Lab team members - Rhea, Yogyata and Abhishek mentored students from Jawahar Navodaya Vidyalaya Bangalore - as a part of the "IISc Agastya SEP Program 2025"

The young minds under the mentorship of my PhD students performed exciting experiments in our laboratory 👨🏻‍🔬👩🏻‍🔬🎉🎊
DipaLab_IISc's tweet image. DC Lab team members - Rhea, Yogyata and Abhishek mentored students from Jawahar Navodaya Vidyalaya Bangalore - as a part of the "IISc Agastya SEP Program 2025"

The young minds under the mentorship of my PhD students performed exciting experiments in our laboratory 👨🏻‍🔬👩🏻‍🔬🎉🎊
DipaLab_IISc's tweet image. DC Lab team members - Rhea, Yogyata and Abhishek mentored students from Jawahar Navodaya Vidyalaya Bangalore - as a part of the "IISc Agastya SEP Program 2025"

The young minds under the mentorship of my PhD students performed exciting experiments in our laboratory 👨🏻‍🔬👩🏻‍🔬🎉🎊
DipaLab_IISc's tweet image. DC Lab team members - Rhea, Yogyata and Abhishek mentored students from Jawahar Navodaya Vidyalaya Bangalore - as a part of the "IISc Agastya SEP Program 2025"

The young minds under the mentorship of my PhD students performed exciting experiments in our laboratory 👨🏻‍🔬👩🏻‍🔬🎉🎊

Igniting young minds👩🏻‍🔬👨🏻‍🔬..... School children from various parts of the country being inspired by DC Lab at IISc Bangalore. #DCLab #Salmonella

DipaLab_IISc's tweet image. Igniting young minds👩🏻‍🔬👨🏻‍🔬.....

School children from various parts of the country being inspired by DC Lab at IISc Bangalore.

#DCLab #Salmonella
DipaLab_IISc's tweet image. Igniting young minds👩🏻‍🔬👨🏻‍🔬.....

School children from various parts of the country being inspired by DC Lab at IISc Bangalore.

#DCLab #Salmonella
DipaLab_IISc's tweet image. Igniting young minds👩🏻‍🔬👨🏻‍🔬.....

School children from various parts of the country being inspired by DC Lab at IISc Bangalore.

#DCLab #Salmonella
DipaLab_IISc's tweet image. Igniting young minds👩🏻‍🔬👨🏻‍🔬.....

School children from various parts of the country being inspired by DC Lab at IISc Bangalore.

#DCLab #Salmonella

Glad to share that our latest review is online now. Check out the link below. Heartiest congratulations to the team🎉🎉🥳🥳 doi.org/10.1016/j.redo…


Repost di Prof. Dipshikha Chakravortty's Lab

Endoplasmic reticulum facilitates the coordinated division of #Salmonella-containing vacuoles. New #mBio study by @umeshchopra17 @DipaLab_IISc. doi.org/10.1128/mbio.0…

mbiojournal's tweet image. Endoplasmic reticulum facilitates the coordinated division of #Salmonella-containing vacuoles. New #mBio study by @umeshchopra17 @DipaLab_IISc. doi.org/10.1128/mbio.0…

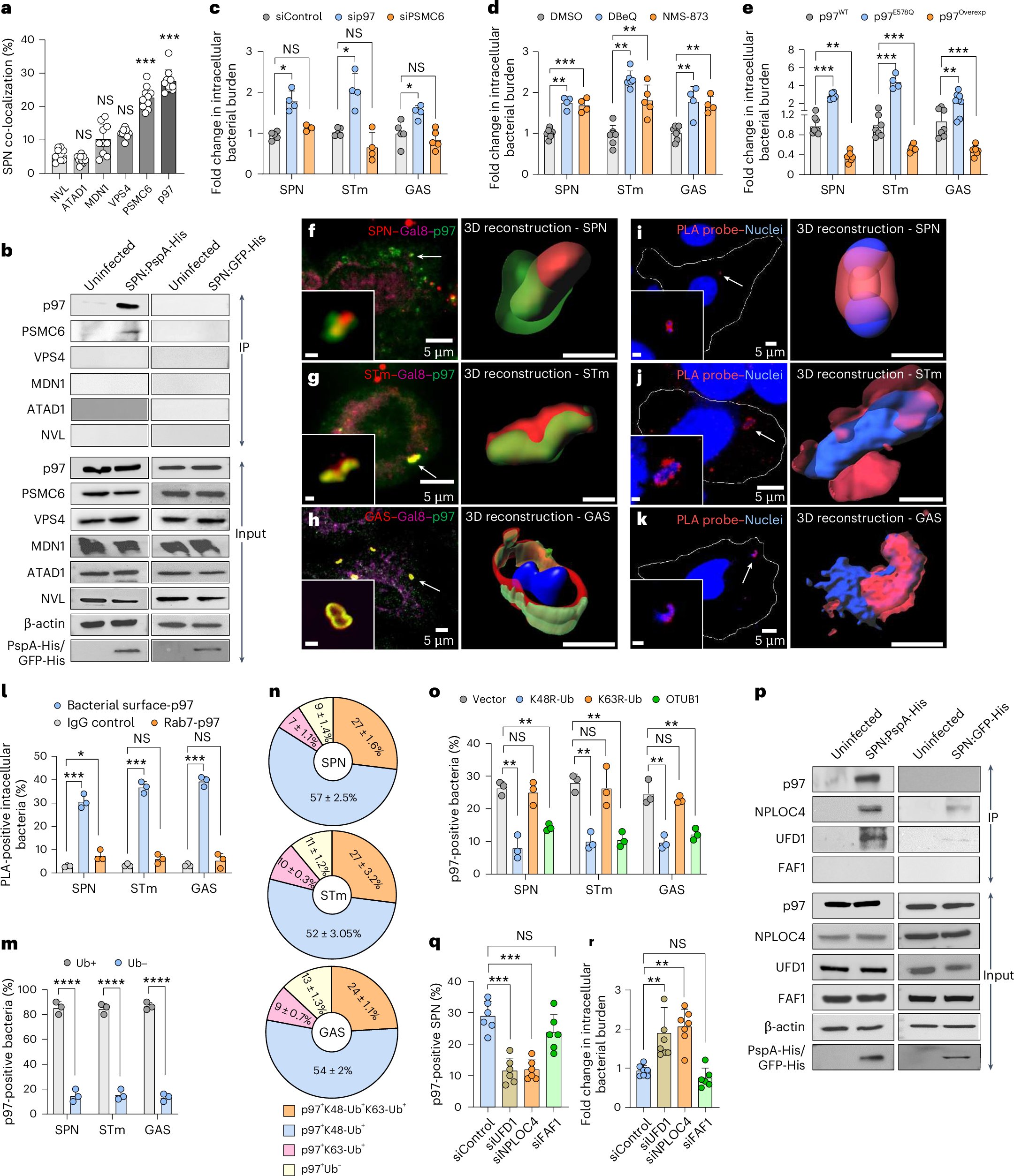
Glad to share that our collaborative project is now online in Nature Microbiology. Primarily conducted by PhD student Sourav Ghosh at IIT Bombay on how human cells can directly break ubiquitin tagged bacteria. Paper link nature.com/articles/s4156… In press msn.com/en-in/news/new…


Elated to share that our article "Defying the odds: Determinants of the antimicrobial response of Salmonella Typhi and their interplay" has been recognised as the "Top Viewed Article" by Wiley. A moment of pride again for team DC Lab!! 💐💐🎉🎉🌟🌟 #Salmonella #DCLab #IISc

DipaLab_IISc's tweet image. Elated to share that our article "Defying the odds: Determinants of the antimicrobial response of Salmonella Typhi and their interplay" has been recognised as the "Top Viewed Article" by Wiley.

A moment of pride again for team DC Lab!! 💐💐🎉🎉🌟🌟

#Salmonella #DCLab #IISc

Our research - "Syntaxin 3 SPI-2 dependent crosstalk facilitates the division of Salmonella containing vacuole" has received the recognition of "top cited" article. Extending heartiest congratulations to our team for this wonderful accolade🎉🎉💐💐 #DCLab #Salmonella #IISc

DipaLab_IISc's tweet image. Our research - "Syntaxin 3 SPI-2 dependent crosstalk facilitates the division of Salmonella containing vacuole" has received the recognition of  "top cited" article.

Extending heartiest congratulations to our team for this wonderful accolade🎉🎉💐💐

#DCLab #Salmonella #IISc

Congratulations to the team💐🎉

our work on the evaporation, precipitation and agglomeration dynamics of bacteria laden liquid bridges. This is a detailed effort covering some fascinating insights into liquid bridges that thin under evaporation and snap to form two sessile droplets.@Basulab_IISc @DipaLab_IISc

Saptars63622200's tweet image. our work on the evaporation, precipitation and agglomeration dynamics of bacteria laden liquid bridges. This is a detailed effort covering some fascinating insights into liquid bridges that thin under evaporation and snap to form two sessile droplets.@Basulab_IISc @DipaLab_IISc


Loading...

Something went wrong.


Something went wrong.