TheGruberLab's profile picture. Targeting Cancer with Synthetic Biology, Controlling Epigenome, Exploring VISTA || http://gruberlabutsw.org

The Gruber Lab

@TheGruberLab

Targeting Cancer with Synthetic Biology, Controlling Epigenome, Exploring VISTA || http://gruberlabutsw.org

Excited to share a new cancer suppression pathway: Our recent study reveals that a tiny, four-amino-acid motif inside VISTA directly blocks growth receptor signaling in cancer cells—inducing tumor suppression from within.aacrjournals.org/cancerres/arti…


The Gruber Lab a reposté

We had a full house for the final WIPs of two of our senior grad students: @mikayla_eppert from @bsabari lab on gene activation in condensates and HB Kim from @KrausWL lab on dose-dependent effects of estrogen on genomic regulation in breast cancer

UTSWGreenCenter's tweet image. We had a full house for the final WIPs of two of our senior grad students: @mikayla_eppert from @bsabari lab on gene activation in condensates and HB Kim from @KrausWL lab on dose-dependent effects of estrogen on genomic regulation in breast cancer

The Gruber Lab a reposté

We are looking for research technicians and postdocs. If you’re interested in genomics and/or reproductive biology. Please reach out! jobs.utsouthwestern.edu/job/21454219/r…


The Gruber Lab a reposté

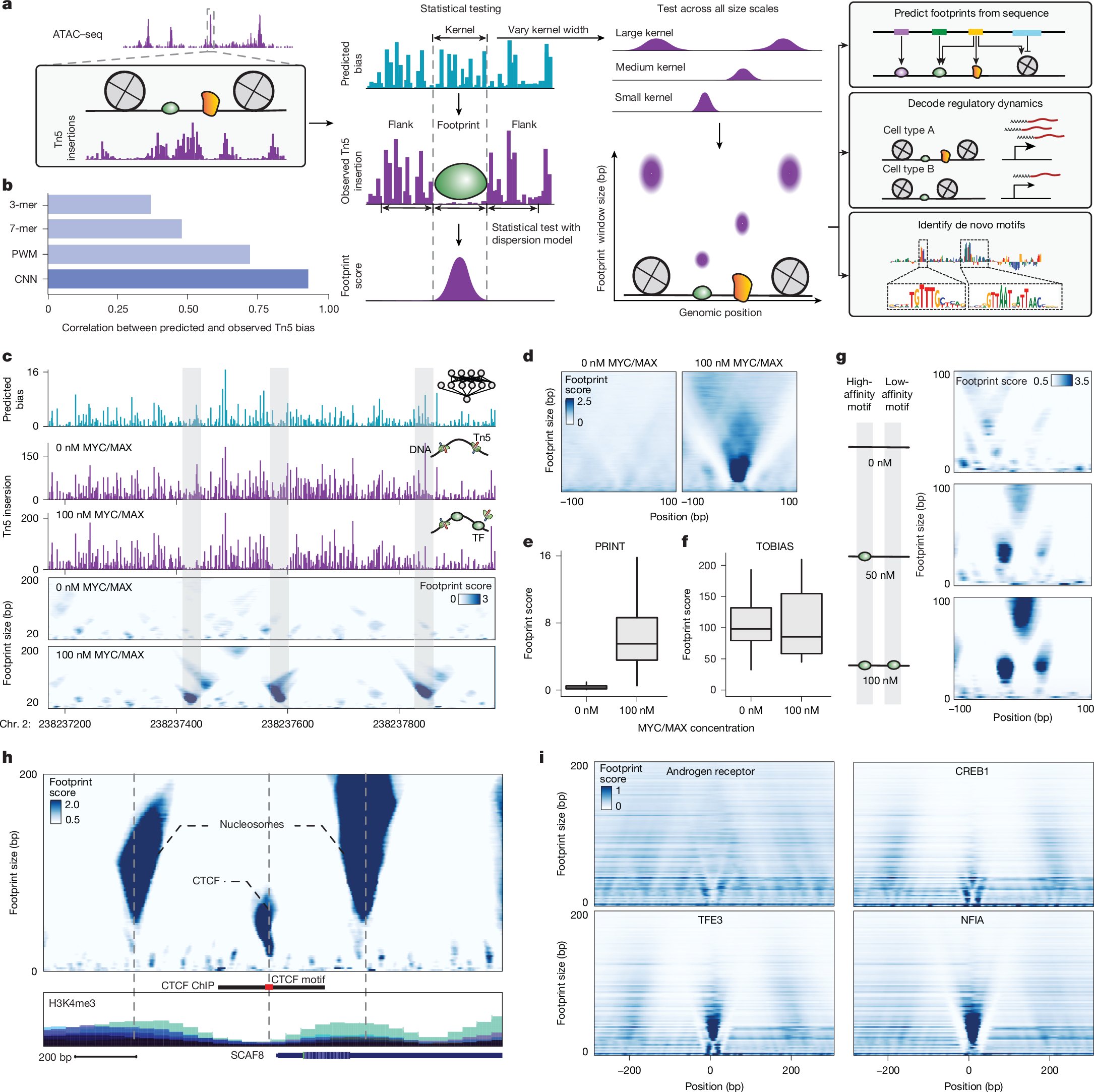
Super excited to share our new study from the @JD_Buenrostro Lab in @Nature! We developed a computational method for tracking transcription factor and nucleosome binding using single-cell ATAC-seq and deep learning. Paper: nature.com/articles/s4158…


The Gruber Lab a reposté

More than 40 percent of #postdocs leave academia. Those who landed a coveted faculty position were more likely to have had a highly cited paper, changed their research topic between their #PhD and postdoc, or moved abroad after receiving their doctorate. pnas.org/doi/10.1073/pn…


The Gruber Lab a reposté

5,562 proteins were found to have tissue-specific enrichment across 32 human tissues. ◼️ The majority of them (3,088) are enriched at the protein but not RNA level. 🧠 The brain hosts the largest number of proteins that are only enriched at the protein level but not RNA level.

slavov_n's tweet image. 5,562 proteins were found to have tissue-specific enrichment across 32 human tissues.

◼️ The majority of them (3,088) are enriched at the protein but not RNA level.

🧠 The brain hosts the largest number of proteins that are only enriched at the protein level but not RNA level.

The Gruber Lab a reposté

Nucleosomal asymmetry shapes histone mark binding and promotes poising at bivalent domains sciencedirect.com/science/articl…

ATvardovskiy's tweet image. Nucleosomal asymmetry shapes histone mark binding and promotes poising at bivalent domains sciencedirect.com/science/articl…

The Gruber Lab a reposté

Join @postingThruPhD at poster No. B662 to see how @UTSWMedCenter engineers are developing animal cells that can photosynthesize! After, come meet our staff, students, and researchers at exhibitor booth 712! #cellbio2024 @ASCBiology

UTSWScience's tweet image. Join @postingThruPhD at poster No. B662 to see how @UTSWMedCenter engineers are developing animal cells that can photosynthesize! After, come meet our staff, students, and researchers at exhibitor booth 712!  #cellbio2024 @ASCBiology

#Gruber-Haiqi labs#Chicken N Pickle#Goof off Day#Joshua J. Gruber#Haiqi Chen

TheGruberLab's tweet image. #Gruber-Haiqi labs#Chicken N Pickle#Goof off Day#Joshua J. Gruber#Haiqi Chen

#First Mammary Duct Injection In Lab #Gruberlab is becoming technically versatile

TheGruberLab's tweet image. #First Mammary Duct Injection In Lab 
#Gruberlab is becoming technically versatile

The Gruber Lab a reposté

The fall season of Fragile Nucleosome seminar is back! On Sept. 13th, we will feature @snaqvi1990 and @harrisonflylab. Please join us with the following link:harvard.zoom.us/webinar/regist…

FNucleosome's tweet image. The fall season of Fragile Nucleosome seminar is back! On Sept. 13th, we will feature @snaqvi1990
and @harrisonflylab. Please join us with the following link:harvard.zoom.us/webinar/regist…

First manuscript from the Gruber lab is out now pubs.acs.org/doi/full/10.10……, where we made an acetyl-click screening platform to find out the inhibitors for HAT1 (A master regulator in cancer biology)


Loading...

Something went wrong.


Something went wrong.