jinweizhang's profile picture. RNA structural biology lab at NIH; believes #RNA lives and interacts in 3D space. All views my own.

Jinwei Zhang Lab

@jinweizhang

RNA structural biology lab at NIH; believes #RNA lives and interacts in 3D space. All views my own.

Jinwei Zhang Lab reposted

Today in @Nature we report a new prime editing strategy that can rescue a common cause of many genetic diseases in a disease-agnostic manner. This approach converts a redundant endogenous tRNA into an optimized suppressor tRNA, enabling a single prime edit to rescue premature…

davidrliu's tweet image. Today in @Nature we report a new prime editing strategy that can rescue a common cause of many genetic diseases in a disease-agnostic manner. This approach converts a redundant endogenous tRNA into an optimized suppressor tRNA, enabling a single prime edit to rescue premature…

Jinwei Zhang Lab reposted

Check out Diego's thread on our new MetaEdit approach to manipulate microbiomes, using CAST tech. A wonderful team effort led by @tehhoyen, together with @harriswangnyc and many others

1/n Metagenomics lets us read microbiomes in nature without cultivation, but writing (editing) them in their native context is still a major challenge. Meet MetaEdit: a platform for pathway-scale metagenomic editing inside the gut microbiome. science.org/doi/10.1126/sc…

tehhoyen's tweet image. 1/n Metagenomics lets us read microbiomes in nature without cultivation, but writing (editing) them in their native context is still a major challenge.

Meet MetaEdit: a platform for pathway-scale metagenomic editing inside the gut microbiome. science.org/doi/10.1126/sc…


Jinwei Zhang Lab reposted

New online! CryoAtom improves model building for cryo-EM bit.ly/3JCZFTX

NatureSMB's tweet image. New online! CryoAtom improves model building for cryo-EM bit.ly/3JCZFTX

Jinwei Zhang Lab reposted

Scientists built these tiny diamond crystals using a technique known as DNA origami, in which #DNA molecules fold themselves into elaborate shapes. Learn more in this 2024 #SciencePerspective on #OrigamiDay: scim.ag/4p5SdQk

ScienceMagazine's tweet image. Scientists built these tiny diamond crystals using a technique known as DNA origami, in which #DNA molecules fold themselves into elaborate shapes.

Learn more in this 2024 #SciencePerspective on #OrigamiDay: scim.ag/4p5SdQk

Jinwei Zhang Lab reposted

Out Now! A phage-encoded anti-CRISPR protein co-opts host enolase to prevent type III CRISPR immunity bit.ly/43rWXHA #CRISPR #Microbiology #PhageResearch

NatureMicrobiol's tweet image. Out Now! A phage-encoded anti-CRISPR protein co-opts host enolase to prevent type III CRISPR immunity bit.ly/43rWXHA #CRISPR #Microbiology #PhageResearch

Jinwei Zhang Lab reposted

SpDis3L2-U13 RNA crystal structure further unveils its degradation mechanism. A single substitution at A756 disrupts Dis3L2’s ability to process structured RNAs, highlighting a key functional residue. bit.ly/4pTuJyO


Jinwei Zhang Lab reposted

Desthiobiotin (DTB)-modified and TAMRA-modified 2''OMeNAD+ are RNA 2'-phosphotransferase (Tpt1) poisons that enable affinity-tagging and fluorescence-tagging of internal RNA 2'-phosphate groups. bit.ly/46dMUHZ

RNAJournal's tweet image. Desthiobiotin (DTB)-modified and TAMRA-modified 2''OMeNAD+ are RNA 2'-phosphotransferase (Tpt1) poisons that enable affinity-tagging and fluorescence-tagging of internal RNA 2'-phosphate groups. bit.ly/46dMUHZ

Jinwei Zhang Lab reposted

New Online! Regulation of RNA-binding proteins by small biomolecules bit.ly/4nME6OF

NatRevMCB's tweet image. New Online! Regulation of RNA-binding proteins by small biomolecules bit.ly/4nME6OF

Jinwei Zhang Lab reposted

Glad to see our antibody design paper finally out in @Nature (and congrats to lead authors and everyone involved )! At @Xaira_Thera we are excited about pushing antibody design further to bind harder targets and make drugs for unmet medical needs. Paper: nature.com/articles/s4158…

definitelyphil's tweet image. Glad to see our antibody design paper finally out in @Nature (and congrats to lead authors and everyone involved )!
At @Xaira_Thera we are excited about pushing antibody design further to bind harder targets and make drugs for unmet medical needs.
Paper:
nature.com/articles/s4158…

Jinwei Zhang Lab reposted

Pleased to share our new #KwokLab paper in @ACSPublications #MyACSCover "L-RNA Aptamers-Based Tools for G-Quadruplex Structure: Identification, Characterization, and Applications." Congratulations to authors!🥳📷doi.org/10.1021/acs.ac… @CityUHongKong @CityUChem @CityUScience


Jinwei Zhang Lab reposted

Our paper in Science is out! @Sour_Agrawal, @xiuhua_linwisc, @viveksusvirkar, and the rest of the team show human RPA is a telomerase processivity factor essential for telomere maintenance. This reshapes our thinking about telomerase regulation. science.org/doi/10.1126/sc…


Jinwei Zhang Lab reposted

🎃 Trick or transcript? Bacteria rewire their RNA world under stress & infection. tRNA mods as dual-function sensors, phage tRNA slashers, hibernating ribosomes & haunted translation hubs. 🧬🧪 Full November 1st issue → open.substack.com/pub/rnamodifup…

BaharogluZeynep's tweet image. 🎃 Trick or transcript?
Bacteria rewire their RNA world under stress & infection. tRNA mods as dual-function sensors, phage tRNA slashers, hibernating ribosomes & haunted translation hubs.
🧬🧪 Full November 1st issue → open.substack.com/pub/rnamodifup…

Jinwei Zhang Lab reposted

New online! Structural basis for retron co-option of anti-phage ATPase-nuclease bit.ly/47xjofD

NatureSMB's tweet image. New online! Structural basis for retron co-option of anti-phage ATPase-nuclease bit.ly/47xjofD

Jinwei Zhang Lab reposted

Online Now: Transcription-replication conflict resolution by nuclear RNA interference dlvr.it/TNxL7G


Jinwei Zhang Lab reposted

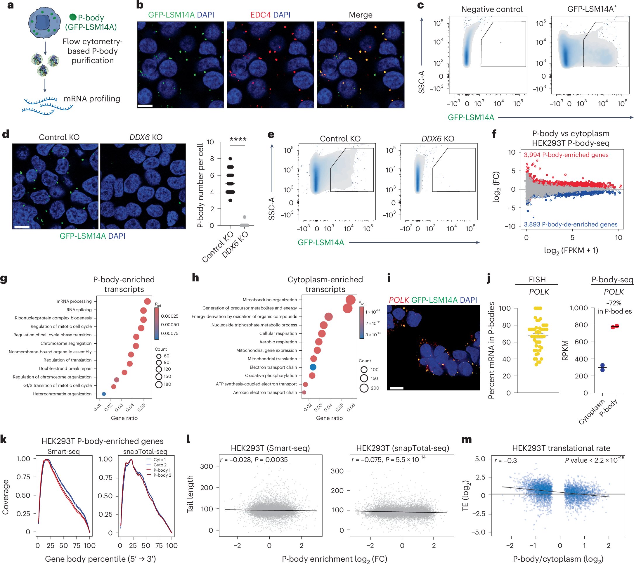
1/ Excited to share our new study with @Brumbaugh_JB, now out in @NatureBiotech! P-bodies selectively sequester RNAs encoding cell fate regulators, often from the preceding developmental stage. Releasing these RNAs can drive changes in cell identity. 🧵nature.com/articles/s4158…


Jinwei Zhang Lab reposted

I am excited to share an opportunity at Purdue University. We are looking for an assistant professor with expertise in RNA biology. The link that has more information. Come join me in West Lafayette at Purdue University! careers.purdue.edu/job/Professor-…


Jinwei Zhang Lab reposted

Been working on a really strange retron bacterial immune system, here's the preprint: biorxiv.org/content/10.110… Type VI retrons are unlike any other. Phage infection triggers reverse transcription of a DNA fragment that activates translation of a toxin to kill the infected cell.

seth_shipman's tweet image. Been working on a really strange retron bacterial immune system, here's the preprint: biorxiv.org/content/10.110…
Type VI retrons are unlike any other. Phage infection triggers reverse transcription of a DNA fragment that activates translation of a toxin to kill the infected cell.

Jinwei Zhang Lab reposted

Congrats to Zijun Jiao (Feng Yin), et al. on their new JACS paper! Liposome-based RiboTACs enable efficient RNA degradation & antitumor activity — a big step for RNA-targeted drug discovery. pubs.acs.org/doi/10.1021/ja… #RNA #RiboTAC #JACS #DrugDiscovery


Jinwei Zhang Lab reposted

New paper alert @NatureComms, rdcu.be/eL29w! Fantastic teamwork by Naba (graduate), Alisha (undergraduate) and Reem (high-schooler)! This is how we do research at UMBC! #UMBC, #RNA, @UMBCChemBiochem, @UMBCChemistry. Congratulations and thanks to all involved.


Loading...

Something went wrong.


Something went wrong.