#decisiontree 搜尋結果

Serious decision tree analysis practicals ongoing! #AfHESGTraining #DecisionTree

Kazungu_JK's tweet image. Serious decision tree analysis practicals ongoing!

#AfHESGTraining
#DecisionTree

Serious decision tree analysis practicals ongoing! #AfHESGTraining #DecisionTree

HERU_KEMRI_WT's tweet image. Serious decision tree analysis practicals ongoing!

#AfHESGTraining
#DecisionTree
HERU_KEMRI_WT's tweet image. Serious decision tree analysis practicals ongoing!

#AfHESGTraining
#DecisionTree

#DecisionTree >supervised learning algorithm >used for both classification & regression > builds a flowchart like tree structure #MachineLearning #AI #Bias #Variance #underfitting #fitting #data #Java #Sorting #InterviewQuestions #JavaProgramming #coding #100daysofcoding

Tech_Code_Learn's tweet image. #DecisionTree

>supervised learning algorithm >used for both classification & regression
> builds a flowchart like tree structure 

#MachineLearning 
#AI #Bias #Variance 
#underfitting #fitting #data
#Java #Sorting 
#InterviewQuestions
#JavaProgramming  #coding
#100daysofcoding

Examining the relationship between computational effort and accuracy of software #errorpredictions: “Experiments on software error prediction using #DecisionTree and #RandomForest algorithms” by I. Bluemke, P. Borsukiewicz. ACSIS Vol. 35 p. 865–869; tinyurl.com/4abd3xhs

annals_csis's tweet image. Examining the relationship between computational effort and accuracy of software #errorpredictions: “Experiments on software error prediction using #DecisionTree and #RandomForest algorithms” by I. Bluemke, P. Borsukiewicz.  ACSIS Vol. 35 p. 865–869; tinyurl.com/4abd3xhs

It’s tempting to respond to #NegativeComments, but not all require your response. Use this #DecisionTree to help you decide when to respond: —------ #SocialMedia #SMM #CommunityManagement #SocialCare #CustomerService #DigitalMarketing #DigitalMarketingAgency #SocialMediaAgency


We're thrilled to announce that @DecisiontreeT will be sponsoring our upcoming #ABPConference. Looking forward to a great event with their support! 👏 Thank you, Decision Tree! #abpConf23 #DecisionTree #Sponsorship

abpframework's tweet image. We're thrilled to announce that @DecisiontreeT will be sponsoring our upcoming #ABPConference. Looking forward to a great event with their support! 👏
Thank you, Decision Tree!
#abpConf23 #DecisionTree #Sponsorship

🤗New visit!! @stevens__kate visited us last week for a short stage learning about #chromatography 🌱🌿 Thanks for the visit and for sharing your knowledge! #ABA #decisiontree #planthormone #resistance @UJIuniversitat @ESTCE_UJI @ELunaDiez @unibirmingham @MEMBRA_Trees @BIFoRUoB

pibgroupIR's tweet image. 🤗New visit!!
@stevens__kate visited us last week for a short stage learning about #chromatography 🌱🌿
Thanks for the visit and for sharing your knowledge!

#ABA #decisiontree #planthormone #resistance 
@UJIuniversitat @ESTCE_UJI @ELunaDiez @unibirmingham @MEMBRA_Trees @BIFoRUoB

🎉 Congratulations Dr Katie Stevens @stevens__kate 👩🏻‍🔬 for your doctoral thesis defense! 👏🏻👏🏻 #Thesisdefense #Thesis 🌿🌱🌳 #decisiontree #planthormone @ELunaDiez @unibirmingham @MEMBRA_Trees @BIFoRUoB

pibgroupIR's tweet image. 🎉 Congratulations Dr Katie Stevens @stevens__kate 👩🏻‍🔬  for your doctoral thesis defense! 👏🏻👏🏻
#Thesisdefense  #Thesis 🌿🌱🌳
#decisiontree #planthormone @ELunaDiez @unibirmingham @MEMBRA_Trees @BIFoRUoB

I unfollowed ~1000 twitter accounts of barely active individuals and businesses that are no longer of interest! I need to do further #pruning to my #decisiontree for new branches to grow & thrive 😂🤔 #ai #DigitalHealth #ml #medicine en.wikipedia.org/wiki/Decision_… CC BY-SA 4.0

tfarhat's tweet image. I unfollowed ~1000 twitter accounts of barely active individuals and businesses that are no longer of interest!  I need to do further #pruning to my #decisiontree for new branches to grow & thrive 😂🤔
#ai #DigitalHealth #ml #medicine 
 en.wikipedia.org/wiki/Decision_…  CC BY-SA 4.0

🌳Unlock the Power of Decision Trees!🤔 Dive into the world of data-driven choices with Decision Trees in #DataScience.📊 🔍Learn to analyze, visualize, and make informed decisions. 🚀Ready to branch out into intelligent insights?Explore Decision Trees now!🌐#DecisionTree #AI

arshad83's tweet image. 🌳Unlock the Power of Decision Trees!🤔

 Dive into the world of data-driven choices with Decision Trees in #DataScience.📊

🔍Learn to analyze, visualize, and make informed decisions.

🚀Ready to branch out into intelligent insights?Explore Decision Trees now!🌐#DecisionTree #AI
arshad83's tweet image. 🌳Unlock the Power of Decision Trees!🤔

 Dive into the world of data-driven choices with Decision Trees in #DataScience.📊

🔍Learn to analyze, visualize, and make informed decisions.

🚀Ready to branch out into intelligent insights?Explore Decision Trees now!🌐#DecisionTree #AI
arshad83's tweet image. 🌳Unlock the Power of Decision Trees!🤔

 Dive into the world of data-driven choices with Decision Trees in #DataScience.📊

🔍Learn to analyze, visualize, and make informed decisions.

🚀Ready to branch out into intelligent insights?Explore Decision Trees now!🌐#DecisionTree #AI
arshad83's tweet image. 🌳Unlock the Power of Decision Trees!🤔

 Dive into the world of data-driven choices with Decision Trees in #DataScience.📊

🔍Learn to analyze, visualize, and make informed decisions.

🚀Ready to branch out into intelligent insights?Explore Decision Trees now!🌐#DecisionTree #AI

The vital process when deciding if you should have a #samosa 😂 There’s a lot focused around not disappointing Mum when it comes to having a samosa. Resonates completely with the Ahmad family approach to eating samosas 😂 #Food #DecisionTree

ManiraAhmad's tweet image. The vital process when deciding if you should have a #samosa 😂

There’s a lot focused around not disappointing Mum when it comes to having a samosa. Resonates completely with the Ahmad family approach to eating samosas 😂

#Food #DecisionTree

Selecting the most suitable #dataanalytics tools among an extensive array of services might become very complex. #GoogleCloud has created a #decisiontree that serves as a guide for choosing the services aligned with your unique requirements 👉cloud.google.com/blog/products/… #kartaca

KartacaOfficial's tweet image. Selecting the most suitable #dataanalytics tools among an extensive array of services might become very complex.

#GoogleCloud has created a #decisiontree that serves as a guide for choosing the services aligned with your unique requirements 👉cloud.google.com/blog/products/…

#kartaca

¿Te confunden los numerosos tipos de evaluación y análisis funcional? Este árbol de decisión elaborado por @ABA_Spain puede ayudarte a comprender mejor la toma de decisiones clínicas. #AnálisisFuncional #FunctionalAnalysis #DecisionTree #EvaluaciónFuncional #FunctionalAssessment

ABA_Spain's tweet image. ¿Te confunden los numerosos tipos de evaluación y análisis funcional? Este árbol de decisión elaborado por @ABA_Spain puede ayudarte a comprender mejor  la toma de decisiones clínicas.
#AnálisisFuncional #FunctionalAnalysis #DecisionTree #EvaluaciónFuncional #FunctionalAssessment

#AfHESGTraining Session 2 is underway! Dr. Vincent Were introducing participants to decision analysis for economic evaluation #DecisionTree #MarkovModelling #CEA

HERU_KEMRI_WT's tweet image. #AfHESGTraining
Session 2 is underway!

Dr. Vincent Were introducing participants to decision analysis for economic evaluation 

#DecisionTree
#MarkovModelling
#CEA
HERU_KEMRI_WT's tweet image. #AfHESGTraining
Session 2 is underway!

Dr. Vincent Were introducing participants to decision analysis for economic evaluation 

#DecisionTree
#MarkovModelling
#CEA

Customer: “That sounded very convincing.” Agent: “Thanks — I'v rehearsed what my decision tree tells me to say!” #DecisionTree #SalesHumor #SDRLife #Yonyx

yonyxtweets's tweet image. Customer: “That sounded very convincing.”
Agent: “Thanks — I'v rehearsed what my decision tree tells me to say!”
#DecisionTree #SalesHumor #SDRLife #Yonyx

Customer: “I need to think about it.” Sales Rep: “Take your time — my decision tree already anticipated that!” #DecisionTree #SalesHumor #SDRLife #Yonyx

yonyxtweets's tweet image. Customer: “I need to think about it.”
Sales Rep: “Take your time — my decision tree already anticipated that!”
#DecisionTree #SalesHumor #SDRLife #Yonyx

Customer: “I’m not interested.” Sales Rep: “Great, that’s option 3 in my decision tree!” #DecisionTree #SalesHumor #SDRLife #Yonyx

yonyxtweets's tweet image. Customer: “I’m not interested.”
Sales Rep: “Great, that’s option 3 in my decision tree!”
#DecisionTree #SalesHumor #SDRLife #Yonyx

Customer: “AI suggested I apologize to my printer.” Agent: “Our decision tree suggests checking the paper tray.” #DecisionTree #CX #HelpdeskHumor #Yonyx

yonyxtweets's tweet image. Customer: “AI suggested I apologize to my printer.”
Agent: “Our decision tree suggests checking the paper tray.”
#DecisionTree #CX #HelpdeskHumor #Yonyx

Customer: “AI suggested I apologize to my printer.” Agent: “Our decision tree suggests checking the paper tray.” #DecisionTree #CX #HelpdeskHumor #Yonyx

yonyxtweets's tweet image. Customer: “AI suggested I apologize to my printer.”
Agent: “Our decision tree suggests checking the paper tray.”
#DecisionTree #CX #HelpdeskHumor #Yonyx

Customer: “AI says my toaster needs therapy.” Agent: “Our decision tree recommends unplugging it.” #DecisionTree #CX #HelpdeskHumor #Yonyx

yonyxtweets's tweet image. Customer: “AI says my toaster needs therapy.”
Agent: “Our decision tree recommends unplugging it.”
#DecisionTree #CX #HelpdeskHumor #Yonyx

Customer: “The decision tree told me to restart again.” Agent: “It needs to make sure you are following!" #DecisionTree #CX #HelpdeskHumor #Yonyx

yonyxtweets's tweet image. Customer: “The decision tree told me to restart again.”
Agent: “It needs to make sure you are following!"
#DecisionTree #CX #HelpdeskHumor #Yonyx

Customer: “Your decision tree doesn’t make sense.” Agent: “It’s built on logic, not sensibility.” #DecisionTree #CX #KnowledgeAutomation #Yonyx

yonyxtweets's tweet image. Customer: “Your decision tree doesn’t make sense.”
Agent: “It’s built on logic, not sensibility.”
#DecisionTree #CX #KnowledgeAutomation #Yonyx

Customer: “There’s no option for my exact issue.” Agent: “That’s how we identify new business opportunities.” #DecisionTree #CX #Automation #Yonyx

yonyxtweets's tweet image. Customer: “There’s no option for my exact issue.”
Agent: “That’s how we identify new business opportunities.”
#DecisionTree #CX #Automation #Yonyx

Customer: “Your decision tree sent me back to the first question.” Agent: “That’s not a loop — that’s the learning cycle.” #DecisionTree #CX #Automation #Yonyx

yonyxtweets's tweet image. Customer: “Your decision tree sent me back to the first question.”
Agent: “That’s not a loop — that’s the learning cycle.”
#DecisionTree #CX #Automation #Yonyx

Without decision trees, troubleshooting feels like a maze with invisible exits! #DecisionTree #CX #HelpdeskHumor #Yonyx

yonyxtweets's tweet image. Without decision trees, troubleshooting feels like a maze with invisible exits!
#DecisionTree #CX #HelpdeskHumor #Yonyx

Without decision trees, support calls are improv theater — lots of emotion, no script #CustomerSupport #DecisionTree #CX #HelpdeskHumor #Yonyx

yonyxtweets's tweet image. Without decision trees, support calls are improv theater — lots of emotion, no script
#CustomerSupport #DecisionTree #CX #HelpdeskHumor #Yonyx

Without decision trees, every sales call ends with someone saying, “Well… it depends.” #SaaSHumor #DecisionTree #Automation #Yonyx

yonyxtweets's tweet image. Without decision trees, every sales call ends with someone saying, “Well… it depends.” #SaaSHumor #DecisionTree #Automation #Yonyx

Without decision trees, every troubleshooting session starts with “Where do we even begin?” #CustomerSupport #DecisionTree #CX #Automation #Yonyx

yonyxtweets's tweet image. Without decision trees, every troubleshooting session starts with “Where do we even begin?”
#CustomerSupport #DecisionTree #CX #Automation #Yonyx

Without decision trees, sales calls are epic journeys — everyone’s talking, no one’s arriving #SalesHumor #DecisionTree #CX #Yonyx

yonyxtweets's tweet image. Without decision trees, sales calls are epic journeys — everyone’s talking, no one’s arriving
#SalesHumor #DecisionTree #CX #Yonyx

Without a decision tree, discovery calls turn into mystery novels — lots of suspense, no conclusion #SalesHumor #DecisionTree #CX #Yonyx

yonyxtweets's tweet image. Without a decision tree, discovery calls turn into mystery novels — lots of suspense, no conclusion
#SalesHumor #DecisionTree #CX #Yonyx

Customer: “Your decision tree keeps looping.” Agent: “Yes, it’s modeled after our escalation process.” #DecisionTree #CX #Automation #Yonyx

yonyxtweets's tweet image. Customer: “Your decision tree keeps looping.”
Agent: “Yes, it’s modeled after our escalation process.”
#DecisionTree #CX #Automation #Yonyx

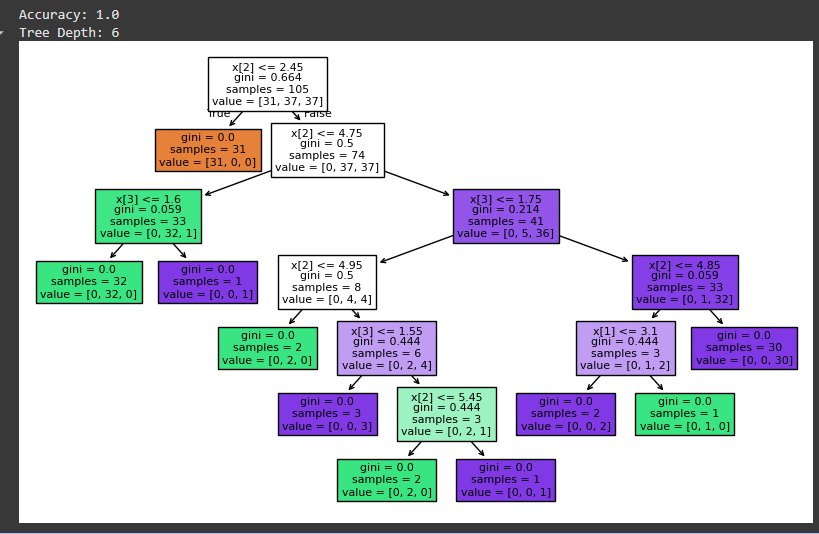
Day 42 of #100DaysOfML Decision Tree Implementation Used 'DecisionTreeClassifier() from sklearn.tree' Visualized the tree using plot_tree() Checked model accuracy and depth #MachineLearning #DecisionTree #DataScience #Python #AI #ML #ScikitLearn #CodingJourney #LearnInPublic

PotdarAnurag's tweet image. Day 42 of #100DaysOfML
Decision Tree Implementation

Used 'DecisionTreeClassifier() from sklearn.tree'
Visualized the tree using plot_tree()
Checked model accuracy and depth

#MachineLearning #DecisionTree #DataScience #Python #AI #ML #ScikitLearn #CodingJourney #LearnInPublic

#ちょっとだけエスパー 1話 Decision Tree 1 愛してはいけない妻 ミッションと共に進む項目のようなタイトル 2話はどうかな #DecisionTree はい いいえ のような質問を繰り返し データを分類したり数値を予測したりするデータ分析手法 意思決定プロセスが枝分かれして木の形に似ていることからの名前

FIRSTPENGUIN6's tweet image. #ちょっとだけエスパー 1話
Decision Tree 1
愛してはいけない妻 
ミッションと共に進む項目のようなタイトル
2話はどうかな
#DecisionTree 
はい いいえ のような質問を繰り返し データを分類したり数値を予測したりするデータ分析手法
意思決定プロセスが枝分かれして木の形に似ていることからの名前

第2話は今夜9時から! #ちょっとだけエスパー 🦸🏻🇯🇵 第1話に引き続き!! \プレゼントキャンペーンを実施👏/ 番組特製キャラクターカードセットを 3️⃣0️⃣名様にプレゼント🎁 ↓応募の詳細は画像をチェック↓ ✅応募期間:本日21:00~23:00 今夜も たくさんの感想お待ちしております💫

chottodakeesper's tweet image. 第2話は今夜9時から!
#ちょっとだけエスパー 🦸🏻🇯🇵

第1話に引き続き!!
\プレゼントキャンペーンを実施👏/

番組特製キャラクターカードセットを
3️⃣0️⃣名様にプレゼント🎁

↓応募の詳細は画像をチェック↓
✅応募期間:本日21:00~23:00

今夜も
たくさんの感想お待ちしております💫


Without decision trees, troubleshooting feels like a maze with invisible exits! #DecisionTree #CX #HelpdeskHumor #Yonyx

yonyxtweets's tweet image. Without decision trees, troubleshooting feels like a maze with invisible exits!
#DecisionTree #CX #HelpdeskHumor #Yonyx

Without decision trees, every troubleshooting session starts with “Where do we even begin?” #CustomerSupport #DecisionTree #CX #Automation #Yonyx

yonyxtweets's tweet image. Without decision trees, every troubleshooting session starts with “Where do we even begin?”
#CustomerSupport #DecisionTree #CX #Automation #Yonyx

Without decision trees, sales calls are epic journeys — everyone’s talking, no one’s arriving #SalesHumor #DecisionTree #CX #Yonyx

yonyxtweets's tweet image. Without decision trees, sales calls are epic journeys — everyone’s talking, no one’s arriving
#SalesHumor #DecisionTree #CX #Yonyx

Without a decision tree, discovery calls turn into mystery novels — lots of suspense, no conclusion #SalesHumor #DecisionTree #CX #Yonyx

yonyxtweets's tweet image. Without a decision tree, discovery calls turn into mystery novels — lots of suspense, no conclusion
#SalesHumor #DecisionTree #CX #Yonyx

Without decision trees, every sales call ends with someone saying, “Well… it depends.” #SaaSHumor #DecisionTree #Automation #Yonyx

yonyxtweets's tweet image. Without decision trees, every sales call ends with someone saying, “Well… it depends.” #SaaSHumor #DecisionTree #Automation #Yonyx

Without decision trees, support calls are improv theater — lots of emotion, no script #CustomerSupport #DecisionTree #CX #HelpdeskHumor #Yonyx

yonyxtweets's tweet image. Without decision trees, support calls are improv theater — lots of emotion, no script
#CustomerSupport #DecisionTree #CX #HelpdeskHumor #Yonyx

Customer: “Your decision tree sent me back to the first question.” Agent: “That’s not a loop — that’s the learning cycle.” #DecisionTree #CX #Automation #Yonyx

yonyxtweets's tweet image. Customer: “Your decision tree sent me back to the first question.”
Agent: “That’s not a loop — that’s the learning cycle.”
#DecisionTree #CX #Automation #Yonyx

Customer: “Your decision tree keeps looping.” Agent: “Yes, it’s modeled after our escalation process.” #DecisionTree #CX #Automation #Yonyx

yonyxtweets's tweet image. Customer: “Your decision tree keeps looping.”
Agent: “Yes, it’s modeled after our escalation process.”
#DecisionTree #CX #Automation #Yonyx

Serious decision tree analysis practicals ongoing! #AfHESGTraining #DecisionTree

HERU_KEMRI_WT's tweet image. Serious decision tree analysis practicals ongoing!

#AfHESGTraining
#DecisionTree
HERU_KEMRI_WT's tweet image. Serious decision tree analysis practicals ongoing!

#AfHESGTraining
#DecisionTree

¿Te confunden los numerosos tipos de evaluación y análisis funcional? Este árbol de decisión elaborado por @ABA_Spain puede ayudarte a comprender mejor la toma de decisiones clínicas. #AnálisisFuncional #FunctionalAnalysis #DecisionTree #EvaluaciónFuncional #FunctionalAssessment

ABA_Spain's tweet image. ¿Te confunden los numerosos tipos de evaluación y análisis funcional? Este árbol de decisión elaborado por @ABA_Spain puede ayudarte a comprender mejor  la toma de decisiones clínicas.
#AnálisisFuncional #FunctionalAnalysis #DecisionTree #EvaluaciónFuncional #FunctionalAssessment

Customer: “AI says my toaster needs therapy.” Agent: “Our decision tree recommends unplugging it.” #DecisionTree #CX #HelpdeskHumor #Yonyx

yonyxtweets's tweet image. Customer: “AI says my toaster needs therapy.”
Agent: “Our decision tree recommends unplugging it.”
#DecisionTree #CX #HelpdeskHumor #Yonyx

🚢 Predicting Anchor Performance with AI New study uses tree-based ML models (#DecisionTree & #RandomForest) to predict the capacity & efficiency of #DragEmbedmentAnchors in sandy #seabeds. ✍️ by Mojtaba Olyasani, et al. 🔗 mdpi.com/2673-7094/5/3/…

GeotechnicsMDPI's tweet image. 🚢 Predicting Anchor Performance with AI 

New study uses tree-based ML models (#DecisionTree & #RandomForest) to predict the capacity & efficiency of #DragEmbedmentAnchors in sandy #seabeds.

✍️ by Mojtaba Olyasani, et al. 
🔗 mdpi.com/2673-7094/5/3/…

Customer: “Your decision tree doesn’t make sense.” Agent: “It’s built on logic, not sensibility.” #DecisionTree #CX #KnowledgeAutomation #Yonyx

yonyxtweets's tweet image. Customer: “Your decision tree doesn’t make sense.”
Agent: “It’s built on logic, not sensibility.”
#DecisionTree #CX #KnowledgeAutomation #Yonyx

🎉 Congratulations Dr Katie Stevens @stevens__kate 👩🏻‍🔬 for your doctoral thesis defense! 👏🏻👏🏻 #Thesisdefense #Thesis 🌿🌱🌳 #decisiontree #planthormone @ELunaDiez @unibirmingham @MEMBRA_Trees @BIFoRUoB

pibgroupIR's tweet image. 🎉 Congratulations Dr Katie Stevens @stevens__kate 👩🏻‍🔬  for your doctoral thesis defense! 👏🏻👏🏻
#Thesisdefense  #Thesis 🌿🌱🌳
#decisiontree #planthormone @ELunaDiez @unibirmingham @MEMBRA_Trees @BIFoRUoB

BCG :Web3 or not? Check out our ultimate decision tree to guide your next project. #Web3 #DecisionTree @BCG

PARISDAO2022's tweet image. BCG :Web3 or not? Check out our ultimate decision tree to guide your next project. #Web3 #DecisionTree @BCG

Examining the relationship between computational effort and accuracy of software #errorpredictions: “Experiments on software error prediction using #DecisionTree and #RandomForest algorithms” by I. Bluemke, P. Borsukiewicz. ACSIS Vol. 35 p. 865–869; tinyurl.com/4abd3xhs

annals_csis's tweet image. Examining the relationship between computational effort and accuracy of software #errorpredictions: “Experiments on software error prediction using #DecisionTree and #RandomForest algorithms” by I. Bluemke, P. Borsukiewicz.  ACSIS Vol. 35 p. 865–869; tinyurl.com/4abd3xhs

Loading...

Something went wrong.


Something went wrong.


United States Trends