#pcls Suchergebnisse

Want to see how #PCLS look from the inside out? Immersive #VR experience performed with an Oculus Rift at Munich Autumn School 2019. #MIAS @CPCSchool

CPC_Imaging's tweet image. Want to see how #PCLS look from the inside out? Immersive #VR experience performed with an Oculus Rift at Munich Autumn School 2019. #MIAS @CPCSchool
CPC_Imaging's tweet image. Want to see how #PCLS look from the inside out? Immersive #VR experience performed with an Oculus Rift at Munich Autumn School 2019. #MIAS @CPCSchool

Role of FFA4 in the lung! Our latest collaboration & mouse-human translation using #PCLS & lung function @SCIREQ. Targeting FFA4 protects against #asthma #COPD in mouse/human models @ScienceTM @CentenaryInst @UTS_Science @HansbroResearch @DrRichardYKim stm.sciencemag.org/content/12/557…

Chantal_Donovan's tweet image. Role of FFA4 in the lung! Our latest collaboration & mouse-human translation using #PCLS & lung function @SCIREQ. Targeting FFA4 protects against #asthma #COPD in mouse/human models @ScienceTM @CentenaryInst @UTS_Science @HansbroResearch @DrRichardYKim 
stm.sciencemag.org/content/12/557…

Loving our new viability readout and not having to wait days for results, 24h in culture and our tissue slices are still viable💪🏽. A-C1 normal liver, A-C2 tumour, D-F1 media only blank. #krumdieckslicer #PCLS #precisioncuttumourslices #MTS #teamliver

drlaurarandle's tweet image. Loving our new viability readout and not having to wait days for results, 24h in culture and our tissue slices are still viable💪🏽. A-C1 normal liver, A-C2 tumour, D-F1 media only blank.

#krumdieckslicer #PCLS #precisioncuttumourslices #MTS #teamliver

As a frmr Bd member & Parkdale-Swansea resident, I can attest to how vital #PCLS services are. It’s power for the powerless. We need it.

Urgent Action Needed – Funding Cuts to Legal Aid: Read the joint statement by PCLS Board and Staff: bit.ly/2JeCTQD

ParkdaleLegal's tweet image. Urgent Action Needed – Funding Cuts to Legal Aid: Read the joint statement by PCLS Board and Staff: bit.ly/2JeCTQD


New review by @FibrosisLab (Fiona Oakley & Lee Borthwick and Ph.D. Student @Lucymgee) in Current Opinion in Pharmacology: Implementation of pre-clinical methodologies to study fibrosis and test anti-fibrotic therapy. #PCLS #liver #Fibrosis @UniofNewcastle sciencedirect.com/science/articl…

FibrosisLab's tweet image. New review by @FibrosisLab (Fiona Oakley & Lee Borthwick and Ph.D. Student @Lucymgee) in Current Opinion in Pharmacology: Implementation of pre-clinical methodologies to study fibrosis and test anti-fibrotic therapy. #PCLS #liver #Fibrosis @UniofNewcastle 
sciencedirect.com/science/articl…

It is finally out! Amazing work together with @Mkg_Lehmann @dewagner77 @JStegmayr during these challenging times! #IPF #PCLS @ERSpublications @3Assembly bit.ly/3hJgAAS


Stunning images shown by our PostDoc @franz_puttur in his fantastic talk about ILC2 migration in the allergic lung using PCLS and intravital microscopy. #PCLS #workshop #microscopy #asthma

lloyd_lab's tweet image. Stunning images shown by our PostDoc @franz_puttur in his fantastic talk about ILC2 migration in the allergic lung using PCLS and intravital microscopy. #PCLS #workshop #microscopy #asthma

Accepted for publication 👏🏻👏🏻👏🏻 ‘Predicting physiologically- relevant oxygen concentrations on precision cut liver slices using mathematical modelling’ Chidlow, Randle and Kelly @LJMUPharmBioSci @plosjournals #pcls

drlaurarandle's tweet image. Accepted for publication 👏🏻👏🏻👏🏻

‘Predicting physiologically- relevant oxygen concentrations on precision cut liver slices using mathematical modelling’ 

Chidlow, Randle and Kelly 

@LJMUPharmBioSci 

@plosjournals #pcls

Gr8 to host Lee Borthwick & hear about the excellent work his grp is doing on #IPF and liver fibrosis @FibrosisLab. Role of inflammasome and use of #PCLS of particular interest!

IPFdoc's tweet image. Gr8 to host Lee Borthwick & hear about the excellent work his grp is doing on #IPF and liver fibrosis @FibrosisLab. Role of inflammasome and use of #PCLS of particular interest!

It's an early start, especially after last night's Welcome Dinner, but we're just finalising the last few details for a second #EASLschool day full of practical lab sessions 🧑‍🔬🧫🧪🧬🔬 @EASLedu, @EASLnews, #EASL, #liver, #PCLS, #organoids, #LiverTwitter

Inst_of_Liver's tweet image. It's an early start, especially after last night's Welcome Dinner, but we're just finalising the last few details for a second #EASLschool day full of practical lab sessions 🧑‍🔬🧫🧪🧬🔬

@EASLedu, @EASLnews, #EASL, #liver, #PCLS, #organoids, #LiverTwitter


Back to slicing 🔪🧫 5 livers coming this week 😁☠️ #precisioncutliverslices #PCLS #liverresearch @HepatoPlymouth

Paula__Boeira's tweet image. Back to slicing 🔪🧫 
5 livers coming this week 😁☠️
#precisioncutliverslices #PCLS #liverresearch  @HepatoPlymouth

The #EASLschool on #PCLS and #organoids started today in #London! We wish you #HappyLearning and looking forward to discover which team won! #EASLschool, #LiverTwitter @ChokshiLab @DrElePalma @UrbaniLabEASLschool @RuiCastroHD @JesusMBanales @MartaBAfonso @aelsharkawy75

Today's programme. We're so looking forward to our #liver-based "pub quiz" later this evening, once the talks are finished! Which team will win? Which team would you bet on? @EASLedu, @EASLnews, #EASLschool, #EASL, #PCLS, #organoids, #LiverTwitter

Inst_of_Liver's tweet image. Today's programme. We're so looking forward to our #liver-based "pub quiz" later this evening, once the talks are finished!

Which team will win? Which team would you bet on?

@EASLedu, @EASLnews, #EASLschool, #EASL, #PCLS, #organoids, #LiverTwitter


Learn how to move your #TeacherTeams and/or #PCLs from conversation to collective efficacy. Attend an #ImpactTeams National Collaborative in 2019: HONOLULU | 02.06 bit.ly/ImpactTeams-Ho… BROOKLYN | 02.28 bit.ly/ImpactTeams-Br… -- @BarbPitchford @Bloomberg_Paul @LisaCebelak

TheSocialCore's tweet image. Learn how to move your #TeacherTeams and/or #PCLs from conversation to collective efficacy. Attend an #ImpactTeams National Collaborative in 2019:

HONOLULU | 02.06
bit.ly/ImpactTeams-Ho…

BROOKLYN | 02.28
bit.ly/ImpactTeams-Br…
--
@BarbPitchford @Bloomberg_Paul @LisaCebelak

Finished!! Thank you delegates, thank you faculty, for making this #EASLschool such an amazing, unforgettable experience 🎉✨👏✨🎉 Happy #liver #PCLS and #organoids to everyone and good luck 🏆 @EASLedu, @EASLnews, @Inst_of_Hep, #EASL, #LiverTwitter, @DrElePalma, @UrbaniLab

ChokshiLab's tweet image. Finished!! Thank you delegates, thank you faculty, for making this #EASLschool such an amazing, unforgettable experience 🎉✨👏✨🎉

Happy #liver #PCLS and #organoids to everyone and good luck 🏆

@EASLedu, @EASLnews, @Inst_of_Hep, #EASL, #LiverTwitter, @DrElePalma, @UrbaniLab

Today we had the special visit of Sai Mudiam from Alabama’s Specialty Products who showed us everything about liver slicing 🔪🩸🧫 #precisioncutliverslices #PCLS #livermodels @HepatoPlymouth

Paula__Boeira's tweet image. Today we had the special visit of Sai Mudiam from Alabama’s Specialty Products who showed us everything about liver slicing 🔪🩸🧫 #precisioncutliverslices #PCLS #livermodels @HepatoPlymouth

You know it’s been a good day in the lab for @kyliebelchamber and @DrAAronScott when the Cowboy Science hat comes out 🤠#pcls #orisit?

TeamRespiratory's tweet image. You know it’s been a good day in the lab for @kyliebelchamber and @DrAAronScott when the Cowboy Science hat comes out 🤠#pcls #orisit?

Budget 24 and 25 has delivered some significant changes in the IHT world. It’s funny how that has produced a new breed of ambulance chasers after the Pension tax free cash. It’s shameful. Stop it. #IHT #Pensions #PCLS


Spot the ambulance chasers #PCLS #TFC #BR Where is the balance here #ProfessionalAdviser ?

PontWan's tweet image. Spot the ambulance chasers #PCLS #TFC #BR 

Where is the balance here #ProfessionalAdviser ?

Over 335,000 residents’ personal data compromised, including names and birth dates. Hackers claim to have stolen nearly 2TB of data. PCLS is offering free credit monitoring to those affected. buff.ly/SpmtTMM #DataBreach #Ransomware #PCLS #CyberSecurity #PrivacyAlert

TEISS's tweet image. Over 335,000 residents’ personal data compromised, including names and birth dates. Hackers claim to have stolen nearly 2TB of data.

PCLS is offering free credit monitoring to those affected. buff.ly/SpmtTMM 

#DataBreach #Ransomware #PCLS #CyberSecurity #PrivacyAlert

Thank you to Dr. Johad Khoury for an excellent webinar on using precision-cut lung slices (PCLS) to study pulmonary fibrosis. If you missed the live session, you can watch the recorded webinar here: youtu.be/1n2Cd8rgyRM #PrecisionaryInstruments #compresstome #PCLS

Compresstome1's tweet image. Thank you to Dr. Johad Khoury for an excellent webinar on using precision-cut lung slices (PCLS) to study pulmonary fibrosis. 

If you missed the live session, you can watch the recorded webinar here: youtu.be/1n2Cd8rgyRM

#PrecisionaryInstruments #compresstome #PCLS

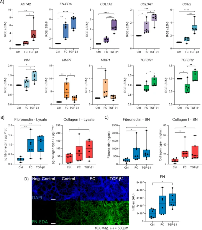
📕Article Alert📕 Fibrosis in PCLS: comparing TGF-β and fibrotic cocktail 🫁 #OpenAccess #PCLS #RespiratoryResearch Read the article: doi.org/10.1186/s12931…

RespiratoryBMC's tweet image. 📕Article Alert📕

Fibrosis in PCLS: comparing TGF-β and fibrotic cocktail 🫁
#OpenAccess #PCLS #RespiratoryResearch

Read the article: doi.org/10.1186/s12931…

We also had our annual PCL Service awards, honoring those who have reached milestones serving the church anywhere from 5 to 25 years. This year we even had one who celebrated 30 years! #PCLs #serviceaward #archatl #catholic

FormDisciples's tweet image. We also had our annual PCL Service awards, honoring those who have reached milestones serving the church anywhere from 5 to 25 years.

This year we even had one who celebrated 30 years!

#PCLs #serviceaward #archatl #catholic
FormDisciples's tweet image. We also had our annual PCL Service awards, honoring those who have reached milestones serving the church anywhere from 5 to 25 years.

This year we even had one who celebrated 30 years!

#PCLs #serviceaward #archatl #catholic
FormDisciples's tweet image. We also had our annual PCL Service awards, honoring those who have reached milestones serving the church anywhere from 5 to 25 years.

This year we even had one who celebrated 30 years!

#PCLs #serviceaward #archatl #catholic

Could be some platforms/pension providers having a squeaky bum moment here. Could we have a "misdrawing scandal"? #pcls #hmrc

HMRC make it clear that PCLS withdrawn ahead of the Budget this year in speculation of changes cannot be repaid under "cooling off" periods. gov.uk/government/pub…



She is leading the world’s first integrative 3D precision-cut lung slice (#PCLS) #tissue #bank platform, which is able to fast-track the #screening of species and tissue to uncover unknown disease threats and bolster emerging #pathogen #surveillance.


A great resource for all lung researchers using #PCLS precision cut lung slices for understanding disease mechanisms and assessing novel therapeutics - great team work by leaders in the 🫁 field (too many to mention!) to bring this report together atsjournals.org/doi/abs/10.116…

How can we study the human lung in the lab? Read about the ⁦@ATS_RCMB⁩ workshop on precision cut lung slices as important tools for translational research. This document has been a long time in the making and was created by many many experts. dzl.de/en/news/innova…




Today at #ICLAF2024, "Perspectives on precision Lung cut slices as novel tools for mechanistic and therapeutic approaches in Lung Fibrosis" by @dewagner77 (18:00 - 18:20). iclaf.org/wp-content/upl… #pcls #vibratome


So very proud of @UniofReading and what a time for me to join the team as sustainability lead for #PCLS @UniRdg_Psych can't wait to see what else we can do 💚🌿🌍

We’re proud to be named Sustainable University of the Year in @TheTImes #GoodUniGuide 🏆 Having leapt into the UK Top 25 overall, we received praise for the ‘impressive’ headway made towards becoming one of the greenest universities in the world. More rdg.ac/4daSxXr

UniofReading's tweet image. We’re proud to be named Sustainable University of the Year in @TheTImes #GoodUniGuide 🏆

Having leapt into the UK Top 25 overall, we received praise for the ‘impressive’ headway made towards becoming one of the greenest universities in the world.

More rdg.ac/4daSxXr


We’re excited to announce that four MCIS interpreters will receive the Dorothy Leatch Community Award at the Parkdale Community Legal Services AGM on September 26th! #DorothyLeatchAward #CommunityHeroes #PCLS #MCISInterpreters #MCIS

MCISLanguages's tweet image. We’re excited to announce that four MCIS interpreters will receive the Dorothy Leatch Community Award at the Parkdale Community Legal Services AGM on September 26th!

#DorothyLeatchAward #CommunityHeroes #PCLS #MCISInterpreters #MCIS

Had to run around like crazy but more human liver slices produced today 😁#precisioncutliverslices #pcls @RDInUHP @HepatoPlymouth @PlymUni

Paula__Boeira's tweet image. Had to run around like crazy but more human liver slices produced today 😁#precisioncutliverslices #pcls @RDInUHP  @HepatoPlymouth @PlymUni
Paula__Boeira's tweet image. Had to run around like crazy but more human liver slices produced today 😁#precisioncutliverslices #pcls @RDInUHP  @HepatoPlymouth @PlymUni

Back to slicing 🔪🧫 5 livers coming this week 😁☠️ #precisioncutliverslices #PCLS #liverresearch @HepatoPlymouth

Paula__Boeira's tweet image. Back to slicing 🔪🧫 
5 livers coming this week 😁☠️
#precisioncutliverslices #PCLS #liverresearch  @HepatoPlymouth

Pancreatic cystic lesions (#PCLs) as an example of technology-related disease: ➡️15 studies with 65,607 subjects ❗️prevalence of PCLs was 16%, most < 10 mm 💥Age-specific prevalence of PCLs increased from 9% at 50-59 years to 38% at > 80 years cghjournal.org/article/S1542-…


🔬✨ Research Spotlight: Mariana Sponchiado @‌UF uses the Compresstome vibratome to study airway and mucus secretion. Check out this image of porcine lung slices transfected with AAV-GFP/SP. Nuclei in blue (Hoechst). Thank you, Mariana! We love your work! #PCLS #tissueslicing

Compresstome1's tweet image. 🔬✨ Research Spotlight: Mariana Sponchiado @‌UF uses the Compresstome vibratome to study airway and mucus secretion. Check out this image of porcine lung slices transfected with AAV-GFP/SP. Nuclei in blue (Hoechst). Thank you, Mariana! We love your work!

#PCLS #tissueslicing

🚨 New Guide Alert! 🚨 Our step-by-step guide for precision-cut lung slices (PCLS) is here! Perfect for new researchers, experienced scientists, and mentors. Download your FREE PCLS Protocol Chapter:products.precisionary.com/pclsguide/?utm… #PCLS #RespiratoryResearch #ProtocolGuide

Compresstome1's tweet image. 🚨 New Guide Alert! 🚨 Our step-by-step guide for precision-cut lung slices (PCLS) is here! Perfect for new researchers, experienced scientists, and mentors. Download your FREE PCLS Protocol Chapter:products.precisionary.com/pclsguide/?utm…

#PCLS  #RespiratoryResearch #ProtocolGuide

Big thanks for the opportunity to present our work on PCLS and HBV/HDV infection at the #EASLcongress @TestoniResearch @FabienZoulim @EASLnews #HBV #PCLS #kupffer @InsermAuRA @ipcureb

andresroca's tweet image. Big thanks for the opportunity to present our work on PCLS and HBV/HDV infection at the #EASLcongress
@TestoniResearch @FabienZoulim @EASLnews #HBV #PCLS #kupffer @InsermAuRA @ipcureb

Invested in Banks and don't know what a Provision for credit loss means? #banks #pcls #credit #risk #economy The provision for credit losses (PCL) is an estimation of potential losses that a Bank might experience due to credit risk.


Today we had the special visit of Sai Mudiam from Alabama’s Specialty Products who showed us everything about liver slicing 🔪🩸🧫 #precisioncutliverslices #PCLS #livermodels @HepatoPlymouth

Paula__Boeira's tweet image. Today we had the special visit of Sai Mudiam from Alabama’s Specialty Products who showed us everything about liver slicing 🔪🩸🧫 #precisioncutliverslices #PCLS #livermodels @HepatoPlymouth

Want to see how #PCLS look from the inside out? Immersive #VR experience performed with an Oculus Rift at Munich Autumn School 2019. #MIAS @CPCSchool

CPC_Imaging's tweet image. Want to see how #PCLS look from the inside out? Immersive #VR experience performed with an Oculus Rift at Munich Autumn School 2019. #MIAS @CPCSchool
CPC_Imaging's tweet image. Want to see how #PCLS look from the inside out? Immersive #VR experience performed with an Oculus Rift at Munich Autumn School 2019. #MIAS @CPCSchool

Role of FFA4 in the lung! Our latest collaboration & mouse-human translation using #PCLS & lung function @SCIREQ. Targeting FFA4 protects against #asthma #COPD in mouse/human models @ScienceTM @CentenaryInst @UTS_Science @HansbroResearch @DrRichardYKim stm.sciencemag.org/content/12/557…

Chantal_Donovan's tweet image. Role of FFA4 in the lung! Our latest collaboration &amp;amp; mouse-human translation using #PCLS &amp;amp; lung function @SCIREQ. Targeting FFA4 protects against #asthma #COPD in mouse/human models @ScienceTM @CentenaryInst @UTS_Science @HansbroResearch @DrRichardYKim 
stm.sciencemag.org/content/12/557…

Back to slicing 🔪🧫 5 livers coming this week 😁☠️ #precisioncutliverslices #PCLS #liverresearch @HepatoPlymouth

Paula__Boeira's tweet image. Back to slicing 🔪🧫 
5 livers coming this week 😁☠️
#precisioncutliverslices #PCLS #liverresearch  @HepatoPlymouth

Missed @Visikol's webinar on Precision Cut Tissue Slices with Precisionary Instruments? Watch it here --> hubs.ly/H0Z3FmK0 #Visikol #PCLS #Webinar #Jointhebioconvergencerevolution

Visikol's tweet image. Missed @Visikol&apos;s webinar on Precision Cut Tissue Slices with Precisionary Instruments?

Watch it here --&amp;gt; hubs.ly/H0Z3FmK0

#Visikol #PCLS #Webinar #Jointhebioconvergencerevolution

🔬✨ Research Spotlight: Mariana Sponchiado @‌UF uses the Compresstome vibratome to study airway and mucus secretion. Check out this image of porcine lung slices transfected with AAV-GFP/SP. Nuclei in blue (Hoechst). Thank you, Mariana! We love your work! #PCLS #tissueslicing

Compresstome1's tweet image. 🔬✨ Research Spotlight: Mariana Sponchiado @‌UF uses the Compresstome vibratome to study airway and mucus secretion. Check out this image of porcine lung slices transfected with AAV-GFP/SP. Nuclei in blue (Hoechst). Thank you, Mariana! We love your work!

#PCLS #tissueslicing

PatientCare Logistics Solutions is seeking an Account Clerk III to join our corporate team. Minimum two or more years related experience and/or training; or equivalent combination of education and experience #pcls #Tyler #Texas Apply today! pcls-us.candidatecare.jobs/job_positions/…

Schoolofems1's tweet image. PatientCare Logistics Solutions is seeking an Account Clerk III to join our corporate team. 
Minimum two or more years related experience and/or training; or equivalent combination of education and experience
#pcls #Tyler #Texas Apply today! pcls-us.candidatecare.jobs/job_positions/…

Day 7 #PCLS remain viable 💪🏽 I ❤️purple wells 😜 #lablife #AcademicTwitter

drlaurarandle's tweet image. Day 7 #PCLS remain viable 💪🏽 
I ❤️purple wells 😜 #lablife #AcademicTwitter

Thank you to Dr. Johad Khoury for an excellent webinar on using precision-cut lung slices (PCLS) to study pulmonary fibrosis. If you missed the live session, you can watch the recorded webinar here: youtu.be/1n2Cd8rgyRM #PrecisionaryInstruments #compresstome #PCLS

Compresstome1's tweet image. Thank you to Dr. Johad Khoury for an excellent webinar on using precision-cut lung slices (PCLS) to study pulmonary fibrosis. 

If you missed the live session, you can watch the recorded webinar here: youtu.be/1n2Cd8rgyRM

#PrecisionaryInstruments #compresstome #PCLS

🚨 New Guide Alert! 🚨 Our step-by-step guide for precision-cut lung slices (PCLS) is here! Perfect for new researchers, experienced scientists, and mentors. Download your FREE PCLS Protocol Chapter:products.precisionary.com/pclsguide/?utm… #PCLS #RespiratoryResearch #ProtocolGuide

Compresstome1's tweet image. 🚨 New Guide Alert! 🚨 Our step-by-step guide for precision-cut lung slices (PCLS) is here! Perfect for new researchers, experienced scientists, and mentors. Download your FREE PCLS Protocol Chapter:products.precisionary.com/pclsguide/?utm…

#PCLS  #RespiratoryResearch #ProtocolGuide

Una vez más, ingresaron PCLS (cortes laminares de tejido hepático) provenientes de ensayos realizados por el Laboratorio de Farmacología de @fcv_unicen y @CIVETAN_CONICET. Habrá que procesar, cortar, teñir y evaluar. 🔬 Work! Work! 💪🏻 #histología #histology #PCLS

CuadernoCiencia's tweet image. Una vez más, ingresaron PCLS (cortes laminares de tejido hepático) provenientes de ensayos realizados por el Laboratorio de Farmacología de @fcv_unicen y @CIVETAN_CONICET.
Habrá que procesar, cortar, teñir y evaluar. 🔬

Work! Work! 💪🏻

#histología #histology #PCLS
CuadernoCiencia's tweet image. Una vez más, ingresaron PCLS (cortes laminares de tejido hepático) provenientes de ensayos realizados por el Laboratorio de Farmacología de @fcv_unicen y @CIVETAN_CONICET.
Habrá que procesar, cortar, teñir y evaluar. 🔬

Work! Work! 💪🏻

#histología #histology #PCLS

New review by @FibrosisLab (Fiona Oakley & Lee Borthwick and Ph.D. Student @Lucymgee) in Current Opinion in Pharmacology: Implementation of pre-clinical methodologies to study fibrosis and test anti-fibrotic therapy. #PCLS #liver #Fibrosis @UniofNewcastle sciencedirect.com/science/articl…

FibrosisLab's tweet image. New review by @FibrosisLab (Fiona Oakley &amp;amp; Lee Borthwick and Ph.D. Student @Lucymgee) in Current Opinion in Pharmacology: Implementation of pre-clinical methodologies to study fibrosis and test anti-fibrotic therapy. #PCLS #liver #Fibrosis @UniofNewcastle 
sciencedirect.com/science/articl…

Stunning images shown by our PostDoc @franz_puttur in his fantastic talk about ILC2 migration in the allergic lung using PCLS and intravital microscopy. #PCLS #workshop #microscopy #asthma

lloyd_lab's tweet image. Stunning images shown by our PostDoc @franz_puttur in his fantastic talk about ILC2 migration in the allergic lung using PCLS and intravital microscopy. #PCLS #workshop #microscopy #asthma

Finished!! Thank you delegates, thank you faculty, for making this #EASLschool such an amazing, unforgettable experience 🎉✨👏✨🎉 Happy #liver #PCLS and #organoids to everyone and good luck 🏆 @EASLedu, @EASLnews, @Inst_of_Hep, #EASL, #LiverTwitter, @DrElePalma, @UrbaniLab

ChokshiLab's tweet image. Finished!! Thank you delegates, thank you faculty, for making this #EASLschool such an amazing, unforgettable experience 🎉✨👏✨🎉

Happy #liver #PCLS and #organoids to everyone and good luck 🏆

@EASLedu, @EASLnews, @Inst_of_Hep, #EASL, #LiverTwitter, @DrElePalma, @UrbaniLab

Check our recent blog post from Visikol Scientist Mei Fong Pang, PhD where she describes how Visikol Inc is using precision cut liver slices (PCLS) as an advanced in vitro model to study liver disease. hubs.ly/H0t3fDV0 #NASH #NAFLD #PCLS

Visikol's tweet image. Check our recent blog post from Visikol Scientist Mei Fong Pang, PhD where she describes how Visikol Inc is using precision cut liver slices (PCLS) as an advanced in vitro model to study liver disease. 

hubs.ly/H0t3fDV0

#NASH #NAFLD #PCLS

Precision cut liver slices 😊 #PCLS

drlaurarandle's tweet image. Precision cut liver slices 😊 #PCLS

The clinical perspective on the use of #liver #PCLS and #organoids. Ethics, recruitment, tissue collection and maximised used of samples. @DrVishalCPatel @EASLedu, @EASLnews, #EASLschool, #EASL, #LiverTwitter

Inst_of_Liver's tweet image. The clinical perspective on the use of #liver #PCLS and #organoids.

Ethics, recruitment, tissue collection and maximised used of samples.

@DrVishalCPatel @EASLedu, @EASLnews, #EASLschool, #EASL, #LiverTwitter

Loving our new viability readout and not having to wait days for results, 24h in culture and our tissue slices are still viable💪🏽. A-C1 normal liver, A-C2 tumour, D-F1 media only blank. #krumdieckslicer #PCLS #precisioncuttumourslices #MTS #teamliver

drlaurarandle's tweet image. Loving our new viability readout and not having to wait days for results, 24h in culture and our tissue slices are still viable💪🏽. A-C1 normal liver, A-C2 tumour, D-F1 media only blank.

#krumdieckslicer #PCLS #precisioncuttumourslices #MTS #teamliver

Loading...

Something went wrong.


Something went wrong.