#programmedcelldeath search results

๐Ÿ“ข Congratulations to Yalan Zhu on their review "Molecular mechanisms of CBASS-mediated bacteriophage defense" published in Biophysics Reports (Online First). ๐Ÿ”— doi.org/10.52601/bpr.2โ€ฆ #CBASS #Programmedcelldeath #AntiCBASS #CDNTase #Immuneevasion9

BiophysRep's tweet image. ๐Ÿ“ข Congratulations to Yalan Zhu on their review "Molecular mechanisms of CBASS-mediated bacteriophage defense" published in Biophysics Reports (Online First).
๐Ÿ”— doi.org/10.52601/bpr.2โ€ฆ
#CBASS #Programmedcelldeath #AntiCBASS #CDNTase #Immuneevasion9

4/4 ๐Ÿ•ต๏ธโ€โ™€๏ธOur findings reveal how S. indica manipulates PCD in A. thaliana to promote fungal colonization, highlighting the complex interplay between plants and microbes. #PlantScience #ProgrammedCellDeath

sketchscience's tweet image. 4/4 ๐Ÿ•ต๏ธโ€โ™€๏ธOur findings reveal how S. indica manipulates PCD in A. thaliana to promote fungal colonization, highlighting the complex interplay between plants and microbes. #PlantScience #ProgrammedCellDeath

Coming out on all digital stores. We're the 99. Fuck the 1% @iamdjedu @joe_moocha #programmedcelldeath


#apoptosis, also called #programmedcelldeath is the process where the cell regulates its own death through the production of certain enzymes. Watch the full video: youtu.be/PLJy4vPP39Q #hackdentistry #pathology


Nanopulse Stimulation (NPS) Induces Tumor Ablation and Immunity in Orthotopic 4T1 Mouse Breast Cancer: A Review sci.fo/4nl #ProgrammedCellDeath #ImmunogenicCellDeath @Cancers_MDPI

MDPIOpenAccess's tweet image. Nanopulse Stimulation (NPS) Induces Tumor Ablation and Immunity in Orthotopic 4T1 Mouse Breast Cancer: A Review sci.fo/4nl #ProgrammedCellDeath #ImmunogenicCellDeath @Cancers_MDPI

Why would a cell commit suicide? ๐Ÿ˜ฒ๐Ÿ˜ฉ๐Ÿคฏ #Apoptosis is the fancy word scientists coined to describe the non-so-fancy process of #CellDeath - or to present it more fancifully, #ProgrammedCellDeath. #scicomm #sciencecommunication #scienceeducation #scientist #science #cellcycle

wealthokete_'s tweet image. Why would a cell commit suicide? ๐Ÿ˜ฒ๐Ÿ˜ฉ๐Ÿคฏ

#Apoptosis is the fancy word scientists coined to describe the non-so-fancy process of #CellDeath - or to present it more fancifully, #ProgrammedCellDeath.

#scicomm #sciencecommunication #scienceeducation #scientist #science #cellcycle

Special Issue: Virus-Induced #ProgrammedCellDeath This special issue in @viral_im_jrnl represents a timely opportunity to focus on virus-induced programmed #celldeath. Read the full issue here: ow.ly/8Jrn50L1x14

LiebertPub's tweet image. Special Issue: Virus-Induced #ProgrammedCellDeath

This special issue in @viral_im_jrnl represents a timely opportunity to focus on virus-induced programmed #celldeath. Read the full issue here: ow.ly/8Jrn50L1x14

Climate of 1000 ppm #CO2 by 2100? How will this affect #ProgrammedCellDeath (#PCD). Impact on #crop systems and #yield? Research @_Rosemount

_Rosemount's tweet image. Climate of 1000 ppm #CO2 by 2100? How will this affect #ProgrammedCellDeath (#PCD). Impact on #crop systems and #yield? Research @_Rosemount
_Rosemount's tweet image. Climate of 1000 ppm #CO2 by 2100? How will this affect #ProgrammedCellDeath (#PCD). Impact on #crop systems and #yield? Research @_Rosemount
_Rosemount's tweet image. Climate of 1000 ppm #CO2 by 2100? How will this affect #ProgrammedCellDeath (#PCD). Impact on #crop systems and #yield? Research @_Rosemount

See our @mbiojournal commentary with Marielle van den Esker & @OscarKuipers1 From Cell Death to Metabolism: Holin-Antiholin Homologues with New Functions #ProgrammedCellDeath #evolution #holin_antiholin #Bacillussubtilis #Staphylococcusaureus #pyruvate mbio.asm.org/content/8/6/e0โ€ฆ

EvolvedBiofilm's tweet image. See our @mbiojournal commentary with Marielle van den Esker & @OscarKuipers1 
From Cell Death to Metabolism: Holin-Antiholin Homologues with New Functions

#ProgrammedCellDeath #evolution #holin_antiholin #Bacillussubtilis #Staphylococcusaureus #pyruvate 
mbio.asm.org/content/8/6/e0โ€ฆ

Looking for #halloween related science topics? How about our paper model of #apoptosis... that's pretty spooky, right? ๐ŸŽƒโ˜ ๏ธ๐Ÿ‘ป bit.ly/2QENVCg #programmedcelldeath #apbiology #ibbiology #alevelbiology #higherbiology

OrigamiCells's tweet image. Looking for #halloween related science topics? How about our paper model of #apoptosis... that's pretty spooky, right? ๐ŸŽƒโ˜ ๏ธ๐Ÿ‘ป
bit.ly/2QENVCg

#programmedcelldeath #apbiology #ibbiology #alevelbiology #higherbiology

Vivek Ambastha, Garima Chauhan, and colleagues report the execution of #programmedcelldeath by #singletoxygen generated inside the chloroplasts of #Arabidopsis thaliana. Read the article published in the current issue of Protoplasma. link.springer.com/article/10.100โ€ฆ

SpringerPlants's tweet image. Vivek Ambastha, Garima Chauhan, and colleagues report the execution of #programmedcelldeath by #singletoxygen generated inside the chloroplasts of #Arabidopsis thaliana.

Read the article published in the current issue of Protoplasma.
link.springer.com/article/10.100โ€ฆ
SpringerPlants's tweet image. Vivek Ambastha, Garima Chauhan, and colleagues report the execution of #programmedcelldeath by #singletoxygen generated inside the chloroplasts of #Arabidopsis thaliana.

Read the article published in the current issue of Protoplasma.
link.springer.com/article/10.100โ€ฆ

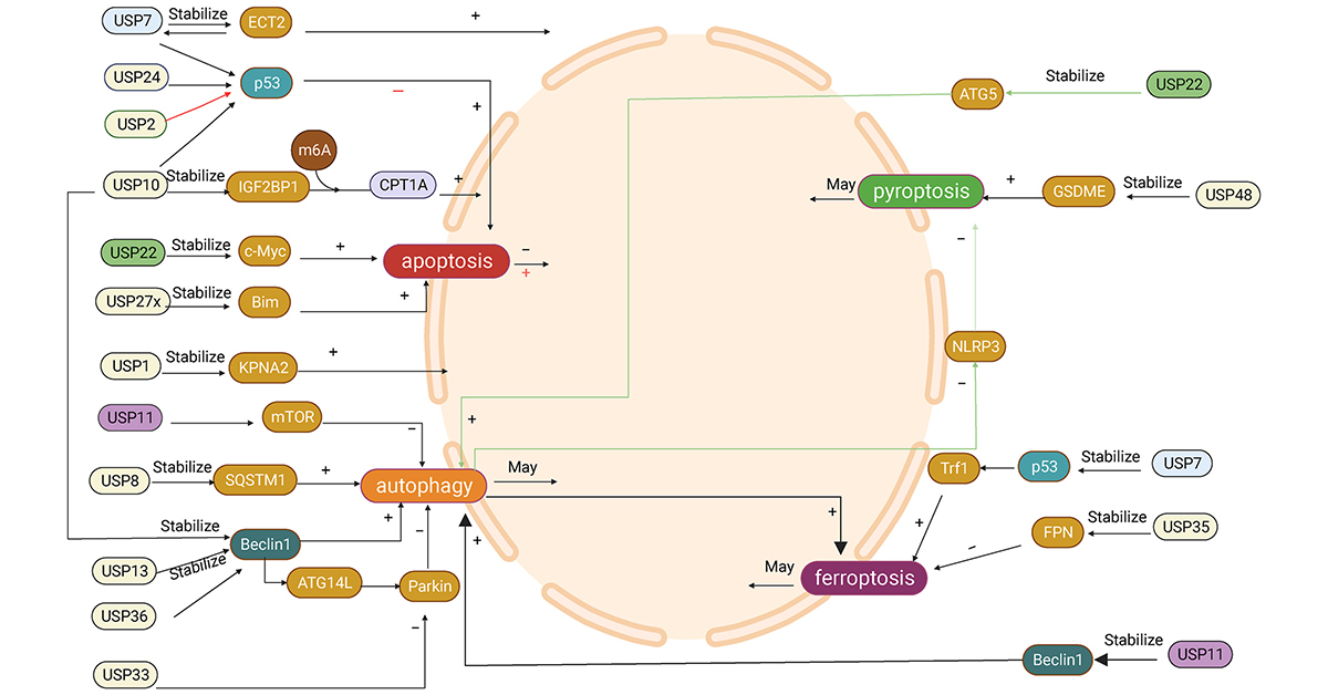
New review article alert! This review summarizes the main classifications of #ProgrammedCellDeath (PCD) and its role in #BreastCancer (BC), outlines the functional mechanisms of #UbiquitinSpecificProtease (USP) and PCD in BC, and lays the foundation for tumor diagnosis andโ€ฆ

GenesNDiseases's tweet image. New review article alert!

This review summarizes the main classifications of #ProgrammedCellDeath (PCD) and its role in #BreastCancer (BC), outlines the functional mechanisms of #UbiquitinSpecificProtease (USP) and PCD in BC, and lays the foundation for tumor diagnosis andโ€ฆ

Published on JECCR! ๐ˆฮบ๐ฮฑ ๐ญ๐š๐ซ๐ ๐ž๐ญ๐ข๐ง๐  ๐ฉ๐ซ๐จ๐ฆ๐จ๐ญ๐ž๐ฌ ๐จ๐ฑ๐ข๐๐š๐ญ๐ข๐ฏ๐ž ๐ฌ๐ญ๐ซ๐ž๐ฌ๐ฌ-๐๐ž๐ฉ๐ž๐ง๐๐ž๐ง๐ญ ๐œ๐ž๐ฅ๐ฅ ๐๐ž๐š๐ญ๐ก Link to the paper ๐Ÿ‘‡ jeccr.biomedcentral.com/articles/10.11โ€ฆ #OxidativeStress #ProgrammedCellDeath @IREISGufficiale

JournalofExper1's tweet image. Published on JECCR!

๐ˆฮบ๐ฮฑ ๐ญ๐š๐ซ๐ ๐ž๐ญ๐ข๐ง๐  ๐ฉ๐ซ๐จ๐ฆ๐จ๐ญ๐ž๐ฌ ๐จ๐ฑ๐ข๐๐š๐ญ๐ข๐ฏ๐ž ๐ฌ๐ญ๐ซ๐ž๐ฌ๐ฌ-๐๐ž๐ฉ๐ž๐ง๐๐ž๐ง๐ญ ๐œ๐ž๐ฅ๐ฅ ๐๐ž๐š๐ญ๐ก

Link to the paper ๐Ÿ‘‡
jeccr.biomedcentral.com/articles/10.11โ€ฆ

#OxidativeStress
#ProgrammedCellDeath
@IREISGufficiale

This review summarizes the regulatory factors and biological functions of #N6methyladenosine (m6A), discusses the mechanisms by which m6A mediates various cell death modalities in different types of #CVDs, and highlights the mechanistic link between m6A and #Programmedcelldeathโ€ฆ

GenesNDiseases's tweet image. This review summarizes the regulatory factors and biological functions of #N6methyladenosine (m6A), discusses the mechanisms by which m6A mediates various cell death modalities in different types of #CVDs, and highlights the mechanistic link between m6A and #Programmedcelldeathโ€ฆ

Programmed cell death in neurodevelopment (Yamaguchi & Miura, 2015 review) cell.com/developmental-โ€ฆ #apoptosis #ProgrammedCellDeath

Awesomics's tweet image. Programmed cell death in neurodevelopment (Yamaguchi & Miura, 2015 review)
cell.com/developmental-โ€ฆ

#apoptosis #ProgrammedCellDeath

Want to submit your #plantprotease or #programmedcelldeath research but haven't done so? The #PPPCD18 abstract deadline = 01/07. Upload link: bit.ly/2J8tGd5 Join us on 11-13 Sep to network with fellows in the field, get inspired by numerous experts & explore #Ghent.

VIBLifeSciences's tweet image. Want to submit your #plantprotease or #programmedcelldeath research but haven't done so? The #PPPCD18 abstract deadline = 01/07. Upload link: bit.ly/2J8tGd5 Join us on 11-13 Sep to network with fellows in the field, get inspired by numerous experts & explore #Ghent.

๐Ÿ“ข Congratulations to Yalan Zhu on their review "Molecular mechanisms of CBASS-mediated bacteriophage defense" published in Biophysics Reports (Online First). ๐Ÿ”— doi.org/10.52601/bpr.2โ€ฆ #CBASS #Programmedcelldeath #AntiCBASS #CDNTase #Immuneevasion9

BiophysRep's tweet image. ๐Ÿ“ข Congratulations to Yalan Zhu on their review "Molecular mechanisms of CBASS-mediated bacteriophage defense" published in Biophysics Reports (Online First).
๐Ÿ”— doi.org/10.52601/bpr.2โ€ฆ
#CBASS #Programmedcelldeath #AntiCBASS #CDNTase #Immuneevasion9

๐Ÿ”ฌ Meet our Editorial Board Member: Prof. Seamus Martin ๐Ÿ“ The Smurfit Institute of Genetics, Trinity College Dublin, Ireland ๐Ÿง  Research Interests: #ProgrammedCellDeath ; #Inflammation; #Apoptosis: #Necroptosis; #Ferroptosis) We're honored to have him on the #FOS team! ๐Ÿ™Œ๐Ÿ™Œ

Ferroptosis_SP's tweet image. ๐Ÿ”ฌ Meet our Editorial Board Member: Prof. Seamus Martin
๐Ÿ“ The Smurfit Institute of Genetics, Trinity College Dublin, Ireland
๐Ÿง  Research Interests:
#ProgrammedCellDeath ; #Inflammation; #Apoptosis: #Necroptosis; #Ferroptosis)
We're honored to have him on the #FOS team! ๐Ÿ™Œ๐Ÿ™Œ

Naing et al. research the "Safety and Efficacy of Toripalimab in Patients with Cholangiocarcinoma" in a phase 1 study doi.org/10.36401/JIPO-โ€ฆ #ICI #programmedcelldeath #cholangiocarcinoma #JIPO @OncologyNetwork

JIPOEditors's tweet image. Naing et al. research the "Safety and Efficacy of Toripalimab in Patients with Cholangiocarcinoma" in a phase 1 study doi.org/10.36401/JIPO-โ€ฆ #ICI #programmedcelldeath #cholangiocarcinoma  #JIPO @OncologyNetwork

This review summarizes the regulatory factors and biological functions of #N6methyladenosine (m6A), discusses the mechanisms by which m6A mediates various cell death modalities in different types of #CVDs, and highlights the mechanistic link between m6A and #Programmedcelldeathโ€ฆ

GenesNDiseases's tweet image. This review summarizes the regulatory factors and biological functions of #N6methyladenosine (m6A), discusses the mechanisms by which m6A mediates various cell death modalities in different types of #CVDs, and highlights the mechanistic link between m6A and #Programmedcelldeathโ€ฆ

New review article alert! This review summarizes the main classifications of #ProgrammedCellDeath (PCD) and its role in #BreastCancer (BC), outlines the functional mechanisms of #UbiquitinSpecificProtease (USP) and PCD in BC, and lays the foundation for tumor diagnosis andโ€ฆ

GenesNDiseases's tweet image. New review article alert!

This review summarizes the main classifications of #ProgrammedCellDeath (PCD) and its role in #BreastCancer (BC), outlines the functional mechanisms of #UbiquitinSpecificProtease (USP) and PCD in BC, and lays the foundation for tumor diagnosis andโ€ฆ

Naing et al. research the "Safety and Efficacy of Toripalimab in Patients with Cholangiocarcinoma" in a phase 1 study doi.org/10.36401/JIPO-โ€ฆ #ICI #programmedcelldeath #cholangiocarcinoma #JIPO @OncologyNetwork @ANaingMD

JIPOEditors's tweet image. Naing et al. research the "Safety and Efficacy of Toripalimab in Patients with Cholangiocarcinoma" in a phase 1 study doi.org/10.36401/JIPO-โ€ฆ #ICI #programmedcelldeath #cholangiocarcinoma  #JIPO @OncologyNetwork @ANaingMD

#Apoptosis and #ProgrammedCellDeath Can learning more about death, be the key to unlocking longer life? Learn science with @DsFactsandstuff And come to your own conclusions. You never know what questions will lead the way to our collective future. #SubscribeNowโ€ฆ


The exploration of #programmedcelldeath holds profound potential for advancing science and medicine. This fundamental biological event can shed light on diverse domains, including cancer therapy, regenerative medicine, and understanding disease mechanisms. bit.ly/3Ql5Ue8


#ProgrammedCellDeath is a natural process that helps the body maintain healthy tissues and fight off infection. Without it, our bodies would be overrun by damaged cells and pathogens. Read more on the ProSci blog! prosci-inc.com/blog/programmeโ€ฆ #biology #health

ProSciInc's tweet image. #ProgrammedCellDeath is a natural process that helps the body maintain healthy tissues and fight off infection. Without it, our bodies would be overrun by damaged cells and pathogens. Read more on the ProSci blog! prosci-inc.com/blog/programmeโ€ฆ 

#biology #health

A new process of #programmedcelldeath has been discovered: #disulfidptosis. This new discovery from Professor Boyi Gan's team at the University of Texas was recently published in Nature Cell Biology. nature.com/articles/s4155โ€ฆ


The details for our May seminar are here! Head on over to our website/slack channel to get the deets and check your email for the meeting link. This will be our last meeting this session and it's going to be a good one! #asgardarchaea #ironregulation #programmedcelldeath #archaea


4/4 ๐Ÿ•ต๏ธโ€โ™€๏ธOur findings reveal how S. indica manipulates PCD in A. thaliana to promote fungal colonization, highlighting the complex interplay between plants and microbes. #PlantScience #ProgrammedCellDeath

sketchscience's tweet image. 4/4 ๐Ÿ•ต๏ธโ€โ™€๏ธOur findings reveal how S. indica manipulates PCD in A. thaliana to promote fungal colonization, highlighting the complex interplay between plants and microbes. #PlantScience #ProgrammedCellDeath

No results for "#programmedcelldeath"

See our @mbiojournal commentary with Marielle van den Esker & @OscarKuipers1 From Cell Death to Metabolism: Holin-Antiholin Homologues with New Functions #ProgrammedCellDeath #evolution #holin_antiholin #Bacillussubtilis #Staphylococcusaureus #pyruvate mbio.asm.org/content/8/6/e0โ€ฆ

EvolvedBiofilm's tweet image. See our @mbiojournal commentary with Marielle van den Esker & @OscarKuipers1 
From Cell Death to Metabolism: Holin-Antiholin Homologues with New Functions

#ProgrammedCellDeath #evolution #holin_antiholin #Bacillussubtilis #Staphylococcusaureus #pyruvate 
mbio.asm.org/content/8/6/e0โ€ฆ

Vivek Ambastha, Garima Chauhan, and colleagues report the execution of #programmedcelldeath by #singletoxygen generated inside the chloroplasts of #Arabidopsis thaliana. Read the article published in the current issue of Protoplasma. link.springer.com/article/10.100โ€ฆ

SpringerPlants's tweet image. Vivek Ambastha, Garima Chauhan, and colleagues report the execution of #programmedcelldeath by #singletoxygen generated inside the chloroplasts of #Arabidopsis thaliana.

Read the article published in the current issue of Protoplasma.
link.springer.com/article/10.100โ€ฆ
SpringerPlants's tweet image. Vivek Ambastha, Garima Chauhan, and colleagues report the execution of #programmedcelldeath by #singletoxygen generated inside the chloroplasts of #Arabidopsis thaliana.

Read the article published in the current issue of Protoplasma.
link.springer.com/article/10.100โ€ฆ

Published on JECCR! ๐ˆฮบ๐ฮฑ ๐ญ๐š๐ซ๐ ๐ž๐ญ๐ข๐ง๐  ๐ฉ๐ซ๐จ๐ฆ๐จ๐ญ๐ž๐ฌ ๐จ๐ฑ๐ข๐๐š๐ญ๐ข๐ฏ๐ž ๐ฌ๐ญ๐ซ๐ž๐ฌ๐ฌ-๐๐ž๐ฉ๐ž๐ง๐๐ž๐ง๐ญ ๐œ๐ž๐ฅ๐ฅ ๐๐ž๐š๐ญ๐ก Link to the paper ๐Ÿ‘‡ jeccr.biomedcentral.com/articles/10.11โ€ฆ #OxidativeStress #ProgrammedCellDeath @IREISGufficiale

JournalofExper1's tweet image. Published on JECCR!

๐ˆฮบ๐ฮฑ ๐ญ๐š๐ซ๐ ๐ž๐ญ๐ข๐ง๐  ๐ฉ๐ซ๐จ๐ฆ๐จ๐ญ๐ž๐ฌ ๐จ๐ฑ๐ข๐๐š๐ญ๐ข๐ฏ๐ž ๐ฌ๐ญ๐ซ๐ž๐ฌ๐ฌ-๐๐ž๐ฉ๐ž๐ง๐๐ž๐ง๐ญ ๐œ๐ž๐ฅ๐ฅ ๐๐ž๐š๐ญ๐ก

Link to the paper ๐Ÿ‘‡
jeccr.biomedcentral.com/articles/10.11โ€ฆ

#OxidativeStress
#ProgrammedCellDeath
@IREISGufficiale

Special Issue: Virus-Induced #ProgrammedCellDeath This special issue in @viral_im_jrnl represents a timely opportunity to focus on virus-induced programmed #celldeath. Read the full issue here: ow.ly/8Jrn50L1x14

LiebertPub's tweet image. Special Issue: Virus-Induced #ProgrammedCellDeath

This special issue in @viral_im_jrnl represents a timely opportunity to focus on virus-induced programmed #celldeath. Read the full issue here: ow.ly/8Jrn50L1x14

Climate of 1000 ppm #CO2 by 2100? How will this affect #ProgrammedCellDeath (#PCD). Impact on #crop systems and #yield? Research @_Rosemount

_Rosemount's tweet image. Climate of 1000 ppm #CO2 by 2100? How will this affect #ProgrammedCellDeath (#PCD). Impact on #crop systems and #yield? Research @_Rosemount
_Rosemount's tweet image. Climate of 1000 ppm #CO2 by 2100? How will this affect #ProgrammedCellDeath (#PCD). Impact on #crop systems and #yield? Research @_Rosemount
_Rosemount's tweet image. Climate of 1000 ppm #CO2 by 2100? How will this affect #ProgrammedCellDeath (#PCD). Impact on #crop systems and #yield? Research @_Rosemount

Nanopulse Stimulation (NPS) Induces Tumor Ablation and Immunity in Orthotopic 4T1 Mouse Breast Cancer: A Review sci.fo/4nl #ProgrammedCellDeath #ImmunogenicCellDeath @Cancers_MDPI

MDPIOpenAccess's tweet image. Nanopulse Stimulation (NPS) Induces Tumor Ablation and Immunity in Orthotopic 4T1 Mouse Breast Cancer: A Review sci.fo/4nl #ProgrammedCellDeath #ImmunogenicCellDeath @Cancers_MDPI

@joemoocha put me on an immortal sound wave that's vibing globally. Asante Bro #programmedcelldeath #lalasalama

KeyaNemesis's tweet image. @joemoocha put me on an immortal sound wave that's vibing globally.
Asante Bro
 #programmedcelldeath
#lalasalama

4/4 ๐Ÿ•ต๏ธโ€โ™€๏ธOur findings reveal how S. indica manipulates PCD in A. thaliana to promote fungal colonization, highlighting the complex interplay between plants and microbes. #PlantScience #ProgrammedCellDeath

sketchscience's tweet image. 4/4 ๐Ÿ•ต๏ธโ€โ™€๏ธOur findings reveal how S. indica manipulates PCD in A. thaliana to promote fungal colonization, highlighting the complex interplay between plants and microbes. #PlantScience #ProgrammedCellDeath

Different types of #ProgrammedCellDeathย and its impact on #InnateImmunityย | JenniferMartinez @NIEHSย @TrendsImmunoย buff.ly/2DH7OzN | #YearBook2017

mmw_lmw's tweet image. Different types of #ProgrammedCellDeathย and its impact on #InnateImmunityย | JenniferMartinez @NIEHSย @TrendsImmunoย buff.ly/2DH7OzN | #YearBook2017

Naing et al. research the "Safety and Efficacy of Toripalimab in Patients with Cholangiocarcinoma" in a phase 1 study doi.org/10.36401/JIPO-โ€ฆ #ICI #programmedcelldeath #cholangiocarcinoma #JIPO @OncologyNetwork

JIPOEditors's tweet image. Naing et al. research the "Safety and Efficacy of Toripalimab in Patients with Cholangiocarcinoma" in a phase 1 study doi.org/10.36401/JIPO-โ€ฆ #ICI #programmedcelldeath #cholangiocarcinoma  #JIPO @OncologyNetwork

Looking for #halloween related science topics? How about our paper model of #apoptosis... that's pretty spooky, right? ๐ŸŽƒโ˜ ๏ธ๐Ÿ‘ป bit.ly/2QENVCg #programmedcelldeath #apbiology #ibbiology #alevelbiology #higherbiology

OrigamiCells's tweet image. Looking for #halloween related science topics? How about our paper model of #apoptosis... that's pretty spooky, right? ๐ŸŽƒโ˜ ๏ธ๐Ÿ‘ป
bit.ly/2QENVCg

#programmedcelldeath #apbiology #ibbiology #alevelbiology #higherbiology

๐Ÿ“ข Congratulations to Yalan Zhu on their review "Molecular mechanisms of CBASS-mediated bacteriophage defense" published in Biophysics Reports (Online First). ๐Ÿ”— doi.org/10.52601/bpr.2โ€ฆ #CBASS #Programmedcelldeath #AntiCBASS #CDNTase #Immuneevasion9

BiophysRep's tweet image. ๐Ÿ“ข Congratulations to Yalan Zhu on their review "Molecular mechanisms of CBASS-mediated bacteriophage defense" published in Biophysics Reports (Online First).
๐Ÿ”— doi.org/10.52601/bpr.2โ€ฆ
#CBASS #Programmedcelldeath #AntiCBASS #CDNTase #Immuneevasion9

Blocking ASCL1 & NEUROD1 transcriptional program drives #SCLC cells towards #ProgrammedCellDeath and impacts #tumorigenesis. By F Costanzo, JM Egly & colleagues @IGBMC, Pharmamar & Taiwan University ๐Ÿ‘‰#openaccess: doi.org/10.15252/emmm.โ€ฆ

EmboMolMed's tweet image. Blocking ASCL1 & NEUROD1 transcriptional program drives #SCLC cells towards #ProgrammedCellDeath and impacts #tumorigenesis.
By F Costanzo, JM Egly & colleagues @IGBMC, Pharmamar & Taiwan University

๐Ÿ‘‰#openaccess: doi.org/10.15252/emmm.โ€ฆ

Want to submit your #plantprotease or #programmedcelldeath research but haven't done so? The #PPPCD18 abstract deadline = 01/07. Upload link: bit.ly/2J8tGd5 Join us on 11-13 Sep to network with fellows in the field, get inspired by numerous experts & explore #Ghent.

VIBLifeSciences's tweet image. Want to submit your #plantprotease or #programmedcelldeath research but haven't done so? The #PPPCD18 abstract deadline = 01/07. Upload link: bit.ly/2J8tGd5 Join us on 11-13 Sep to network with fellows in the field, get inspired by numerous experts & explore #Ghent.

Programmed cell death in neurodevelopment (Yamaguchi & Miura, 2015 review) cell.com/developmental-โ€ฆ #apoptosis #ProgrammedCellDeath

Awesomics's tweet image. Programmed cell death in neurodevelopment (Yamaguchi & Miura, 2015 review)
cell.com/developmental-โ€ฆ

#apoptosis #ProgrammedCellDeath

New review article alert! This review summarizes the main classifications of #ProgrammedCellDeath (PCD) and its role in #BreastCancer (BC), outlines the functional mechanisms of #UbiquitinSpecificProtease (USP) and PCD in BC, and lays the foundation for tumor diagnosis andโ€ฆ

GenesNDiseases's tweet image. New review article alert!

This review summarizes the main classifications of #ProgrammedCellDeath (PCD) and its role in #BreastCancer (BC), outlines the functional mechanisms of #UbiquitinSpecificProtease (USP) and PCD in BC, and lays the foundation for tumor diagnosis andโ€ฆ

Different types of #ProgrammedCellDeath: Processing & Presentation | Review by JenniferMartinez @NIEHS @TrendsImmuno buff.ly/2uRwFj2

mmw_lmw's tweet image. Different types of #ProgrammedCellDeath: Processing & Presentation | Review by JenniferMartinez @NIEHS @TrendsImmuno buff.ly/2uRwFj2

Loading...

Something went wrong.


Something went wrong.


United States Trends