_java_coder's profile picture. Java Enterprise Developer

Java Coder

@_java_coder

Java Enterprise Developer

Java Coder podał dalej

Checking out: “Implementing an Artificial Neural Network in Pure Java (without external dependencies)” with Python and Java code #NeuralNetwork #DeepLearning #AI #DataScience #MachineLearning #Java #Python #Programming medium.com/coinmonks/impl…


Java Coder podał dalej

Applying Backprop framework to Convolutional Neural Networks: “Bayesian Convolutional Neural Networks with Bayes by Backprop” via @Medium #NeuralNetworks #MachineLearning #AI #CNN #DataScience #Stats #Programming #Backprop medium.com/neuralspace/ba…


Java Coder podał dalej

Fluent Python: Clear, Concise, and Effective Programming amzn.to/2BptLnI


Java Coder podał dalej

Please retweet this if you use #Kotlin on the backend. Nobody seems to know that it’s pretty popular already! We need some representative data 📝 also, if you like, share the rest of your stack in the comments 🙂


Java Coder podał dalej

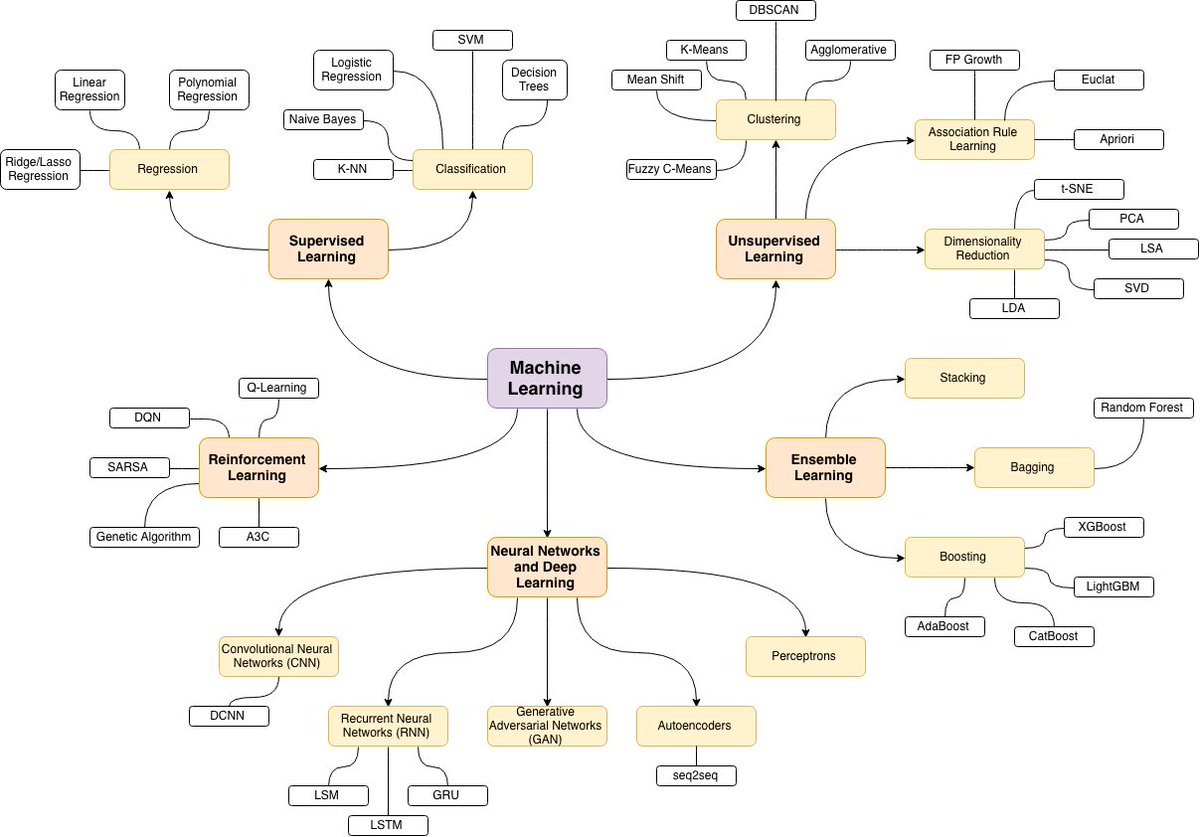
Machine Learning Algorithms Cheat Sheet #MachineLearning #DataScience #IoT #Data #NeuralNetworks #BigData #AI #ML

marcel_dmg's tweet image. Machine Learning Algorithms Cheat Sheet 
#MachineLearning #DataScience #IoT #Data #NeuralNetworks #BigData #AI #ML

Java Coder podał dalej
KirkDBorne's tweet image. #Python Examples of Popular #MachineLearning #Algorithms with Interactive #Jupyter Demos and the Background Math Explained : buff.ly/2CtmRi8 by @Trekhleb 

#AI #DAIFE #DeepLearning #DataScience #BigData #Coding #DataScientists #Mathematics #NeuralNetworks

Java Coder podał dalej

Handy tool by @zfrenchee that allows you to create neural network diagrams online #NeuralNetworks #DataScience #MachineLearning #DataViz alexlenail.me/NN-SVG


Java Coder podał dalej

Bayesian Neural Network Series Post 1: “Need for Bayesian Neural Networks” (PyTorch implementation) #DataScience #NeuralNetworks #CNN #MachineLearning #DeepLearning #Stats #PyTorch #Python medium.com/@shridhar743/b…


Java Coder podał dalej

Oracle Code call for paper deadlines coming up! #Java #blockchain #chatbots #microservices #AI developer.oracle.com/code/cfp

java's tweet image. Oracle Code call for paper deadlines coming up! 

#Java #blockchain #chatbots #microservices  #AI 

developer.oracle.com/code/cfp

Java Coder podał dalej
java's tweet image. The best Tutorials on High-Performance Hibernate 

#Hibernate #Java #Tutorials 
#NewYearsResolution #Career 

vladmihalcea.com/tutorials/hibe…

Java Coder podał dalej

26 Items for Dissecting #Java Local Variable Type Inference (Var Type) @anghelleonard dzone.com/articles/var-w…

java's tweet image. 26 Items for Dissecting #Java Local Variable Type Inference (Var Type)  @anghelleonard

dzone.com/articles/var-w…

Java Coder podał dalej

Javascript Programing With Code Example ☞ deal.thegeeknews.net/p/rJSN17e_g?ut… #java #developer 89FIAgvOZCoY

JavaDvelopment's tweet image. Javascript Programing With Code Example
☞ deal.thegeeknews.net/p/rJSN17e_g?ut…
#java #developer 
89FIAgvOZCoY

Java Coder podał dalej

100% agree with a post refactoing to microservices architecture “Well Architected Monoliths are Okay” #SoftwareDesign #Devops #Architecture #Microservices robertnorthard.com/devops-days-we…


Java Coder podał dalej
java's tweet image. 200 tutorials on #Java Persistence and #Hibernate @vlad_mihalcea 

vladmihalcea.com/tutorials/hibe…

Java Coder podał dalej

🖥️ #Java 11 ya está aquí: te toca pagar a Oracle o cambiarte a otras opciones buff.ly/2NS7Skb #DAW1

rafadelcastillo's tweet image. 🖥️ #Java 11 ya está aquí: te toca pagar a Oracle o cambiarte a otras opciones buff.ly/2NS7Skb #DAW1

Java Coder podał dalej

Developments in #Java features and performance for ARM processors. ora.cl/1R7bh

java's tweet image. Developments in #Java features and performance for ARM processors. 

ora.cl/1R7bh

Java Coder podał dalej

Create and run a #Java application that makes use of private interface method/s. developer.com/java/ent/using…

java's tweet image. Create and run a #Java application that makes use of private interface method/s.

developer.com/java/ent/using…

Java Coder podał dalej

#Código de #Java - graficar en java- basico lwp-l.com/s4875

lwp_'s tweet image. #Código de #Java - graficar en java- basico lwp-l.com/s4875

Loading...

Something went wrong.


Something went wrong.