bsd_daemon's profile picture. Co-Project Lead of the OWASP Mobile App Security (MAS) Project (MASTG + MASVS)

Sven Schleier

@bsd_daemon

Co-Project Lead of the OWASP Mobile App Security (MAS) Project (MASTG + MASVS)

Ghim

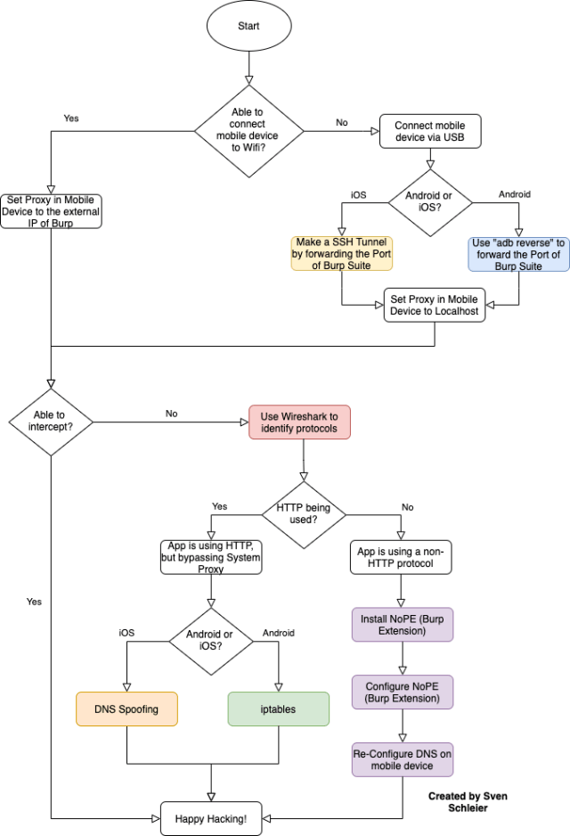
I just published "The Ultimate Decision Tree for Mobile App Network Testing aka 'The Squirrel in the middle'" This blog post is for everyone that would like to follow a methodology for intercepting the network communication of a mobile app! bit.ly/3qcZ0JP Happy hacking!


Sven Schleier đã đăng lại

Manicode Security is now offering a full 8-hr, full day class on just AI Security. We believe that AI Security is the future of secure coding education and have invested a great deal to build this class for you all. 🙏


Sven Schleier đã đăng lại

🔴 Watch our latest talk "OWASP MAS Project Showcase" @ OWASP AppSec US 2023 with @grepharder and @bsd_daemon Video: bit.ly/49eOzwp Slides: bit.ly/49itsJs

OWASP_MAS's tweet image. 🔴 Watch our latest talk "OWASP MAS Project Showcase" @ OWASP AppSec US 2023 with @grepharder
and @bsd_daemon

Video: bit.ly/49eOzwp

Slides: bit.ly/49itsJs

Sven Schleier đã đăng lại

📢 RELEASE ALERT: OWASP MASTG v1.7.0 One of its highlights is the MASTG Refactor Part 2: Techniques, Tools & Reference Apps. Learn more: github.com/OWASP/owasp-ma… Thanks @NowSecureMobile, all our contributors and donators! 🎃 Happy Halloween everyone!


What an insightful experience yesterday during the "Scams and Mobile Security" panel at #SICW in Singapore, where I could share some more insights from the OWASP MAS project. If you are interested you can find more information on mas.owasp.org. sicw.gov.sg/events/18-octo…

bsd_daemon's tweet image. What an insightful experience yesterday during the "Scams and Mobile Security" panel at #SICW in Singapore, where I could share some more insights from the OWASP MAS project. If you are interested you can find more information on mas.owasp.org.

sicw.gov.sg/events/18-octo…
bsd_daemon's tweet image. What an insightful experience yesterday during the "Scams and Mobile Security" panel at #SICW in Singapore, where I could share some more insights from the OWASP MAS project. If you are interested you can find more information on mas.owasp.org.

sicw.gov.sg/events/18-octo…

I will be in Vienna at DeepSec in Austria, on 14th/15th November to deliver my mobile AppSec training 📱 🔨 The training is offered hybrid, so you can be on-site but also join conveniently remotely! A detailed syllabus can be found here: deepsec.net/speaker.html#W…


Less than two weeks till I will be in Washington DC to deliver another iteration of my mobile app training. Do you want to learn how to attack and asses iOS and Android apps? Then see you there! It on-site but you can also join virtually. Syllabus: owasp2023globalappsecwashin.sched.com/event/1MuXL/2-…

#OWASP Global #AppSec DC Conference and Training is Oct 30-Nov 3 for private & public sector #infosec professionals @bsd_daemon @WithSecure Register >>> dc.globalappsec.org #hacking #webdev #devsecops #AI #threatmodeling #API #cybersec #cybersecurity #datasecurity #dc

owasp's tweet image. #OWASP Global #AppSec DC Conference and Training is Oct 30-Nov 3 for private & public sector #infosec professionals

@bsd_daemon  @WithSecure  

Register >>> dc.globalappsec.org

#hacking #webdev #devsecops #AI #threatmodeling #API #cybersec #cybersecurity #datasecurity #dc


Sven Schleier đã đăng lại

#OWASP Global #AppSec DC Conference and Training is Oct 30-Nov 3 for private & public sector #infosec professionals @bsd_daemon @WithSecure Register >>> dc.globalappsec.org #hacking #webdev #devsecops #AI #threatmodeling #API #cybersec #cybersecurity #datasecurity #dc

owasp's tweet image. #OWASP Global #AppSec DC Conference and Training is Oct 30-Nov 3 for private & public sector #infosec professionals

@bsd_daemon  @WithSecure  

Register >>> dc.globalappsec.org

#hacking #webdev #devsecops #AI #threatmodeling #API #cybersec #cybersecurity #datasecurity #dc

My mobile training will be offered hybrid, so in-person but you can also join remote! We will have different hands-on labs each day, including how to utilise Frida and we will play a CTF at the end of each day to practice your new skills! See you there owasp2023globalappsecwashin.sched.com/event/1Minr/2-…

Join @bsd_daemon at #OWASP Global #Appsec DC for his 2-day course aimed to teach you to analyze Android and iOS apps for security vulnerabilities by going through the phases of testing, including dynamic testing, static analysis & reverse engineering. dc.globalappsec.org

owasp's tweet image. Join @bsd_daemon at #OWASP Global #Appsec DC for his 2-day course aimed to teach you to analyze Android and iOS apps for security vulnerabilities by going through the  phases of testing, including dynamic testing, static analysis & reverse engineering. dc.globalappsec.org


Sven Schleier đã đăng lại

Join @bsd_daemon at #OWASP Global #Appsec DC for his 2-day course aimed to teach you to analyze Android and iOS apps for security vulnerabilities by going through the phases of testing, including dynamic testing, static analysis & reverse engineering. dc.globalappsec.org

owasp's tweet image. Join @bsd_daemon at #OWASP Global #Appsec DC for his 2-day course aimed to teach you to analyze Android and iOS apps for security vulnerabilities by going through the  phases of testing, including dynamic testing, static analysis & reverse engineering. dc.globalappsec.org

Sven Schleier đã đăng lại

NEW RELEASE 🎉 The @owasp MASVS V2 is now available in GitHub & the MAS website. Huge thanks to our community for all the feedback, our new MASVS author @Dauntless & special thanks to @NowSecureMobile for making this possible! github.com/OWASP/owasp-ma… @grepharder @bsd_daemon


Sven Schleier đã đăng lại

So honored to see @bsd_daemon the @OWASP_MAS lead and more!

manicode's tweet image. So honored to see @bsd_daemon the @OWASP_MAS lead and more!

Sven Schleier đã đăng lại

Next week me and @bsd_daemon will be speaking at #NSConnect22 Register here to attend or to get access to watch later: events.bizzabo.com/NSConnect2022?… #MobileAppSecurity

grepharder's tweet image. Next week me and @bsd_daemon will be speaking at #NSConnect22

Register here to attend or to get access to watch later:

events.bizzabo.com/NSConnect2022?…

#MobileAppSecurity

Thanks for having us! Was a pleasure and we had a lot of fun preparing the K8S workshop and delivering it. Hopefully see you next year f2f 👋

A big thank you and shout out to the trainers: Koh William @bsd_daemon @MrH4r1 @ZarvisD for their awesome hands-on workshop!! #BSidesSG2022 #BSidesSG



Sven Schleier đã đăng lại

A big thank you and shout out to the trainers: Koh William @bsd_daemon @MrH4r1 @ZarvisD for their awesome hands-on workshop!! #BSidesSG2022 #BSidesSG


Sven Schleier đã đăng lại

PayPal has blocked our business account and is holding $1.3M for more than 2 months without explaining what exactly they are not happy with. Even @PayPal support doesn't know what's going on. ⚠️This endangers the production of Flipper Zero in general. More details in thread 1/5

flipper_net's tweet image. PayPal has blocked our business account and is holding $1.3M for more than 2 months without explaining what exactly they are not happy with. Even @PayPal support doesn't know what's going on. ⚠️This endangers the production of Flipper Zero in general. More details in thread 1/5

Sven Schleier đã đăng lại

@grepharder shared lots of NEWS today @OWASP AppSec APAC, one of them was .. 🎉 Our brand new website! You can access all our info and read the MASTG/MASVS from it. Everything MAS in one place. mas.owasp.org

OWASP_MAS's tweet image. @grepharder shared lots of NEWS today @OWASP AppSec APAC, one of them was ..

🎉 Our brand new website!

You can access all our info and read the MASTG/MASVS from it. Everything MAS in one place.

mas.owasp.org

Sven Schleier đã đăng lại

Join @bsd_daemon at 8AM and @grepharder at 4PM BST tomorrow for Q&A

A big thank you and shout out to the trainers: Koh William @bsd_daemon @MrH4r1 @ZarvisD for their awesome hands-on workshop!! #BSidesSG2022 #BSidesSG



Sven Schleier đã đăng lại

📢📢 We are excited to announce the first workshop for BSidesSG 2022 bsidessg.org/schedule/works… Workshop will be presented by @bsd_daemon and Koh William. #BSidesSG2022 #BSidesSG


Loading...

Something went wrong.


Something went wrong.