#firmwareprogramming hasil pencarian
wanna pivot to hardware? here’s how you do it: 1. start small. buy an arduino or esp32. blink LEDs, move servos, read sensors. get your hands dirty. 2. learn electronics. voltage, current, resistance, capacitance. basic circuits. understand what’s happening under your code.…
Les comparto el cronograma de la villa de hardware hacking en @ekoparty! Desde el jueves estaré dando charlas a demanda y se realizará spectrum painting, no te olvides el SDR!. #hardwarehacking #flipperzero #faultinjection #reversing


#UPDATES_KESI_YA_UHAINI Part 111 Wakipokea kielelezo cha picha mjongeo au video utaratibu unakuwa hivi-; 1. Programu endeshi "operating system" 2. Programu Chunguzi "Forensic Software" 3. Programu Linzi "Security Software" Hizo ndio njia zinazotumika kufanya uhakiki wa…
Firmware extraction from an Arcade 1UP cabinet (introduction to embedded devices reverse engineering) (credits @wrongbaud) Overview: voidstarsec.com/blog/intro-to-… UART and Firmware Extraction: voidstarsec.com/blog/uart-uboo… #embedded #reverseengineering #infosec




Cool series to learn IoT/embedded devices reverse engineering (credits @Palantir555) Debug Ports: buff.ly/3WGw513 Firmware: buff.ly/3WHNOFo Data: buff.ly/3WRz5r4 Flash: buff.ly/3WKnhay Digging the Firmware: buff.ly/3WUY50u #iot




Made a mod to help Firmware items stand out more on the ground! No more needing to squint to find what you want ;)

Using a Framework laptop? You might like this 💯 🧰 framework-tool-tui — Control/monitor your Framework Laptop hardware from the terminal. 🔥 Supports battery controls, privacy toggles, fan and thermal monitoring, keyboard lighting & more! 🦀 Written in Rust & built with…

We've just opened a new firmware/system software role (open to US, Canada, and Taiwan). We develop open source firmware to enable products like this, and we have even more exciting projects on our roadmap:

New write-up: Firmware key extraction of a modern dsl/fiber gateway by gaining EL3. blog.xilokar.info/firmware-key-e…

Ever stared at a blank code editor, wondering how to squeeze every drop of efficiency out of your IoT devices? We've all been there—balancing low-power demands, real-time data flows, and ironclad security without sacrificing performance. But what if you could cut development…
Are you interested in UEFI firmware analysis via @binarly_io FwHunt (github.com/binarly-io/fwh…) in EMBA?

(1/2) A list of a few tools that can be useful for firmware unpacking, repacking and analysis binwalk: github.com/ReFirmLabs/bin… EMBA: github.com/e-m-b-a/emba unblob: github.com/onekey-sec/unb… #firmware



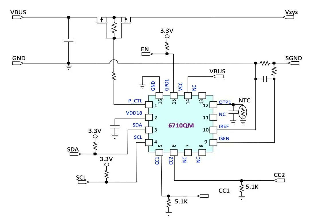
Embedding Intelligence: The PCBA Programming Process Whatsapp:+86 13360527426 Email: [email protected] Web: sigmawit.com #FirmwareProgramming #IoTDevelopment #SmartDevices #Electronics #Engineering
I've been using the #Framework Laptop 13 for almost a year now. It's a fantastic hardware product. They also have a CLI tool to interact with the firmware. I thought it might be a good opportunity to create a TUI version. Say welcome to github.com/grouzen/framew… #rustlang #tui

Cool blog post by @xilokar on embedded devices reverse engineering, ARM TrustZone and secure boot bypass blog.xilokar.info/firmware-key-e… #iot #embedded #infosec #cybersecurity #hacking



Embedding Intelligence: The PCBA Programming Process Whatsapp:+86 13360527426 Email: [email protected] Web: sigmawit.com #FirmwareProgramming #IoTDevelopment #SmartDevices #Electronics #Engineering
Something went wrong.
Something went wrong.
United States Trends
- 1. Bengals 32.1K posts
- 2. Ace Frehley 55.4K posts
- 3. Aaron Rodgers 12.1K posts
- 4. #911onABC 10.2K posts
- 5. Chase Brown 2,777 posts
- 6. Cuomo 43.9K posts
- 7. Bolton 159K posts
- 8. #HereWeGo 6,055 posts
- 9. Mookie 5,669 posts
- 10. Asheville 10.7K posts
- 11. #TNFonPrime 2,091 posts
- 12. RIP Spaceman 1,894 posts
- 13. Yoshi 20.4K posts
- 14. athena 11.6K posts
- 15. Sliwa 18K posts
- 16. #NYCMayoralDebate N/A
- 17. Glasnow 3,960 posts
- 18. Space Ace 2,096 posts
- 19. #PITvsCIN 1,643 posts
- 20. New York Groove N/A