#hypoxia search results

🏆 Travel Grant Award – #WolfsbergMeeting 2025 How can targeting #hypoxia improve #headandneckcancer treatment? An award-winning poster shows how novel compounds can overcome hypoxia-driven #radioresistance. 👉 shorturl.at/nY0WL #RadiationBiology #Radiotherapy #HNSCC

ESTRO_RT's tweet image. 🏆 Travel Grant Award – #WolfsbergMeeting 2025
How can targeting #hypoxia improve #headandneckcancer treatment?
An award-winning poster shows how novel compounds can overcome hypoxia-driven #radioresistance.
👉 shorturl.at/nY0WL
#RadiationBiology #Radiotherapy #HNSCC

New study from @mcgillu: #hypoxia prevents #differentiation of human trophoblast #stemcells & genes negatively regulated by low oxygen are often positively regulated by the transcription factor GCM1. #placenta #cytotrophoblast bit.ly/3GnBCX0 @ISSCR @CellPressNews

stemcellreports's tweet image. New study from @mcgillu: #hypoxia prevents #differentiation of human trophoblast #stemcells & genes negatively regulated by low oxygen are often positively regulated by the transcription factor GCM1. #placenta #cytotrophoblast bit.ly/3GnBCX0

@ISSCR @CellPressNews

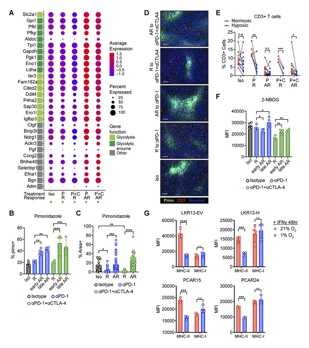
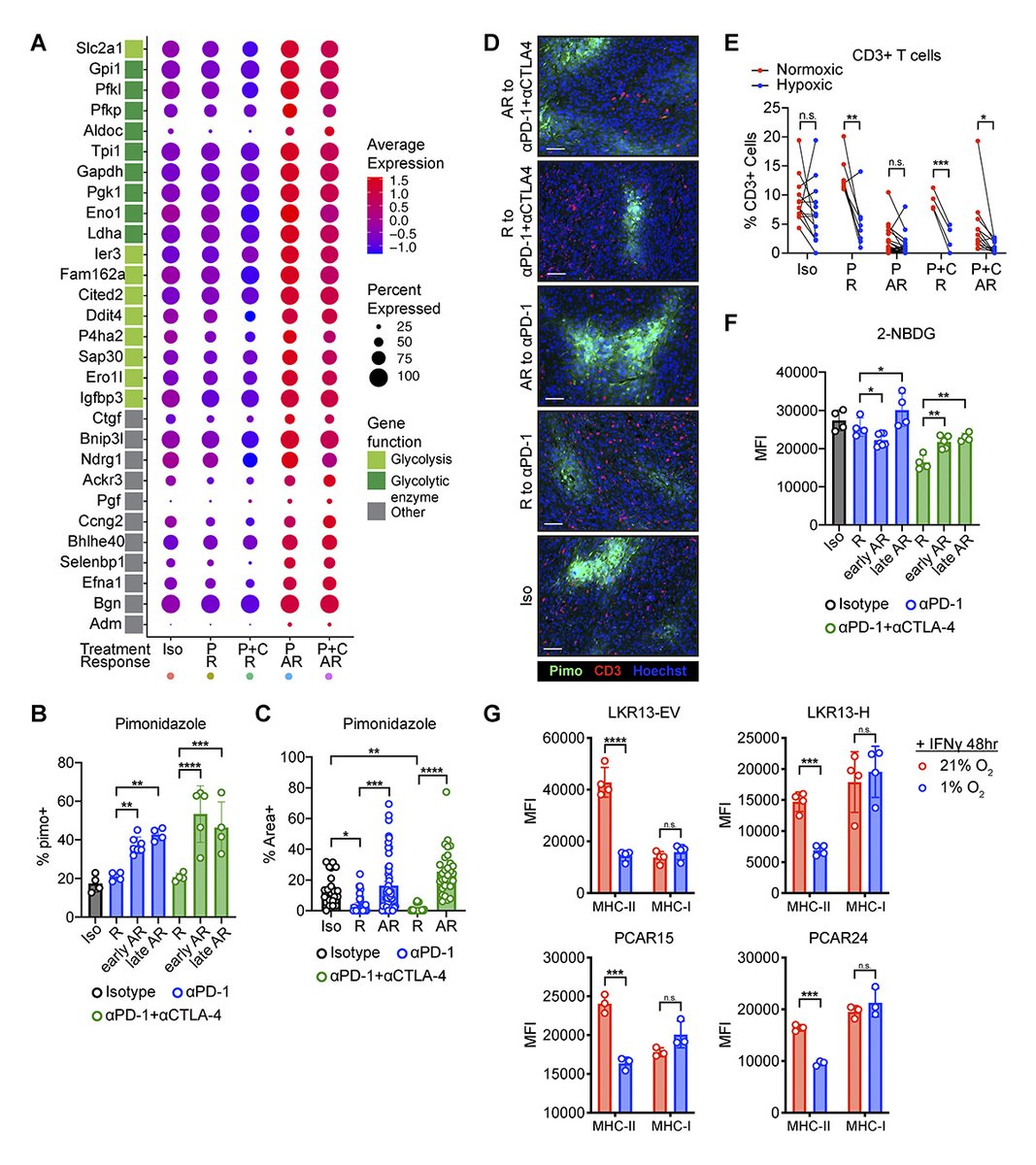
Robles-Oteíza, @Tcellogic, Politi @YaleCancer and colleagues identify #hypoxia as a key feature of immune checkpoint inhibitor-resistant tumors and demonstrate that therapeutically targeting tumor hypoxia can delay acquired resistance. hubs.la/Q02ZlHjd0 #Immunotherapy

JExpMed's tweet image. Robles-Oteíza, @Tcellogic, Politi @YaleCancer and colleagues identify #hypoxia as a key feature of immune checkpoint inhibitor-resistant tumors and demonstrate that therapeutically targeting tumor hypoxia can delay acquired resistance. hubs.la/Q02ZlHjd0
#Immunotherapy

Neuroanatomical and pharmaco-physiological effects of hypoxia and esketamine on breathing, the sympathetic nerve system, and cortical function. New editorial by Suleiman et al #hypoxia #esketamine #autonomic bjanaesthesia.org/article/S0007-…

BJAJournals's tweet image. Neuroanatomical and pharmaco-physiological effects of hypoxia and esketamine on breathing, the sympathetic nerve system, and cortical function. New editorial by Suleiman et al #hypoxia #esketamine #autonomic 

bjanaesthesia.org/article/S0007-…

Yongkang Yang, Gregg Semenza et al. show that, in response to intratumoral #hypoxia, #BreastCancer cells co-opt an antiviral mechanism to promote #cancer #StemCell specification and immune evasion, which are essential properties that enable #metastasis. hubs.la/Q03X_GWp0

JExpMed's tweet image. Yongkang Yang, Gregg Semenza et al. show that, in response to intratumoral #hypoxia, #BreastCancer cells co-opt an antiviral mechanism to promote #cancer #StemCell specification and immune evasion, which are essential properties that enable #metastasis. hubs.la/Q03X_GWp0

New work by Robles-Oteíza, @Tcellogic, Politi @YaleCancer et al. provides a rationale for targeting tumor metabolic features, such as #hypoxia, in combination with immune checkpoint inhibition. hubs.la/Q02ZlHmT0 #SolidTumors #TumorImmunology #Metabolism #Immunotherapy

JExpMed's tweet image. New work by Robles-Oteíza, @Tcellogic, Politi @YaleCancer et al. provides a rationale for targeting tumor metabolic features, such as #hypoxia, in combination with immune checkpoint inhibition. hubs.la/Q02ZlHmT0

#SolidTumors #TumorImmunology #Metabolism #Immunotherapy

#Hypoxia is linked to acquired resistance to immune checkpoint inhibitors in #LungCancer, say Camila Robles-Oteíza, Susan Kaech @Tcellogic, Katerina Politi @YaleCancer and colleagues: hubs.la/Q02Zln9r0 #SolidTumors #TumorImmunology #Metabolism #Immunotherapy

JExpMed's tweet image. #Hypoxia is linked to acquired resistance to immune checkpoint inhibitors in #LungCancer, say Camila Robles-Oteíza, Susan Kaech @Tcellogic, Katerina Politi @YaleCancer and colleagues: hubs.la/Q02Zln9r0

#SolidTumors #TumorImmunology #Metabolism #Immunotherapy

Insights: Chen @UChicagoPME discusses compelling evidence by Robles-Oteiza et al. (hubs.ly/Q02ZmFNl0) linking tumor #hypoxia to acquired resistance mechanisms in non-small cell #LungCancer treatments involving immune checkpoint inhibitors (ICIs). hubs.ly/Q02ZmbPB0

JExpMed's tweet image. Insights: Chen @UChicagoPME discusses compelling evidence by Robles-Oteiza et al. (hubs.ly/Q02ZmFNl0) linking tumor #hypoxia to acquired resistance mechanisms in non-small cell #LungCancer treatments involving immune checkpoint inhibitors (ICIs). hubs.ly/Q02ZmbPB0

#Hypoxia-activated fluorescent probes as markers of oxygen levels in plant cells and tissues Monica Perri, et al. 📖 nph.onlinelibrary.wiley.com/doi/10.1111/np…

NewPhyt's tweet image. #Hypoxia-activated fluorescent probes as markers of oxygen levels in plant cells and tissues

Monica Perri, et al.

📖 nph.onlinelibrary.wiley.com/doi/10.1111/np…

New study from Chen et al. identifies #hypoxia-inducible protein 2 (HIG2) as a key regulator of anti-inflammatory property of Ly6ChighLy6Glow monocyte-derived #macrophages in the ischemic brain after #stroke through mediating phosphatidylcholine synthesis. hubs.la/Q047kYb30

JExpMed's tweet image. New study from Chen et al. identifies #hypoxia-inducible protein 2 (HIG2) as a key regulator of anti-inflammatory property of Ly6ChighLy6Glow monocyte-derived #macrophages in the ischemic brain after #stroke through mediating phosphatidylcholine synthesis. hubs.la/Q047kYb30

Robles-Oteíza, Kaech, Politi et al. provide a rationale for targeting tumor metabolic features, such as #hypoxia, in combination with immune checkpoint inhibition. hubs.ly/Q03j2G8W0 📘 In JEM #Cancer Collection hubs.ly/Q03j2J8y0 #AACR25

JExpMed's tweet image. Robles-Oteíza, Kaech, Politi et al. provide a rationale for targeting tumor metabolic features, such as #hypoxia, in combination with immune checkpoint inhibition. hubs.ly/Q03j2G8W0

📘 In JEM #Cancer Collection hubs.ly/Q03j2J8y0

#AACR25

Breathing down resistance: Tackling #hypoxia to overcome #immunotherapy barriers in #LungCancer. Huanhuan Joyce Chen @UChicagoPME highlights work from Robles-Oteiza, @Tcellogic, Politi et al. (hubs.la/Q02ZlRRb0) in Insights: hubs.la/Q02Zlnns0

JExpMed's tweet image. Breathing down resistance: Tackling #hypoxia to overcome #immunotherapy barriers in #LungCancer. Huanhuan Joyce Chen  @UChicagoPME highlights work from Robles-Oteiza, @Tcellogic, Politi et al. (hubs.la/Q02ZlRRb0) in Insights: hubs.la/Q02Zlnns0

Methods and Resources from S Farha et al. (@ClevelandClinic @univmiami @4DMedicalXV) Quantification of the pulmonary vasculature in mice under chronic #hypoxia with contrast-free #pulmonary #angiography in vivo imaging 🐁🫁 🔗ow.ly/hALs50UZsGm

japplphysiol's tweet image. Methods and Resources from S Farha et al. (@ClevelandClinic @univmiami @4DMedicalXV) Quantification of the pulmonary vasculature in mice under chronic #hypoxia with contrast-free #pulmonary #angiography in vivo imaging 🐁🫁
🔗ow.ly/hALs50UZsGm

Vascular Tone of pressurized🐭distal MCA (sham & #IschemicStroke)⏫by BKCa inhibitor Iberiotoxin Brain Arterial #EndothelialCell BKca & TRPV4 (immunofluorescence)⏫by acute (0.5~2 h) #Hypoxia or #Stroke across🐁🐀🐖🚶‍♂️ #SmoothMuscleCell BKCa reacts more variable Is this

HaoYin20's tweet image. Vascular Tone of pressurized🐭distal MCA (sham & #IschemicStroke)⏫by BKCa inhibitor Iberiotoxin

Brain Arterial #EndothelialCell BKca & TRPV4 (immunofluorescence)⏫by acute (0.5~2 h) #Hypoxia or #Stroke across🐁🐀🐖🚶‍♂️
#SmoothMuscleCell BKCa reacts more variable

Is this

Research Article by AA Jones and @GManBreathe (@UFBreathe) #Diurnalcycle and acute intermittent #hypoxia protocol interact to regulate #ventilatory long-term facilitation in unanesthetized rats ow.ly/HBIi50XTZUZ

japplphysiol's tweet image. Research Article by AA Jones and @GManBreathe (@UFBreathe) #Diurnalcycle and acute intermittent #hypoxia protocol interact to regulate #ventilatory long-term facilitation in unanesthetized rats
ow.ly/HBIi50XTZUZ

Robles-Oteíza, @Tcellogic, Politi et al. provide a rationale for targeting tumor metabolic features, such as #hypoxia, in combination with immune checkpoint inhibition. hubs.la/Q03bvQ6t0 📘 In Tumor #Metabolism 2025: hubs.la/Q03bvVlk0 #KSTumorMetab25

JExpMed's tweet image. Robles-Oteíza, @Tcellogic, Politi et al. provide a rationale for targeting tumor metabolic features, such as #hypoxia, in combination with immune checkpoint inhibition. hubs.la/Q03bvQ6t0
 
📘 In Tumor #Metabolism 2025: hubs.la/Q03bvVlk0
#KSTumorMetab25

This #JournalClub by Favian Morales (@UMNKinesiology) examines how #exercise and #hypoxia differentially influence platelet activation of brain-derived neurotrophic factor and platelet factor 4 based on the study by Thomas et al. (2025) ✍️ 🔗 buff.ly/LPB0i8t

JPhysiol's tweet image. This #JournalClub by Favian Morales (@UMNKinesiology) examines how #exercise and #hypoxia differentially influence platelet activation of brain-derived neurotrophic factor and platelet factor 4 based on the study by Thomas et al. (2025) ✍️ 

🔗 buff.ly/LPB0i8t

Simerdeep K. Dhillon and colleagues at @FMHS_UoA investigated alpha-adrenergic mediated changes in blood pressure variability after #hypoxia-ischaemia in preterm #fetal sheep in this recent study 🫀 📈 Read the #Research: 🔗 buff.ly/WG9VZpw

JPhysiol's tweet image. Simerdeep K. Dhillon and colleagues at @FMHS_UoA
investigated alpha-adrenergic mediated changes in blood pressure variability after #hypoxia-ischaemia in preterm #fetal sheep in this recent study 🫀 📈 

Read the #Research:
🔗 buff.ly/WG9VZpw

Researchers identified a HIF regulatory network tracking #DiabeticKidneyDisease progression, with SGLT2 inhibition reversing #Hypoxia-driven transcriptional changes, highlighting it as a #Biomarker of disease & therapeutic response. #STTT #OpenAccess: doi.org/10.1038/s41392…

sigtrans_sttt's tweet image. Researchers identified a HIF regulatory network tracking #DiabeticKidneyDisease progression, with SGLT2 inhibition reversing #Hypoxia-driven transcriptional changes, highlighting it as a #Biomarker of disease & therapeutic response.
#STTT #OpenAccess: doi.org/10.1038/s41392…

🆕 In this spinal fusion animal model, #hypoxia preconditioned adipose-derived stem cells (ADSCs) created larger fusion masses than untreated ADSCs. 🔗 Learn more from @JohnsHopkins researchers: bit.ly/4u5ZTVc

MesenchymalCell's tweet image. 🆕 In this spinal fusion animal model, #hypoxia preconditioned adipose-derived stem cells (ADSCs) created larger fusion masses than untreated ADSCs.

🔗 Learn more from @JohnsHopkins researchers: bit.ly/4u5ZTVc

Interesting insights into the dynamic nature of #hypoxia on T cells and its implications for #immunotherapy! The temporal aspect could be crucial in designing treatments that are more effective. How might these findings influence current immunotherapy strategies, and are there


Low oxygen #hypoxia in tumors affects T cells differently over time: short-term hypoxia weakens their ability to kill cancer cells, but longer exposure can partially restore their function & reduce dysfunction. Timing matters for immunotherapy response. #AACR26 @yalepathology

YaleCancer's tweet image. Low oxygen #hypoxia in tumors affects T cells differently over time: short-term hypoxia weakens their ability to kill cancer cells, but longer exposure can partially restore their function & reduce dysfunction. Timing matters for immunotherapy response. #AACR26 @yalepathology

Research Article by N Vermaerke et al. (@DebevecTadej @Chiel_Poffe @RubenRBRS @MyrtheStalmans @DomenTominec) Exogenous #ketosis mitigates #hypoxia-induced #neuralsignaling alterations and #cerebraloxygenation decline at rest in healthy males ow.ly/h4Yl50YFNVc

japplphysiol's tweet image. Research Article by N Vermaerke et al. (@DebevecTadej @Chiel_Poffe @RubenRBRS @MyrtheStalmans @DomenTominec) Exogenous #ketosis mitigates #hypoxia-induced #neuralsignaling alterations and #cerebraloxygenation decline at rest in healthy males
ow.ly/h4Yl50YFNVc

Mr. Heroin nonsense.... After 14 years of heroin use, you aren't just 'getting high'—you are physically shrinked your brain. #BrainAtrophy #Hypoxia #WhiteMatterDamage

8Two2Four's tweet image. Mr. Heroin nonsense.... After 14 years of heroin use, you aren't just 'getting high'—you are physically shrinked your brain. #BrainAtrophy #Hypoxia #WhiteMatterDamage

President Trump is cleaning up messes that other people made.



Systematic review and analysis of data reported in studies regarding reduction of the cerebrovascular response to #hypoxia in conditions of pharmacological or genetic blockade of specific signaling mechanisms.

On the mechanisms of brain blood flow regulation during hypoxia. A systematic review and analysis of data reported in studies of the cerebrovascular response to hypoxia. #aerospacehumanfactors #hypoxia #adenosine physoc.onlinelibrary.wiley.com/doi/10.1113/JP…



This @PNAS study highlights the intricate interplay between #hypoxia and antiviral immunity and offers valuable insights into #pneumovirus–host interactions and potential therapeutic interventions. @UniofOxford 🧪 go.nature.com/4dQu8ui

infdisease_news's tweet image. This @PNAS study highlights the intricate interplay between #hypoxia and antiviral immunity and offers valuable insights into #pneumovirus–host interactions and potential therapeutic interventions. @UniofOxford

🧪 go.nature.com/4dQu8ui

Every chronic organ disease involves local hypoxia. That's where HIF becomes a fibrosis driver. HIF-1α/2α directly induce VEGF, CTGF, PAI-1, LOXL2, COL1A1 — and form positive feedback with TGF-β and YAP/TAZ. 🔗 fibrosis-inflammation.com/en/insights/pa… #HIF #Hypoxia #Fibrosis #CKD


慢性臓器障害は必ず局所低酸素を伴う。そのときHIFは適応応答か、線維化の駆動因子か? HIF-1α/2αはVEGF・CTGF・PAI-1・LOXL2・COL1A1を一気に誘導。TGF-β/YAPとの正フィードバックで線維化ループを形成。 Roxadustat(HIF-PHI)の二面性も解説👇 🔗 fibrosis-inflammation.com/ja/insights/pa… #HIF #Hypoxia #CKD


PLAC8 as a potential therapeutic target for myocardial infarction: unraveling the molecular mechanisms link.springer.com/article/10.100… @NCUniv1921 #Myocardial_infarction #PLAC8 #Hypoxia #Apoptosis #MEK_ERK

JPBY_official's tweet image. PLAC8 as a potential therapeutic target for myocardial   infarction: unraveling the molecular mechanisms   link.springer.com/article/10.100…
@NCUniv1921
#Myocardial_infarction #PLAC8 #Hypoxia #Apoptosis #MEK_ERK

HIF-1α = your cell's oxygen sensor NORMAL O₂: HIF-1α hydroxylated → degraded LOW O₂: HIF-1α stabilized → nucleus → activates survival genes Triggers: ✓ VEGF (angiogenesis) ✓ GLUT1 (glucose metabolism) ✓ EPO (red blood cells) #Science #Hypoxia #Aging

alicefrolov's tweet image. HIF-1α = your cell's oxygen sensor

NORMAL O₂: HIF-1α hydroxylated → degraded

LOW O₂: HIF-1α stabilized → nucleus → activates survival genes

Triggers:

✓ VEGF (angiogenesis)

✓ GLUT1 (glucose metabolism)

✓ EPO (red blood cells)

#Science #Hypoxia #Aging

🧠The latest work from @UniBasel_en by first author Sunsha Chamakalayil and his team is now featured in AP! 👉: imrpress.com/journal/AP/27/… 💡Do #Hypoxia incidents from #Opioids impact #Neurocognition in #OpioidAgonistTreatment? #OpioidCrisis #Addiction #MentalHealth #PublicHealth

AlphaPsychiatry's tweet image. 🧠The latest work from @UniBasel_en by first author Sunsha Chamakalayil and his team is now featured in AP!

👉: imrpress.com/journal/AP/27/…

💡Do #Hypoxia incidents from #Opioids impact #Neurocognition in #OpioidAgonistTreatment? #OpioidCrisis #Addiction #MentalHealth
#PublicHealth

True. The Paraglider had #Hypotherma, frost bites & luckily survived. #Hypoxia as prolonged hypoxia can damage brain fuctions irreversibily.


I heard he popped his visor during his first EVA to "see what space smelled like..." He's never been the same since. #hypoxia

baconcrusader69's tweet image. I heard he popped his visor during his first EVA to "see what space smelled like..." He's never been the same since. #hypoxia

See what these @UCSF authors have learned about #hypoxia in this #ArticleinPress, Enhanced hypoxia resistance distinguishes human pluripotent stem cell-derived #islets from primary islets (Hiroyuki Kato et al.): ow.ly/56OV50YFATk

AJPCellPhys's tweet image. See what these @UCSF authors have learned about #hypoxia in this #ArticleinPress, Enhanced hypoxia resistance distinguishes human pluripotent stem cell-derived #islets from primary islets (Hiroyuki Kato et al.):

ow.ly/56OV50YFATk

#5G TOWERS GOT US ALL WITH #HYPOXIA ATTACKS AT THE CLIMAX OF THE #PLANDEMIC. BEAMFORMING GRID TEST PHASE. I WAS AN OSP/HFC-FIBER TELECOMM ENGINEER AT THE TIME. "#PRECISIONTHERAPY" GIVES OUR OVERLORD CONTROL FREAKS MORE LEVERAGE FOR UNRESTRICTED I/O BIO-CYBER INTERFACING. BREATHE.

Dual-Targeted Type-I-Photosensitizer-Incorporated Covalent Organic Frameworks Overcome Hypoxia Barriers in Hepatocellular Carcinoma for Precision Therapy doi.org/10.1002/agt2.7…

AggregateOA's tweet image. Dual-Targeted Type-I-Photosensitizer-Incorporated Covalent Organic Frameworks Overcome Hypoxia Barriers in Hepatocellular Carcinoma for Precision Therapy
doi.org/10.1002/agt2.7…


What if low oxygen changes how glioma therapies behave? In C6 cells, amitriptyline reduced viability and PD-L1, but with temozolomide + radiation the response was more complex. HypoxyLab helped by holding cultures at 2.5% O2. #Hypoxia #CancerResearch spandidos-publications.com/10.3892/mco.20…


#Cardiovascular physiology and pathophysiology at high altitude : @NatRevCardiol 👉 Implications of exposure to #hypoxia for patients with cardiovascular disease: rdcu.be/dnFRf #CardioTwitter #cardiology #CardioEd

ZHeart11768530's tweet image. #Cardiovascular physiology and pathophysiology at high altitude : @NatRevCardiol
👉 Implications of exposure to #hypoxia for patients with cardiovascular disease: rdcu.be/dnFRf
#CardioTwitter #cardiology #CardioEd

Robles-Oteíza, @Tcellogic, Politi @YaleCancer and colleagues identify #hypoxia as a key feature of immune checkpoint inhibitor-resistant tumors and demonstrate that therapeutically targeting tumor hypoxia can delay acquired resistance. hubs.la/Q02ZlHjd0 #Immunotherapy

JExpMed's tweet image. Robles-Oteíza, @Tcellogic, Politi @YaleCancer and colleagues identify #hypoxia as a key feature of immune checkpoint inhibitor-resistant tumors and demonstrate that therapeutically targeting tumor hypoxia can delay acquired resistance. hubs.la/Q02ZlHjd0
#Immunotherapy

#Hypoxia is linked to acquired resistance to immune checkpoint inhibitors in #LungCancer, say Camila Robles-Oteíza, Susan Kaech @Tcellogic, Katerina Politi @YaleCancer and colleagues: hubs.la/Q02Zln9r0 #SolidTumors #TumorImmunology #Metabolism #Immunotherapy

JExpMed's tweet image. #Hypoxia is linked to acquired resistance to immune checkpoint inhibitors in #LungCancer, say Camila Robles-Oteíza, Susan Kaech @Tcellogic, Katerina Politi @YaleCancer and colleagues: hubs.la/Q02Zln9r0

#SolidTumors #TumorImmunology #Metabolism #Immunotherapy

Insights: Chen @UChicagoPME discusses compelling evidence by Robles-Oteiza et al. (hubs.ly/Q02ZmFNl0) linking tumor #hypoxia to acquired resistance mechanisms in non-small cell #LungCancer treatments involving immune checkpoint inhibitors (ICIs). hubs.ly/Q02ZmbPB0

JExpMed's tweet image. Insights: Chen @UChicagoPME discusses compelling evidence by Robles-Oteiza et al. (hubs.ly/Q02ZmFNl0) linking tumor #hypoxia to acquired resistance mechanisms in non-small cell #LungCancer treatments involving immune checkpoint inhibitors (ICIs). hubs.ly/Q02ZmbPB0

Yongkang Yang, Gregg Semenza et al. show that, in response to intratumoral #hypoxia, #BreastCancer cells co-opt an antiviral mechanism to promote #cancer #StemCell specification and immune evasion, which are essential properties that enable #metastasis. hubs.la/Q03X_GWp0

JExpMed's tweet image. Yongkang Yang, Gregg Semenza et al. show that, in response to intratumoral #hypoxia, #BreastCancer cells co-opt an antiviral mechanism to promote #cancer #StemCell specification and immune evasion, which are essential properties that enable #metastasis. hubs.la/Q03X_GWp0

New work by Robles-Oteíza, @Tcellogic, Politi @YaleCancer et al. provides a rationale for targeting tumor metabolic features, such as #hypoxia, in combination with immune checkpoint inhibition. hubs.la/Q02ZlHmT0 #SolidTumors #TumorImmunology #Metabolism #Immunotherapy

JExpMed's tweet image. New work by Robles-Oteíza, @Tcellogic, Politi @YaleCancer et al. provides a rationale for targeting tumor metabolic features, such as #hypoxia, in combination with immune checkpoint inhibition. hubs.la/Q02ZlHmT0

#SolidTumors #TumorImmunology #Metabolism #Immunotherapy

New study from Chen et al. identifies #hypoxia-inducible protein 2 (HIG2) as a key regulator of anti-inflammatory property of Ly6ChighLy6Glow monocyte-derived #macrophages in the ischemic brain after #stroke through mediating phosphatidylcholine synthesis. hubs.la/Q047kYb30

JExpMed's tweet image. New study from Chen et al. identifies #hypoxia-inducible protein 2 (HIG2) as a key regulator of anti-inflammatory property of Ly6ChighLy6Glow monocyte-derived #macrophages in the ischemic brain after #stroke through mediating phosphatidylcholine synthesis. hubs.la/Q047kYb30

The pt below is not fromm#blueberries but this little guy is not cyanotic! What has the #patient got with blue lips and #hypoxia?

Janetbirdope's tweet image. The pt below is not fromm#blueberries but this little guy is not cyanotic!  What has the #patient got with blue lips and #hypoxia?

Patient’s SPO2 is 80% despite no lung pathology and clear airway What do you suspect? What’s the antidote ?

docxusofficial's tweet image. Patient’s SPO2 is 80% despite no lung pathology and clear airway

What do you suspect?

What’s the antidote ?


Vascular Tone of pressurized🐭distal MCA (sham & #IschemicStroke)⏫by BKCa inhibitor Iberiotoxin Brain Arterial #EndothelialCell BKca & TRPV4 (immunofluorescence)⏫by acute (0.5~2 h) #Hypoxia or #Stroke across🐁🐀🐖🚶‍♂️ #SmoothMuscleCell BKCa reacts more variable Is this

HaoYin20's tweet image. Vascular Tone of pressurized🐭distal MCA (sham & #IschemicStroke)⏫by BKCa inhibitor Iberiotoxin

Brain Arterial #EndothelialCell BKca & TRPV4 (immunofluorescence)⏫by acute (0.5~2 h) #Hypoxia or #Stroke across🐁🐀🐖🚶‍♂️
#SmoothMuscleCell BKCa reacts more variable

Is this

Neuroanatomical and pharmaco-physiological effects of hypoxia and esketamine on breathing, the sympathetic nerve system, and cortical function. New editorial by Suleiman et al #hypoxia #esketamine #autonomic bjanaesthesia.org/article/S0007-…

BJAJournals's tweet image. Neuroanatomical and pharmaco-physiological effects of hypoxia and esketamine on breathing, the sympathetic nerve system, and cortical function. New editorial by Suleiman et al #hypoxia #esketamine #autonomic 

bjanaesthesia.org/article/S0007-…

Research Article by J Zhao et al. (@UTAustin @Fwojan) Short bouts of #hypoxia improve #insulin sensitivity in adults with #type2diabetes 🔒ow.ly/QoM250Vl1f2

japplphysiol's tweet image. Research Article by J Zhao et al. (@UTAustin @Fwojan) Short bouts of #hypoxia improve #insulin sensitivity in adults with #type2diabetes
🔒ow.ly/QoM250Vl1f2

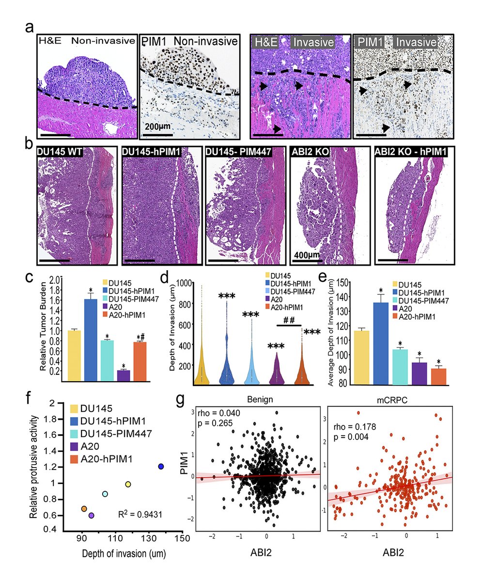
.@Dr_Dioxide14 et al @Warfellab identify a new role for PIM1 as a critical regulator of #actin dynamics & #hypoxia-induced cell #migration. hubs.la/Q02ry-9l0 From our #Cancer Cell Biology collection: hubs.la/Q02rz3h_0 #AACR2024

JCellBiol's tweet image. .@Dr_Dioxide14 et al @Warfellab identify a new role for PIM1 as a critical regulator of #actin dynamics & #hypoxia-induced cell #migration. hubs.la/Q02ry-9l0

From our #Cancer Cell Biology collection: hubs.la/Q02rz3h_0  #AACR2024

Fascinating research from the labs of @BangorUni being published in today's #ArticleinPress piece, Regional dynamic cerebral autoregulation in acute poikilocapnic #hypoxia (Alexander Thomas Friend et al.): ow.ly/mggH50WPHSu

japplphysiol's tweet image. Fascinating research from the labs of @BangorUni being published in today's #ArticleinPress piece, Regional dynamic cerebral autoregulation in acute poikilocapnic #hypoxia (Alexander Thomas Friend et al.):

ow.ly/mggH50WPHSu

Robles-Oteíza, Kaech, Politi et al. provide a rationale for targeting tumor metabolic features, such as #hypoxia, in combination with immune checkpoint inhibition. hubs.ly/Q03j2G8W0 📘 In JEM #Cancer Collection hubs.ly/Q03j2J8y0 #AACR25

JExpMed's tweet image. Robles-Oteíza, Kaech, Politi et al. provide a rationale for targeting tumor metabolic features, such as #hypoxia, in combination with immune checkpoint inhibition. hubs.ly/Q03j2G8W0

📘 In JEM #Cancer Collection hubs.ly/Q03j2J8y0

#AACR25

🚨CALL FOR PAPERS🚨 For our "Integrative human physiology in hypoxia" #SpecialIssue, which will bring together cutting-edge studies that examine the mechanisms of #hypoxia adaptation and the consequences of chronic or intermittent #oxygen deprivation. 🔗 buff.ly/zRlzczi

ExpPhysiol's tweet image. 🚨CALL FOR PAPERS🚨

For our "Integrative human physiology in hypoxia" #SpecialIssue, which will bring together cutting-edge studies that examine the mechanisms of #hypoxia adaptation and the consequences of chronic or intermittent #oxygen deprivation.

🔗 buff.ly/zRlzczi

Robles-Oteíza, @Tcellogic, Politi et al. provide a rationale for targeting tumor metabolic features, such as #hypoxia, in combination with immune checkpoint inhibition. hubs.la/Q03bvQ6t0 📘 In Tumor #Metabolism 2025: hubs.la/Q03bvVlk0 #KSTumorMetab25

JExpMed's tweet image. Robles-Oteíza, @Tcellogic, Politi et al. provide a rationale for targeting tumor metabolic features, such as #hypoxia, in combination with immune checkpoint inhibition. hubs.la/Q03bvQ6t0
 
📘 In Tumor #Metabolism 2025: hubs.la/Q03bvVlk0
#KSTumorMetab25

Check out the latest work from @IUCPQ in today's #ArticleinPress: #Estrogen Receptor Alpha Determines Sex-Specific Cardiorespiratory and Autonomic Responses to Intermittent #Hypoxia in Mice (Ella Aka et al.): ow.ly/7u2x50Ycste

japplphysiol's tweet image. Check out the latest work from @IUCPQ in today's #ArticleinPress: #Estrogen Receptor Alpha Determines Sex-Specific Cardiorespiratory and Autonomic Responses to Intermittent #Hypoxia in Mice (Ella Aka et al.):

ow.ly/7u2x50Ycste

Hiking and climbing enthusiasts should take a good look at today's #ThrowbackThursday, Effects of two carbonic anhydrase inhibitors on #exercise performance in acute #hypoxia (Jou-Chung Chang et al. @UWaterlooKHS): ow.ly/OiyB50XHA56

japplphysiol's tweet image. Hiking and climbing enthusiasts should take a good look at today's #ThrowbackThursday, Effects of two carbonic anhydrase inhibitors on #exercise performance in acute #hypoxia (Jou-Chung Chang et al. @UWaterlooKHS):

ow.ly/OiyB50XHA56

Our July issue is online! Want to learn more about future directions of #hypoxia research? Then read the Opinion (featured on the cover) from @srochaliv and colleagues. Find the whole issue here 👉 cell.com/trends/biochem…

TrendsBiochem's tweet image. Our July issue is online!
 
Want to learn more about future directions of #hypoxia research? Then read the Opinion (featured on the cover) from @srochaliv and colleagues.

Find the whole issue here 👉 cell.com/trends/biochem…

Loading...

Something went wrong.


Something went wrong.