#linkedsecurity search results

34 cameras system recently installed at a Western Beef location in Manhattan. We are honored to be part of Western Beef's efforts of improving their shoppers' and employees' experience and security. @WesternBeef @IsfSecurity @DahuaHQ #Linkedsecurity #smartsecuritysolutions

Linked_Security's tweet image. 34 cameras system recently installed at a Western Beef location in Manhattan. 
We are honored  to be part of Western Beef's efforts of improving their shoppers' and employees' experience and security. 
@WesternBeef @IsfSecurity @DahuaHQ #Linkedsecurity #smartsecuritysolutions
Linked_Security's tweet image. 34 cameras system recently installed at a Western Beef location in Manhattan. 
We are honored  to be part of Western Beef's efforts of improving their shoppers' and employees' experience and security. 
@WesternBeef @IsfSecurity @DahuaHQ #Linkedsecurity #smartsecuritysolutions
Linked_Security's tweet image. 34 cameras system recently installed at a Western Beef location in Manhattan. 
We are honored  to be part of Western Beef's efforts of improving their shoppers' and employees' experience and security. 
@WesternBeef @IsfSecurity @DahuaHQ #Linkedsecurity #smartsecuritysolutions

Our Team at Linked Security wishes you a very Happy Thanksgiving! We are thankful that you entrust us with the security of your business and home! #happythanksgiving #linkedsecurity #givethanks

Linked_Security's tweet image. Our Team at Linked Security wishes you a very Happy Thanksgiving!
We are thankful that you entrust us with the security of your business and home!

#happythanksgiving #linkedsecurity #givethanks

With WallEX, smart safety moves with you🌃 —linked security that keeps your home protected, effortlessly.😃 #WallEX #LinkedSecurity #SmartHomeSafety #IFLYTEK #Riyadh #LuxuryLifestyle

WallEX2026's tweet image. With WallEX, smart safety moves with you🌃
—linked security that keeps your home protected, effortlessly.😃
#WallEX #LinkedSecurity #SmartHomeSafety #IFLYTEK #Riyadh #LuxuryLifestyle

We Know! No one expected this year to be like this…but working with you has made our year a little brighter! Thank you for being a part of the @Linked_Security family. We appreciate your business and look forward to the next year. Happy Holidays! #linkedsecurity #holidays2020

Linked_Security's tweet image. We Know! No one expected this year to be like this…but working with you has made our year a little brighter!

Thank you for being a part of the @Linked_Security family. We appreciate your business and look forward to the next year.

Happy Holidays!
#linkedsecurity #holidays2020

A small gift of appreciation to our clients 😊🍷 Thank you for being a part of the Linked Security family. We appreciate your business and look forward to supporting you in the next year. Happy Holidays! 🎉🎉🎉 #linkedsecurity #Holidays2020 #grateful

Linked_Security's tweet image. A small gift of appreciation to our clients
😊🍷

Thank you for being a part of the Linked Security 
family. We appreciate your business and look forward 
to supporting you in the next year.

Happy Holidays! 🎉🎉🎉

#linkedsecurity #Holidays2020 #grateful
Linked_Security's tweet image. A small gift of appreciation to our clients
😊🍷

Thank you for being a part of the Linked Security 
family. We appreciate your business and look forward 
to supporting you in the next year.

Happy Holidays! 🎉🎉🎉

#linkedsecurity #Holidays2020 #grateful
Linked_Security's tweet image. A small gift of appreciation to our clients
😊🍷

Thank you for being a part of the Linked Security 
family. We appreciate your business and look forward 
to supporting you in the next year.

Happy Holidays! 🎉🎉🎉

#linkedsecurity #Holidays2020 #grateful
Linked_Security's tweet image. A small gift of appreciation to our clients
😊🍷

Thank you for being a part of the Linked Security 
family. We appreciate your business and look forward 
to supporting you in the next year.

Happy Holidays! 🎉🎉🎉

#linkedsecurity #Holidays2020 #grateful

With WallEX, smart safety moves with you🌃 —linked security that keeps your home protected, effortlessly.😃 #WallEX #LinkedSecurity #SmartHomeSafety #IFLYTEK #Riyadh #LuxuryLifestyle

WallEX2026's tweet image. With WallEX, smart safety moves with you🌃
—linked security that keeps your home protected, effortlessly.😃
#WallEX #LinkedSecurity #SmartHomeSafety #IFLYTEK #Riyadh #LuxuryLifestyle

A small gift of appreciation to our clients 😊🍷 Thank you for being a part of the Linked Security family. We appreciate your business and look forward to supporting you in the next year. Happy Holidays! 🎉🎉🎉 #linkedsecurity #Holidays2020 #grateful

Linked_Security's tweet image. A small gift of appreciation to our clients
😊🍷

Thank you for being a part of the Linked Security 
family. We appreciate your business and look forward 
to supporting you in the next year.

Happy Holidays! 🎉🎉🎉

#linkedsecurity #Holidays2020 #grateful
Linked_Security's tweet image. A small gift of appreciation to our clients
😊🍷

Thank you for being a part of the Linked Security 
family. We appreciate your business and look forward 
to supporting you in the next year.

Happy Holidays! 🎉🎉🎉

#linkedsecurity #Holidays2020 #grateful
Linked_Security's tweet image. A small gift of appreciation to our clients
😊🍷

Thank you for being a part of the Linked Security 
family. We appreciate your business and look forward 
to supporting you in the next year.

Happy Holidays! 🎉🎉🎉

#linkedsecurity #Holidays2020 #grateful
Linked_Security's tweet image. A small gift of appreciation to our clients
😊🍷

Thank you for being a part of the Linked Security 
family. We appreciate your business and look forward 
to supporting you in the next year.

Happy Holidays! 🎉🎉🎉

#linkedsecurity #Holidays2020 #grateful

We Know! No one expected this year to be like this…but working with you has made our year a little brighter! Thank you for being a part of the @Linked_Security family. We appreciate your business and look forward to the next year. Happy Holidays! #linkedsecurity #holidays2020

Linked_Security's tweet image. We Know! No one expected this year to be like this…but working with you has made our year a little brighter!

Thank you for being a part of the @Linked_Security family. We appreciate your business and look forward to the next year.

Happy Holidays!
#linkedsecurity #holidays2020

34 cameras system recently installed at a Western Beef location in Manhattan. We are honored to be part of Western Beef's efforts of improving their shoppers' and employees' experience and security. @WesternBeef @IsfSecurity @DahuaHQ #Linkedsecurity #smartsecuritysolutions

Linked_Security's tweet image. 34 cameras system recently installed at a Western Beef location in Manhattan. 
We are honored  to be part of Western Beef's efforts of improving their shoppers' and employees' experience and security. 
@WesternBeef @IsfSecurity @DahuaHQ #Linkedsecurity #smartsecuritysolutions
Linked_Security's tweet image. 34 cameras system recently installed at a Western Beef location in Manhattan. 
We are honored  to be part of Western Beef's efforts of improving their shoppers' and employees' experience and security. 
@WesternBeef @IsfSecurity @DahuaHQ #Linkedsecurity #smartsecuritysolutions
Linked_Security's tweet image. 34 cameras system recently installed at a Western Beef location in Manhattan. 
We are honored  to be part of Western Beef's efforts of improving their shoppers' and employees' experience and security. 
@WesternBeef @IsfSecurity @DahuaHQ #Linkedsecurity #smartsecuritysolutions

⚠️ Unauthorized Template Modification Detected Attackers use “Unauthorized Template Modification Detected”‑style techniques to inject malicious code or references into document or certificate templates so that payloads are fetched or executed only when a user opens a file,

LetsDefendIO's tweet image. ⚠️ Unauthorized Template Modification Detected 

Attackers use “Unauthorized Template Modification Detected”‑style techniques to inject malicious code or references into document or certificate templates so that payloads are fetched or executed only when a user opens a file,

Looking for cybersecurity newbies to help mentor and upskill. who wants in?

cyb3rshi3ld's tweet image. Looking for cybersecurity newbies to help mentor and upskill.          

who wants in?

Free Cybersecurity Books . Learn, Build, and Level Up 🔐 If you’re serious about cybersecurity, stop waiting and start learning. 📘 Web Security & Ethical Hacking ☁️ Cloud Security (AWS & more) 🛡️ Incident Response & Blue Teaming 🎯 Penetration Testing 📊 Security

CyberRacheal's tweet image. Free Cybersecurity Books .
Learn, Build, and Level Up 🔐

If you’re serious about cybersecurity, stop waiting and start learning.

📘 Web Security & Ethical Hacking
☁️ Cloud Security (AWS & more)
🛡️ Incident Response & Blue Teaming
🎯 Penetration Testing
📊 Security

During pentests you often find endpoints protected by AV/EDR that cannot be disabled locally because they are managed by centralized security systems. This means you can’t run your tools on those machines. In our article, we showed how digital forensics can be used to extract

co11ateral's tweet image. During pentests you often find endpoints protected by AV/EDR that cannot be disabled locally because they are managed by centralized security systems. This means you can’t run your tools on those machines.

In our article, we showed how digital forensics can be used to extract

Boring day... Let's find out where does @ProtonMail have servers, shall we? Open up @modat_magnify and search for "cert.issuer.email~" (which is kinda good for bugbounters too). Easy as that.

_BashBunny_'s tweet image. Boring day...

Let's find out where does @ProtonMail have servers, shall we?

Open up @modat_magnify and search for "cert.issuer.email~" (which is kinda good for bugbounters too).

Easy as that.

Studying for CompTIA A+ Core 1 Certificate? This Full Guide is what you need 🧑‍💻 Download Link : drive.google.com/drive/folders/…

decabyte_info's tweet image. Studying for CompTIA A+ Core 1 Certificate?
This Full Guide is what you need 🧑‍💻

Download Link : drive.google.com/drive/folders/…

Running unsigned code during the UEFI boot process (CVE-2025-3052) binarly.io/blog/another-c… Credits @binarly_io #infosec

0xor0ne's tweet image. Running unsigned code during the UEFI boot process (CVE-2025-3052)

binarly.io/blog/another-c…

Credits @binarly_io

#infosec

🛡️Defending AI agents means turning intent into action This table shows how: map identity, endpoint, supply chain, network, data, and response practices directly to Microsoft Security controls like Entra ID, Defender XDR, Purview, and Sentinel. The result? Clear pivots from

0x534c's tweet image. 🛡️Defending AI agents means turning intent into action 

This table shows how: map identity, endpoint, supply chain, network, data, and response practices directly to Microsoft Security controls like Entra ID, Defender XDR, Purview, and Sentinel. The result? Clear pivots from

We Know! No one expected this year to be like this…but working with you has made our year a little brighter! Thank you for being a part of the @Linked_Security family. We appreciate your business and look forward to the next year. Happy Holidays! #linkedsecurity #holidays2020

Linked_Security's tweet image. We Know! No one expected this year to be like this…but working with you has made our year a little brighter!

Thank you for being a part of the @Linked_Security family. We appreciate your business and look forward to the next year.

Happy Holidays!
#linkedsecurity #holidays2020

Complete Cybersecurity Course (Basic → Advanced) 1. Cybersecurity fundamentals 2. Linux and security tools 3. Penetration testing fundamentals 4. Python for security tasks Download Link : drive.google.com/drive/folders/… Regards by @decabyte

decabyte_info's tweet image. Complete Cybersecurity Course (Basic → Advanced)

1. Cybersecurity fundamentals
2. Linux and security tools
3. Penetration testing fundamentals
4. Python for security tasks

Download Link : drive.google.com/drive/folders/…

Regards by @decabyte ✅

Bug Bounty Hunter Workflow Guide A structured workflow is essential for successful bug bounty research. From recon and validation to reporting and rewards, every step matters in identifying real security issues. Comment BUG 🐞👇 #bugbounty #cybersecurity #infosec

Anastasis_King's tweet image. Bug Bounty Hunter Workflow Guide

A structured workflow is essential for successful bug bounty research. From recon and validation to reporting and rewards, every step matters in identifying real security issues.

Comment BUG 🐞👇

#bugbounty #cybersecurity #infosec
Anastasis_King's tweet image. Bug Bounty Hunter Workflow Guide

A structured workflow is essential for successful bug bounty research. From recon and validation to reporting and rewards, every step matters in identifying real security issues.

Comment BUG 🐞👇

#bugbounty #cybersecurity #infosec
Anastasis_King's tweet image. Bug Bounty Hunter Workflow Guide

A structured workflow is essential for successful bug bounty research. From recon and validation to reporting and rewards, every step matters in identifying real security issues.

Comment BUG 🐞👇

#bugbounty #cybersecurity #infosec
Anastasis_King's tweet image. Bug Bounty Hunter Workflow Guide

A structured workflow is essential for successful bug bounty research. From recon and validation to reporting and rewards, every step matters in identifying real security issues.

Comment BUG 🐞👇

#bugbounty #cybersecurity #infosec

Después de 15 años y por primera vez, en el contexto de Secure Boot, a Microsoft le caduca en junio el certificado de firma de bootloaders de terceros (y en octubre el suyo). Como efecto colateral, puede bloquear a Veracrypt, el heredero de TrueCrypt tan usado. Hilo¬

ssantosv's tweet image. Después de 15 años y por primera vez, en el contexto de Secure Boot, a Microsoft le caduca en junio el certificado de firma de bootloaders de terceros (y en octubre el suyo). Como efecto colateral, puede bloquear a Veracrypt, el heredero de TrueCrypt tan usado. Hilo¬

Password security is one of the most critical pillars of modern cybersecurity. This guide explores how security professionals assess password strength and identify weak authentication practices across systems and accounts. From common password pattern analysis and

Anastasis_King's tweet image. Password security is one of the most critical pillars of modern cybersecurity.

This guide explores how security professionals assess password strength and identify weak authentication practices across systems and accounts.

From common password pattern analysis and

Learn CompTIA Network+ Certification Study Guide ✅ Download Link : drive.google.com/drive/folders/…

decabyte_info's tweet image. Learn CompTIA Network+ Certification Study Guide ✅

Download Link : drive.google.com/drive/folders/…
decabyte_info's tweet image. Learn CompTIA Network+ Certification Study Guide ✅

Download Link : drive.google.com/drive/folders/…

Testing for XXEs via file uploads can sometimes be complex... 😓 OXML_XXE by @willvandevanter embeds XXE/XML exploits into various file formats (such as DOCX, XLSX, PPTX, ODT, SVG, etc.) and makes it incredibly easier to test for these vulnerabilities! 🤠 Check it out! 👇

intigriti's tweet image. Testing for XXEs via file uploads can sometimes be complex...  😓

OXML_XXE by @willvandevanter embeds XXE/XML exploits into various file formats (such as DOCX, XLSX, PPTX, ODT, SVG, etc.) and makes it incredibly easier to test for these vulnerabilities! 🤠

Check it out! 👇

Another update on @arc Let’s interact with Arc escrow flow and build a decentralized version of freelance work from the backend where - Payment is locked upfront - Work is submitted as verifiable data - A verifier confirms completion and - Smart contracts handle payout

kobixyzHQ's tweet image. Another update on @arc 

Let’s interact with Arc escrow flow and build a decentralized version of freelance work from the backend where 

- Payment is locked upfront 
- Work is submitted as verifiable data 
- A verifier confirms completion and 
- Smart contracts handle payout

Create and register your own AI Agent on @arc testnet This is how you can create your own AI agent on Arc testnet with verifiable identities on the blockchain using ERC 8004 🎯 Code already written, just clone and run the necessary commands Here is what we will achieve -

kobixyzHQ's tweet image. Create and register your own AI Agent on @arc testnet 

This is how you can create your own AI agent on Arc testnet with verifiable identities on the blockchain using ERC 8004 

🎯 Code already written, just clone and run the necessary commands 

Here is what we will achieve 
-
kobixyzHQ's tweet image. Create and register your own AI Agent on @arc testnet 

This is how you can create your own AI agent on Arc testnet with verifiable identities on the blockchain using ERC 8004 

🎯 Code already written, just clone and run the necessary commands 

Here is what we will achieve 
-
kobixyzHQ's tweet image. Create and register your own AI Agent on @arc testnet 

This is how you can create your own AI agent on Arc testnet with verifiable identities on the blockchain using ERC 8004 

🎯 Code already written, just clone and run the necessary commands 

Here is what we will achieve 
-
kobixyzHQ's tweet image. Create and register your own AI Agent on @arc testnet 

This is how you can create your own AI agent on Arc testnet with verifiable identities on the blockchain using ERC 8004 

🎯 Code already written, just clone and run the necessary commands 

Here is what we will achieve 
-


Thread 1/3 LLM Red Teaming Resources As AI adoption grows, securing large language models is now critical. Red teaming helps identify weaknesses, misuse risks, and safety gaps in AI systems. Start with these resources:

ishowcybersec's tweet image. Thread 1/3

LLM Red Teaming Resources

As AI adoption grows, securing large language models is now critical.

Red teaming helps identify weaknesses, misuse risks, and safety gaps in AI systems.

Start with these resources:

🌐Database Search Engine 🗄️16,443,023,451 rows over 1,343 databases 🔗osint.lolarchiver.com/database_lookup 🔖#infosec #cybersecurity #hacking #pentesting #security #OSINT

Anastasis_King's tweet image. 🌐Database Search Engine

🗄️16,443,023,451 rows over 1,343 databases

🔗osint.lolarchiver.com/database_lookup

🔖#infosec #cybersecurity #hacking #pentesting #security #OSINT

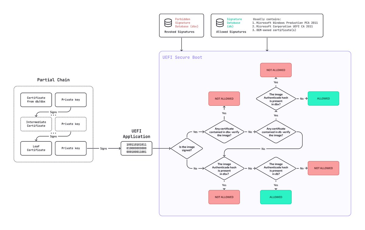
Another Crack in the Chain of Trust: Uncovering (Yet Another) Secure Boot Bypass Resource: binarly.io/blog/another-c…

7h3h4ckv157's tweet image. Another Crack in the Chain of Trust: Uncovering (Yet Another) Secure Boot Bypass 

Resource: binarly.io/blog/another-c…
7h3h4ckv157's tweet image. Another Crack in the Chain of Trust: Uncovering (Yet Another) Secure Boot Bypass 

Resource: binarly.io/blog/another-c…
7h3h4ckv157's tweet image. Another Crack in the Chain of Trust: Uncovering (Yet Another) Secure Boot Bypass 

Resource: binarly.io/blog/another-c…

Want to pick up some #programming in your cybersecurity/tech journey? The TCM Security Academy is here for you. We offer several programming courses, which we've highlighted below. 🫶 And yes, some of these courses are free! ⬇️ Find them all in the TCM Security Academy:

TCMSecurity's tweet image. Want to pick up some #programming in your cybersecurity/tech journey? The TCM Security Academy is here for you. We offer several programming courses, which we've highlighted below. 🫶

And yes, some of these courses are free! ⬇️

Find them all in the TCM Security Academy:
TCMSecurity's tweet image. Want to pick up some #programming in your cybersecurity/tech journey? The TCM Security Academy is here for you. We offer several programming courses, which we've highlighted below. 🫶

And yes, some of these courses are free! ⬇️

Find them all in the TCM Security Academy:
TCMSecurity's tweet image. Want to pick up some #programming in your cybersecurity/tech journey? The TCM Security Academy is here for you. We offer several programming courses, which we've highlighted below. 🫶

And yes, some of these courses are free! ⬇️

Find them all in the TCM Security Academy:
TCMSecurity's tweet image. Want to pick up some #programming in your cybersecurity/tech journey? The TCM Security Academy is here for you. We offer several programming courses, which we've highlighted below. 🫶

And yes, some of these courses are free! ⬇️

Find them all in the TCM Security Academy:

Loading...

Something went wrong.


Something went wrong.