#prismacloud search results

Let's talk about Cloud Security ... Catchup with us at @nullcon #PrismaCloud #NullCon2023 @PaloAltoNtwks

DRVaya's tweet image. Let's talk about Cloud Security ... Catchup with us at @nullcon 

#PrismaCloud
#NullCon2023

@PaloAltoNtwks
DRVaya's tweet image. Let's talk about Cloud Security ... Catchup with us at @nullcon 

#PrismaCloud
#NullCon2023

@PaloAltoNtwks
DRVaya's tweet image. Let's talk about Cloud Security ... Catchup with us at @nullcon 

#PrismaCloud
#NullCon2023

@PaloAltoNtwks

✒️エンジニアブログ🖋️ 【CSPM】Prisma Cloud で GCP 環境を監視してみた 詳細はこちら👇 blog.usize-tech.com/prismacloud-mo… #GoogleCloud #prismacloud #エンジニアブログ #SCSK

SCSK_Cloud's tweet image. ✒️エンジニアブログ🖋️
【CSPM】Prisma Cloud で GCP 環境を監視してみた

詳細はこちら👇
blog.usize-tech.com/prismacloud-mo…

#GoogleCloud #prismacloud #エンジニアブログ #SCSK

#PrismaCloud 側のアラートポリシーに基づいて不適切な設定や不審な挙動を検知・アラートする機能があります。「IMDSv2」という重要度が高いアラートポリシーを参考に、Amazon EC2の設定不備に起因したS3にある情報の流出を防ぐ方法を紹介します。 lac.co.jp/lacwatch/servi… #株式会社ラック


¡La seguridad de tus aplicaciones es fundamental! Descubre consejos y trucos para mantener tu tráfico de aplicaciones siempre seguro. ¡Haz clic en el enlace de nuestra biografía y descubre cómo Prisma Access puede proteger tus aplicaciones en la nube! #prismacloud #smartekh

gSmartekh's tweet image. ¡La seguridad de tus aplicaciones es fundamental! Descubre consejos y trucos para mantener tu tráfico de aplicaciones siempre seguro.
¡Haz clic en el enlace de nuestra biografía y descubre cómo Prisma Access puede proteger tus aplicaciones en la nube! 
#prismacloud #smartekh

Reduce complexity and secure resources across hybrid and multi-cloud environments with @PaloAltoNtwks #PrismaCloud. Read 👇 to see how it works. stuf.in/bbjlar

CISteksTG's tweet image. Reduce complexity and secure resources across hybrid and multi-cloud environments with @PaloAltoNtwks #PrismaCloud. Read 👇 to see how it works. stuf.in/bbjlar

⛅ If #cloudsecurity is a priority for you, #PrismaCloud could be the silver bullet solution you're looking for. Check out how @Sabre_Corp reimagined cybersecurity with @PaloAltoNtwks 👇. stuf.in/bbqyoq

CISteksTG's tweet image. ⛅ If #cloudsecurity is a priority for you, #PrismaCloud could be the silver bullet solution you're looking for. Check out how @Sabre_Corp reimagined cybersecurity with @PaloAltoNtwks 👇. stuf.in/bbqyoq

It’s time to master your #cloudsecuritystrategy and safeguard your organization's resources and applications. Join @PaloAltoNtwks on 10/24 to discover how #PrismaCloud can help you do precisely that: carah.io/d89f3d

Carahsoft's tweet image. It’s time to master your #cloudsecuritystrategy and safeguard your organization's resources and applications. Join @PaloAltoNtwks on 10/24 to discover how #PrismaCloud can help you do precisely that: carah.io/d89f3d

#PrismaCloud 側のアラートポリシーに基づいて不適切な設定や不審な挙動を検知・アラートする機能があります。 非常に多くのアラートポリシーが定義されていますが、今回は第三者によるAWS Lambdaの不正実行のリスクを抑える方法を紹介します。 lac.co.jp/lacwatch/servi… #株式会社ラック


We secure #applications from #codetocloud by providing actionable insights before runtime. Stop by booth P8 today to see these insights from #PrismaCloud at #KubeCon EU!

JuanMataix's tweet image. We secure #applications from #codetocloud by providing actionable insights before runtime. Stop by booth P8 today to see these insights from #PrismaCloud at #KubeCon EU!

Prisma Cloud Security Accelerator deployed in two weeks, saving ⏰ and 💰 while addressing crucial security and compliance needs. See how. 👉 hubs.la/Q01CBfVt0 #PrismaCloud #SecurityAccelerator

LightstreamTech's tweet image. Prisma Cloud Security Accelerator deployed in two weeks, saving ⏰ and 💰 while addressing crucial security and compliance needs. See how. 👉 hubs.la/Q01CBfVt0

#PrismaCloud #SecurityAccelerator

#PrismaCloud 側のアラートポリシーに基づいて不適切な設定や不審な挙動を検知・アラートする機能があります。 非常に多くのアラートポリシーが定義されていますが、今回はAWSシャドウリソース攻撃によるリスクを抑える方法を紹介します。 lac.co.jp/lacwatch/servi… #株式会社ラック #クラウド


Desideri semplificare il tuo workflow di stampa? Gestisci tutti gli strumenti e le applicazioni di stampa senza problemi con un unico accesso ai servizi cloud PRISMA di Canon. canon.sm/3R7DaXQ #CanonAtDrupa #PRISMACloud #PrintSolutions #WorkflowOptimization


#PrismaCloud 側のアラートポリシーに基づき不適切な設定や不審な挙動を検知・アラートする機能があります。 今回は「GCP BigQuery dataset is publicly accessible」というアラートポリシーを題材にBigQueryへのアクセス制御について紹介します。 lac.co.jp/lacwatch/servi… #株式会社ラック #クラウド


.@PaloAltoNetworks #PrismaCloud is an AI-driven, cloud-native application protection platform that provide agencies with increased visibility and protection across #hybridclouds. Access our Tech Spotlight to learn more: carah.io/2aaed9

Carahsoft's tweet image. .@PaloAltoNetworks #PrismaCloud is an AI-driven, cloud-native application protection platform that provide agencies with increased visibility and protection across #hybridclouds. Access our Tech Spotlight to learn more: carah.io/2aaed9

Are you concerned about the explosion of APIs in your environment? And wondering how best to identify your exposure to them, determine #API -sourced security vulnerabilities and then mitigate them with the help of AI. #NetworkIntelligence #PrismaCloud @PaloAltoNtwks [1/4]

niiconsulting's tweet image. Are you concerned about the explosion of APIs in your environment? And wondering how best to identify your exposure to them, determine #API -sourced security vulnerabilities and then mitigate them with the help of AI.

#NetworkIntelligence #PrismaCloud @PaloAltoNtwks 

[1/4]

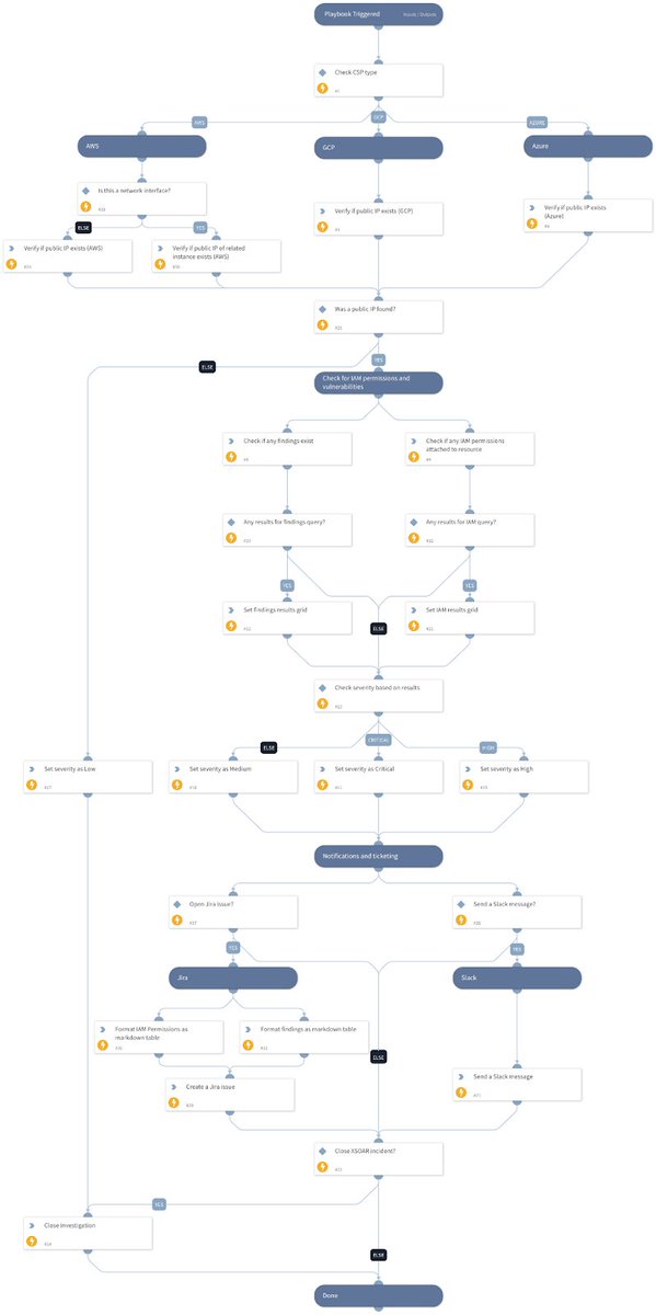
Playbook of the Week: More data collection = more alerts = more work for your security team. With #PrismaCloud and Cortex XSOAR integration, extraction, correlation, & severity scoring are fully automated. Say goodbye to time-consuming tasks. Learn more. bit.ly/407MzzY

cortexbypanw's tweet image. Playbook of the Week: More data collection = more alerts = more work for your security team. With #PrismaCloud and Cortex XSOAR integration, extraction, correlation, & severity scoring are fully automated. Say goodbye to time-consuming tasks. Learn more. bit.ly/407MzzY

⛅ If #cloudsecurity is a priority for you, #PrismaCloud could be the silver bullet solution you're looking for. Check out how @Sabre_Corp reimagined cybersecurity with @PaloAltoNtwks 👇. stuf.in/bbjws3

EliteParadigmL1's tweet image. ⛅ If #cloudsecurity is a priority for you, #PrismaCloud could be the silver bullet solution you're looking for. Check out how @Sabre_Corp reimagined cybersecurity with @PaloAltoNtwks 👇. stuf.in/bbjws3

Reduce complexity and secure resources across hybrid and multi-cloud environments with @PaloAltoNtwks #PrismaCloud. Read 👇 to see how it works. stuf.in/bce2ip

CyberHiveSec's tweet image. Reduce complexity and secure resources across hybrid and multi-cloud environments with @PaloAltoNtwks #PrismaCloud. Read 👇 to see how it works. stuf.in/bce2ip

Palo Alto's Prisma Cloud is the CNAPP built for modern DevOps and multicloud environments. Contact Virtual Graffiti to talk to the experts: zurl.co/rXE9e #SaaS #CloudSecurity #PrismaCloud #DevSecOps #PaloAltoNetworks #CNAPP #StartupSecurity

VGaustralia's tweet image. Palo Alto's Prisma Cloud is the CNAPP built for modern DevOps and multicloud environments.

Contact Virtual Graffiti to talk to the experts: zurl.co/rXE9e

#SaaS #CloudSecurity #PrismaCloud #DevSecOps #PaloAltoNetworks #CNAPP #StartupSecurity

🚀 Plataforma Prisma – Palo Alto Networks Reporta ingresos por US$1,539.7 millones con un margen de utilidad del 14%. Consolidándose como pieza clave en soluciones de seguridad cloud-native. #PrismaCloud #PaloAltoNetworks #Ciberseguridad #CloudSecurity #TechEarnings


#PrismaCloud 側のアラートポリシーに基づき不適切な設定や不審な挙動を検知・アラートする機能があります。今回は2025年1月の更新情報で追加されたアラートポリシーを参考に、他のポリシーと併せて検出された場合の注意点を紹介します! lac.co.jp/lacwatch/servi… #株式会社ラック #クラウド


#PrismaCloud 側のアラートポリシーに基づき不適切な設定や不審な挙動を検知・アラートする機能があります。 今回は「GCP BigQuery dataset is publicly accessible」というアラートポリシーを題材にBigQueryへのアクセス制御について紹介します。 lac.co.jp/lacwatch/servi… #株式会社ラック #クラウド


#PrismaCloud 側のアラートポリシーに基づいて不適切な設定や不審な挙動を検知・アラートする機能があります。 非常に多くのアラートポリシーが定義されていますが、今回はAWSシャドウリソース攻撃によるリスクを抑える方法を紹介します。 lac.co.jp/lacwatch/servi… #株式会社ラック #クラウド


🚀 Discover, protect, and respond in the cloud with AWS & Prisma Cloud! 📷📷 Discover your assets Protect them with real-time threats detection Respond faster than ever Join the 70% of businesses enhancing their security! #CloudSecurity #AWSSecurity #PrismaCloud

OffenseLogic's tweet image. 🚀 Discover, protect, and respond in the cloud with AWS & Prisma Cloud! 📷📷
Discover your assets
Protect them with real-time threats detection
Respond faster than ever Join the 70% of businesses enhancing their security! #CloudSecurity #AWSSecurity #PrismaCloud

.@KPMGIndia is proud to be recognised as a “#PrismaCloud Partner of the Year FY24” by @PaloAltoNtwks. This award recognises sustained efforts & contributions of KPMG towards building secure #cloudplatforms for our clients as they embark on their #transformational journey to cloud


#PrismaCloud 側のアラートポリシーに基づいて不適切な設定や不審な挙動を検知・アラートする機能があります。 非常に多くのアラートポリシーが定義されていますが、今回は第三者によるAWS Lambdaの不正実行のリスクを抑える方法を紹介します。 lac.co.jp/lacwatch/servi… #株式会社ラック


Cloud security simplified. ☁️🔒 Prisma Cloud protects your multi-cloud environment like a fortress—compliance, monitoring, and threat prevention, all in one platform. Because in the cloud, safety is a shared responsibility. #CyberSecurity #PrismaCloud

syberintel's tweet image. Cloud security simplified. ☁️🔒 Prisma Cloud protects your multi-cloud environment like a fortress—compliance, monitoring, and threat prevention, all in one platform. Because in the cloud, safety is a shared responsibility. #CyberSecurity #PrismaCloud

【Prisma Cloud Support Services】🚩 Resource auditing is essential for public cloud operations. We provide all in one service from audit policy configuration to operations using Prisma Cloud. Learn more here👆idealroute.jp/en/service/cis… #CloudSecurity #PrismaCloud #MulticloudSecurity

IdealRouteJapan's tweet image. 【Prisma Cloud Support Services】🚩
Resource auditing is essential for public cloud operations.
We provide all in one service from audit policy configuration to operations using Prisma Cloud. Learn more here👆idealroute.jp/en/service/cis…
#CloudSecurity #PrismaCloud #MulticloudSecurity

#PrismaCloud 側のアラートポリシーに基づいて不適切な設定や不審な挙動を検知・アラートする機能があります。「IMDSv2」という重要度が高いアラートポリシーを参考に、Amazon EC2の設定不備に起因したS3にある情報の流出を防ぐ方法を紹介します。 lac.co.jp/lacwatch/servi… #株式会社ラック


✒️エンジニアブログ🖋️ 【CSPM】Prisma Cloud で GCP 環境を監視してみた 詳細はこちら👇 blog.usize-tech.com/prismacloud-mo… #GoogleCloud #prismacloud #エンジニアブログ #SCSK

SCSK_Cloud's tweet image. ✒️エンジニアブログ🖋️
【CSPM】Prisma Cloud で GCP 環境を監視してみた

詳細はこちら👇
blog.usize-tech.com/prismacloud-mo…

#GoogleCloud #prismacloud #エンジニアブログ #SCSK

#PrismaCloud es la plataforma “Code to Cloud” de Palo Alto Networks, que protege las aplicaciones desde el #diseño hasta el tiempo de #ejecución. ¿Querés saber más? Escribinos [email protected] 📨

braycomonline's tweet image. #PrismaCloud es la plataforma “Code to Cloud” de Palo Alto Networks, que protege las aplicaciones desde el #diseño hasta el tiempo de #ejecución.

¿Querés saber más? Escribinos info@braycom.com 📨

📝SCSKエンジニアブログ📝 【CSPM】Prisma Cloudのアラート検知後の扱いを解説 👇 blog.usize-tech.com/prismacloud-ma… #cspm #prismacloud #SCSK #エンジニアブログ

SCSK_Cloud's tweet image. 📝SCSKエンジニアブログ📝
【CSPM】Prisma Cloudのアラート検知後の扱いを解説
👇
blog.usize-tech.com/prismacloud-ma…

#cspm #prismacloud #SCSK #エンジニアブログ

Ready to ace the PCCSE exam and boost your cloud security career? 🌐🔐 Discover the ultimate guide to mastering Prisma Cloud and get certified! 📚 Visit : bitly.cx/Lozjl . #PCCSE #CloudSecurity #PrismaCloud #Certification #CareerGrowth #ITSecurity

TroytecExam's tweet image. Ready to ace the PCCSE exam and boost your cloud security career? 🌐🔐 Discover the ultimate guide to mastering Prisma Cloud and get certified! 📚

Visit : bitly.cx/Lozjl

.

#PCCSE #CloudSecurity #PrismaCloud #Certification #CareerGrowth #ITSecurity

🔴 Cyber Security Alert 🚨 Stay secure online with the latest update for Prisma Cloud Compute. The stored XSS vulnerability in the web interface is now patched. Make sure to update your system to avoid any potential risks. #CyberSecurity #PrismaCloud #VulnerabilityUpdate


.@PaloAltoNetworks #PrismaCloud is an AI-driven, cloud-native application protection platform that provide agencies with increased visibility and protection across #hybridclouds. Access our Tech Spotlight to learn more: carah.io/2aaed9

Carahsoft's tweet image. .@PaloAltoNetworks #PrismaCloud is an AI-driven, cloud-native application protection platform that provide agencies with increased visibility and protection across #hybridclouds. Access our Tech Spotlight to learn more: carah.io/2aaed9

Palo Alto's Prisma Cloud is the CNAPP built for modern DevOps and multicloud environments. Contact Virtual Graffiti to talk to the experts: zurl.co/rXE9e #SaaS #CloudSecurity #PrismaCloud #DevSecOps #PaloAltoNetworks #CNAPP #StartupSecurity

VGaustralia's tweet image. Palo Alto's Prisma Cloud is the CNAPP built for modern DevOps and multicloud environments.

Contact Virtual Graffiti to talk to the experts: zurl.co/rXE9e

#SaaS #CloudSecurity #PrismaCloud #DevSecOps #PaloAltoNetworks #CNAPP #StartupSecurity

✒️エンジニアブログ🖋️ 【CSPM】Prisma Cloud で GCP 環境を監視してみた 詳細はこちら👇 blog.usize-tech.com/prismacloud-mo… #GoogleCloud #prismacloud #エンジニアブログ #SCSK

SCSK_Cloud's tweet image. ✒️エンジニアブログ🖋️
【CSPM】Prisma Cloud で GCP 環境を監視してみた

詳細はこちら👇
blog.usize-tech.com/prismacloud-mo…

#GoogleCloud #prismacloud #エンジニアブログ #SCSK

Hora de evoluir! Bora com @PaloAltoNtwks ! O #PrismaCloud fornece visibilidade granular dos recursos de nuvem, permitindo que você identifique privilégios excessivamente permissivos e tome medidas para corrigi-los. devopsbootcamp.net/post/evite-mov…

bootcamp_devops's tweet image. Hora de evoluir!
Bora com @PaloAltoNtwks !

O #PrismaCloud fornece visibilidade granular dos recursos de nuvem, permitindo que você identifique privilégios excessivamente permissivos e tome medidas para corrigi-los.

devopsbootcamp.net/post/evite-mov…

Let's talk about Cloud Security ... Catchup with us at @nullcon #PrismaCloud #NullCon2023 @PaloAltoNtwks

DRVaya's tweet image. Let's talk about Cloud Security ... Catchup with us at @nullcon 

#PrismaCloud
#NullCon2023

@PaloAltoNtwks
DRVaya's tweet image. Let's talk about Cloud Security ... Catchup with us at @nullcon 

#PrismaCloud
#NullCon2023

@PaloAltoNtwks
DRVaya's tweet image. Let's talk about Cloud Security ... Catchup with us at @nullcon 

#PrismaCloud
#NullCon2023

@PaloAltoNtwks

Estamos muito animados em anunciar que a @PaloAltoNtwks é patrocinadora oficial do #DevOpsFest ! E com direito a sala “exclusiva” para você dominar. #CloudSecurity ! Pratique #PrismaCloud no #DevOpsFest! ✅ Inscrições : lnkd.in/dGmBC9Re

bootcamp_devops's tweet image. Estamos muito animados em anunciar que a @PaloAltoNtwks é patrocinadora oficial do #DevOpsFest !

E com direito a sala “exclusiva” para você  dominar. #CloudSecurity ! 

Pratique #PrismaCloud no #DevOpsFest!

✅ Inscrições : lnkd.in/dGmBC9Re

📝SCSKエンジニアブログ📝 【CSPM】Prisma Cloudのアラート検知後の扱いを解説 👇 blog.usize-tech.com/prismacloud-ma… #cspm #prismacloud #SCSK #エンジニアブログ

SCSK_Cloud's tweet image. 📝SCSKエンジニアブログ📝
【CSPM】Prisma Cloudのアラート検知後の扱いを解説
👇
blog.usize-tech.com/prismacloud-ma…

#cspm #prismacloud #SCSK #エンジニアブログ

It’s time to master your #cloudsecuritystrategy and safeguard your organization's resources and applications. Join @PaloAltoNtwks on 10/24 to discover how #PrismaCloud can help you do precisely that: carah.io/d89f3d

Carahsoft's tweet image. It’s time to master your #cloudsecuritystrategy and safeguard your organization's resources and applications. Join @PaloAltoNtwks on 10/24 to discover how #PrismaCloud can help you do precisely that: carah.io/d89f3d

.@PaloAltoNtwksFR enrichi sa plateforme #PrismaCloud d’un module de protection de la chaîne #CI/#CD du code jusqu’au #cloud itsocial.fr/actualites/pal…

itsocial_fr's tweet image. .@PaloAltoNtwksFR enrichi sa plateforme #PrismaCloud d’un module de protection de la chaîne #CI/#CD du code jusqu’au #cloud
itsocial.fr/actualites/pal…

⛅ If #cloudsecurity is a priority for you, #PrismaCloud could be the silver bullet solution you're looking for. Check out how @Sabre_Corp reimagined cybersecurity with @PaloAltoNtwks 👇. stuf.in/bbjws3

EliteParadigmL1's tweet image. ⛅ If #cloudsecurity is a priority for you, #PrismaCloud could be the silver bullet solution you're looking for. Check out how @Sabre_Corp reimagined cybersecurity with @PaloAltoNtwks 👇. stuf.in/bbjws3

.@PaloAltoNetworks #PrismaCloud is an AI-driven, cloud-native application protection platform that provide agencies with increased visibility and protection across #hybridclouds. Access our Tech Spotlight to learn more: carah.io/2aaed9

Carahsoft's tweet image. .@PaloAltoNetworks #PrismaCloud is an AI-driven, cloud-native application protection platform that provide agencies with increased visibility and protection across #hybridclouds. Access our Tech Spotlight to learn more: carah.io/2aaed9

#Government organizations are increasing their use of cloud technologies as they help with agility, elasticity & innovation. On 4/16, learn how @PaloAltoNtwks' #PrismaCloud, @HashiCorp's automation tools & @AWS_Gov can help meet these objectives: carah.io/dfd3c9

Carahsoft's tweet image. #Government organizations are increasing their use of cloud technologies as they help with agility, elasticity & innovation. On 4/16, learn how @PaloAltoNtwks' #PrismaCloud, @HashiCorp's automation tools & @AWS_Gov can help meet these objectives: carah.io/dfd3c9

Reduce complexity and secure resources across hybrid and multi-cloud environments with @PaloAltoNtwks #PrismaCloud. Read 👇 to see how it works. stuf.in/bbjlar

CISteksTG's tweet image. Reduce complexity and secure resources across hybrid and multi-cloud environments with @PaloAltoNtwks #PrismaCloud. Read 👇 to see how it works. stuf.in/bbjlar

Optimize your application development security processes for your cloud's architecture with @PaloAltoNtwks' #PrismaCloud, @HashiCorp's automation tools and @AWS_Gov. Learn more on 4/16: carah.io/dfd3c9

Carahsoft's tweet image. Optimize your application development security processes for your cloud's architecture with @PaloAltoNtwks' #PrismaCloud, @HashiCorp's automation tools and @AWS_Gov. Learn more on 4/16: carah.io/dfd3c9

@PaloAltoNtwks elevates cloud security with the Prisma Cloud Darwin release. The industry's first Code to Cloud intelligence revolutionizes end-to-end security for cloud-native applications. #machinemaker #CloudSecurity #PrismaCloud #CodeToCloud #Cybersecurity

themachinemaker's tweet image. @PaloAltoNtwks elevates cloud security with the Prisma Cloud Darwin release. The industry's first Code to Cloud intelligence revolutionizes end-to-end security for cloud-native applications.  
#machinemaker #CloudSecurity #PrismaCloud #CodeToCloud #Cybersecurity

¡La seguridad de tus aplicaciones es fundamental! Descubre consejos y trucos para mantener tu tráfico de aplicaciones siempre seguro. ¡Haz clic en el enlace de nuestra biografía y descubre cómo Prisma Access puede proteger tus aplicaciones en la nube! #prismacloud #smartekh

gSmartekh's tweet image. ¡La seguridad de tus aplicaciones es fundamental! Descubre consejos y trucos para mantener tu tráfico de aplicaciones siempre seguro.
¡Haz clic en el enlace de nuestra biografía y descubre cómo Prisma Access puede proteger tus aplicaciones en la nube! 
#prismacloud #smartekh

⛅ If #cloudsecurity is a priority for you, #PrismaCloud could be the silver bullet solution you're looking for. Check out how @Sabre_Corp reimagined cybersecurity with @PaloAltoNtwks 👇. stuf.in/bbqyoq

CISteksTG's tweet image. ⛅ If #cloudsecurity is a priority for you, #PrismaCloud could be the silver bullet solution you're looking for. Check out how @Sabre_Corp reimagined cybersecurity with @PaloAltoNtwks 👇. stuf.in/bbqyoq

Playbook of the Week: More data collection = more alerts = more work for your security team. With #PrismaCloud and Cortex XSOAR integration, extraction, correlation, & severity scoring are fully automated. Say goodbye to time-consuming tasks. Learn more. bit.ly/407MzzY

cortexbypanw's tweet image. Playbook of the Week: More data collection = more alerts = more work for your security team. With #PrismaCloud and Cortex XSOAR integration, extraction, correlation, & severity scoring are fully automated. Say goodbye to time-consuming tasks. Learn more. bit.ly/407MzzY

Secure the New Year with Prisma Cloud from Palo Alto, available at Tech365—your trusted authorized reseller. Elevate your cloud security in 2024, preventing breaches and reducing risks. tech365.io #PrismaCloud #PaloAlto #Tech365 #NewYear #Princeton_IT_Srvices

Tech365I's tweet image. Secure the New Year with Prisma Cloud from Palo Alto, available at Tech365—your trusted authorized reseller. Elevate your cloud security in 2024, preventing breaches and reducing risks.
tech365.io
#PrismaCloud #PaloAlto #Tech365 #NewYear #Princeton_IT_Srvices

What are the best strategies for protecting multi-cloud resources & mitigating threats? Tune into the webinar with @PaloAltoNtwks on 10/24 for tips on how #PrismaCloud enhances security with visibility, #runtimeprotection & #workflowintegration: carah.io/d89f3d

Carahsoft's tweet image. What are the best strategies for protecting multi-cloud resources & mitigating threats? Tune into the webinar with @PaloAltoNtwks on 10/24 for tips on how #PrismaCloud enhances security with visibility, #runtimeprotection & #workflowintegration: carah.io/d89f3d

Loading...

Something went wrong.


Something went wrong.


United States Trends