We traced the roots of this threat back to at least 2012; it previously operated as a bootkit for systems with legacy BIOSes. Despite #ESPecter’s long existence, its operations and upgrade to UEFI went unnoticed and have not been documented until now. 4/5

ESETresearch's tweet image. We traced the roots of this threat back to at least 2012; it previously operated as a bootkit for systems with legacy BIOSes. Despite #ESPecter’s long existence, its operations and upgrade to UEFI went unnoticed and have not been documented until now. 4/5

New #UEFIBootkit Performs Espionage A new #ESPecter #bootkit was uncovered that performs #cyberespionage and compromises system partitions. There are signs in the #Malware's components that revealed that the #attackers could be #Chinesespeaking.

AshishRaosahab6's tweet image. New #UEFIBootkit Performs Espionage
A new #ESPecter #bootkit was uncovered that performs #cyberespionage and compromises system partitions. There are signs in the #Malware's components that revealed that the #attackers could be #Chinesespeaking.

#ESETresearch analyzes a previously undocumented real-world UEFI bootkit that persists on the EFI System Partition (ESP), named #ESPecter. #ESET #cybersecurity


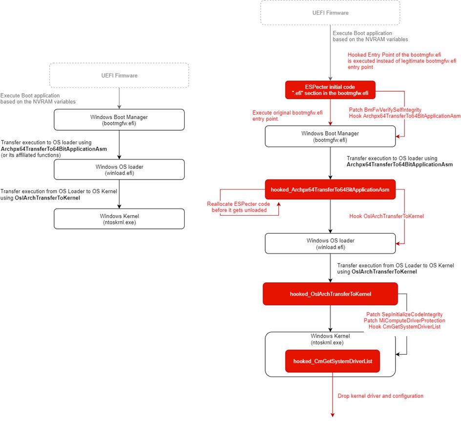
#ESETresearch has discovered a new undocumented UEFI bootkit, #ESPecter, persisting as a patched Windows Boot Manager (bootmgfw.efi) on the Efi System Partition (ESP). welivesecurity.com/2021/10/05/uef… 1/5 @smolar_m @cherepanov74


First the bootkit #FinSpy was revealed and now #ESPecter, another boot-loader-based attack. #Eclypsium can now detect against both of these invisible, #firmware-centric attacks. Learn more: bit.ly/3ArA8SR

eclypsium's tweet image. First the bootkit #FinSpy was revealed and now #ESPecter, another boot-loader-based attack.   #Eclypsium can now detect against both of these invisible, #firmware-centric attacks. Learn more: bit.ly/3ArA8SR

Last week the #FinSpy bootkit was revealed and now #ESPecter, another boot-loader-based attack. #Eclypsium can now detect against both of these invisible, #firmware-centric attacks and fights back. Learn more: bit.ly/3AigwAx

eclypsium's tweet image. Last week the #FinSpy bootkit was revealed and now #ESPecter, another boot-loader-based attack. #Eclypsium can now detect against both of these invisible, #firmware-centric attacks and fights back. Learn more: bit.ly/3AigwAx

🔍 Les chercheurs d’ESET ont découvert un bootkit UEFI actif et inconnu jusqu’à présent qui persiste sur la partition système EFI. Pour en savoir plus RDV sur notre centre presse ▶ ow.ly/Qo5k30rWMRg #cybersecurite #ESPecter #MardiConseil

ESET_France's tweet image. 🔍 Les chercheurs d’ESET ont découvert un bootkit UEFI actif et inconnu jusqu’à présent qui persiste sur la partition système EFI. Pour en savoir plus RDV sur notre centre presse  ▶  ow.ly/Qo5k30rWMRg #cybersecurite #ESPecter #MardiConseil

#ESETresearch's very own @jiboutin and @smolar_m will be speaking today at #RSAC2022 about #ESPecter and the future of UEFI threats. The talk takes place at 8.30-9.20am PT 🇺🇸 / 17.30-18.20 CEST 🇪🇺 More ➡️ rsaconference.com/usa/agenda/ful…


🔊 Listen to the latest episode of ESET Research podcast to find out more about #ESPecter, the latest real-world espionage malware targeting the UEFI space, namely the EFI System Partition. #ESET #ESETresearch #ProgressProtected


#ESETResearch would like to highlight few points: UEFI bootkits (#BlackLotus, #ESPecter, #FinSpy) are not firmware implants 3/7


#ESETresearch's very own @jiboutin and @smolar_m will be speaking today at #RSAC2022 about #ESPecter and the future of UEFI threats. The talk takes place at 8.30-9.20am PT 🇺🇸 / 17.30-18.20 CEST 🇪🇺 More ➡️ rsaconference.com/usa/agenda/ful…


🔊 Listen to the latest episode of ESET Research podcast to find out more about #ESPecter, the latest real-world espionage malware targeting the UEFI space, namely the EFI System Partition. #ESET #ESETresearch #ProgressProtected


ESET Research découvre des vulnérabilités dans les ordinateurs portables grand public du fabricant Lenovo, exposant les utilisateurs à un risque d’installation de malware UEFI #ESPecter #malware #Cybersecurite #UEFI @ESET_France @ESETresearch itnumeric.com/?p=50329


Bootkit #ESPecter získává data z infikovaného zařízení a odesílá je na svůj řídící server. mobilenet.cz/clanky/jak-vyp…


ITPOINT.CZ/1ke9AL - #Bootkit #ESPecter je nově odhalenou hrozbou pro technologii UEFI, která mění mechanismus zodpovědný za bezpečné spuštění operačního systému #Windows


New #UEFIBootkit Performs Espionage A new #ESPecter #bootkit was uncovered that performs #cyberespionage and compromises system partitions. There are signs in the #Malware's components that revealed that the #attackers could be #Chinesespeaking.

AshishRaosahab6's tweet image. New #UEFIBootkit Performs Espionage
A new #ESPecter #bootkit was uncovered that performs #cyberespionage and compromises system partitions. There are signs in the #Malware's components that revealed that the #attackers could be #Chinesespeaking.

First the bootkit #FinSpy was revealed and now #ESPecter, another boot-loader-based attack. #Eclypsium can now detect against both of these invisible, #firmware-centric attacks. Learn more: bit.ly/3ArA8SR

eclypsium's tweet image. First the bootkit #FinSpy was revealed and now #ESPecter, another boot-loader-based attack.   #Eclypsium can now detect against both of these invisible, #firmware-centric attacks. Learn more: bit.ly/3ArA8SR

#ESETResearch analyses a previously undocumented real-world UEFI bootkit that persists on the EFI System Partition (ESP), named ESPecter. #ESPecter #UEFI #Cybersecurity #CybersecurityNews @ESETResearch


🔍 Les chercheurs d’ESET ont découvert un bootkit UEFI actif et inconnu jusqu’à présent qui persiste sur la partition système EFI. Pour en savoir plus RDV sur notre centre presse ▶ ow.ly/Qo5k30rWMRg #cybersecurite #ESPecter #MardiConseil

ESET_France's tweet image. 🔍 Les chercheurs d’ESET ont découvert un bootkit UEFI actif et inconnu jusqu’à présent qui persiste sur la partition système EFI. Pour en savoir plus RDV sur notre centre presse  ▶  ow.ly/Qo5k30rWMRg #cybersecurite #ESPecter #MardiConseil

#ESPecter, un #bootkit invisibile in circolazione dal 2012, ruba #datisensibili bypassando i #sistemi #antimalware di #Windows. 💻 Per sapere di più leggi l'articolo di #securityinfo. ✏️cutt.ly/xEC8qVf

winitalia's tweet image. #ESPecter, un #bootkit invisibile in circolazione dal 2012, ruba #datisensibili bypassando i #sistemi #antimalware di #Windows. 💻

Per sapere di più leggi l'articolo di #securityinfo.
✏️cutt.ly/xEC8qVf

First the bootkit #FinSpy was revealed and now #ESPecter, another boot-loader-based attack. #Eclypsium can now detect against both of these invisible, #firmware-centric attacks. Learn more: bit.ly/3ArA8SR

eclypsium's tweet image. First the bootkit #FinSpy was revealed and now #ESPecter, another boot-loader-based attack.   #Eclypsium can now detect against both of these invisible, #firmware-centric attacks. Learn more: bit.ly/3ArA8SR

Last week the #FinSpy bootkit was revealed and now #ESPecter, another boot-loader-based attack. #Eclypsium can now detect against both of these invisible, #firmware-centric attacks and fights back. Learn more: bit.ly/3AigwAx

eclypsium's tweet image. Last week the #FinSpy bootkit was revealed and now #ESPecter, another boot-loader-based attack. #Eclypsium can now detect against both of these invisible, #firmware-centric attacks and fights back. Learn more: bit.ly/3AigwAx

We traced the roots of this threat back to at least 2012; it previously operated as a bootkit for systems with legacy BIOSes. Despite #ESPecter’s long existence, its operations and upgrade to UEFI went unnoticed and have not been documented until now. 4/5

ESETresearch's tweet image. We traced the roots of this threat back to at least 2012; it previously operated as a bootkit for systems with legacy BIOSes. Despite #ESPecter’s long existence, its operations and upgrade to UEFI went unnoticed and have not been documented until now. 4/5

🔍 Les chercheurs d’ESET ont découvert un bootkit UEFI actif et inconnu jusqu’à présent qui persiste sur la partition système EFI. Pour en savoir plus RDV sur notre centre presse ▶ ow.ly/Qo5k30rWMRg #cybersecurite #ESPecter #MardiConseil

ESET_France's tweet image. 🔍 Les chercheurs d’ESET ont découvert un bootkit UEFI actif et inconnu jusqu’à présent qui persiste sur la partition système EFI. Pour en savoir plus RDV sur notre centre presse  ▶  ow.ly/Qo5k30rWMRg #cybersecurite #ESPecter #MardiConseil

New #UEFIBootkit Performs Espionage A new #ESPecter #bootkit was uncovered that performs #cyberespionage and compromises system partitions. There are signs in the #Malware's components that revealed that the #attackers could be #Chinesespeaking.

AshishRaosahab6's tweet image. New #UEFIBootkit Performs Espionage
A new #ESPecter #bootkit was uncovered that performs #cyberespionage and compromises system partitions. There are signs in the #Malware's components that revealed that the #attackers could be #Chinesespeaking.

ESET detectó un bootkit llamado #ESPecter que cibercriminales están usando como backdoor en SO Windows, principalmente enfocándolo en espionaje. No está confirmado si un estado-nación patrocina el desarrollo pero tiene tintes chinos. buff.ly/3ixDuNW by @welivesecurity

jpcarsi's tweet image. ESET detectó un bootkit llamado #ESPecter que cibercriminales están usando como backdoor en SO Windows, principalmente enfocándolo en espionaje. No está confirmado si un estado-nación patrocina el desarrollo pero tiene tintes chinos.

buff.ly/3ixDuNW by @welivesecurity

#ESPecter, un #bootkit invisibile in circolazione dal 2012, ruba #datisensibili bypassando i #sistemi #antimalware di #Windows. 💻 Per sapere di più leggi l'articolo di #securityinfo. ✏️cutt.ly/xEC8qVf

winitalia's tweet image. #ESPecter, un #bootkit invisibile in circolazione dal 2012, ruba #datisensibili bypassando i #sistemi #antimalware di #Windows. 💻

Per sapere di più leggi l'articolo di #securityinfo.
✏️cutt.ly/xEC8qVf

Loading...

Something went wrong.


Something went wrong.


United States Trends