#cloudsec 搜尋結果

📝 AWS CloudTrail cheat sheet A methodology that covers AWS CloudTrail events that can be used for Incident Response or Detection Engineering By @Invictus_IR 🛠️ Cheatsheet github.com/invictus-ir/aw… #cloudsec #incidentresponse invictus-ir.medium.com/aws-cloudtrail…

clintgibler's tweet image. 📝 AWS CloudTrail cheat sheet

A methodology that covers AWS CloudTrail events that can be used for Incident Response or Detection Engineering

By @Invictus_IR

🛠️ Cheatsheet
github.com/invictus-ir/aw…

#cloudsec #incidentresponse

invictus-ir.medium.com/aws-cloudtrail…

Full-time Artificial Intelligence YouTube Student. #GenAI #CloudSec

tonthooo's tweet image. Full-time Artificial Intelligence YouTube Student.
#GenAI #CloudSec

The illusion of cloud computing, computer services over the internet. The 'cloud' is nothing more than someone else's computer. </CODE4> #CloudSec #InfoSec

Code4_CyberSec's tweet image. The illusion of cloud computing, computer services over the internet. The &apos;cloud&apos; is nothing more than someone else&apos;s computer. 
&amp;lt;/CODE4&amp;gt;
#CloudSec #InfoSec

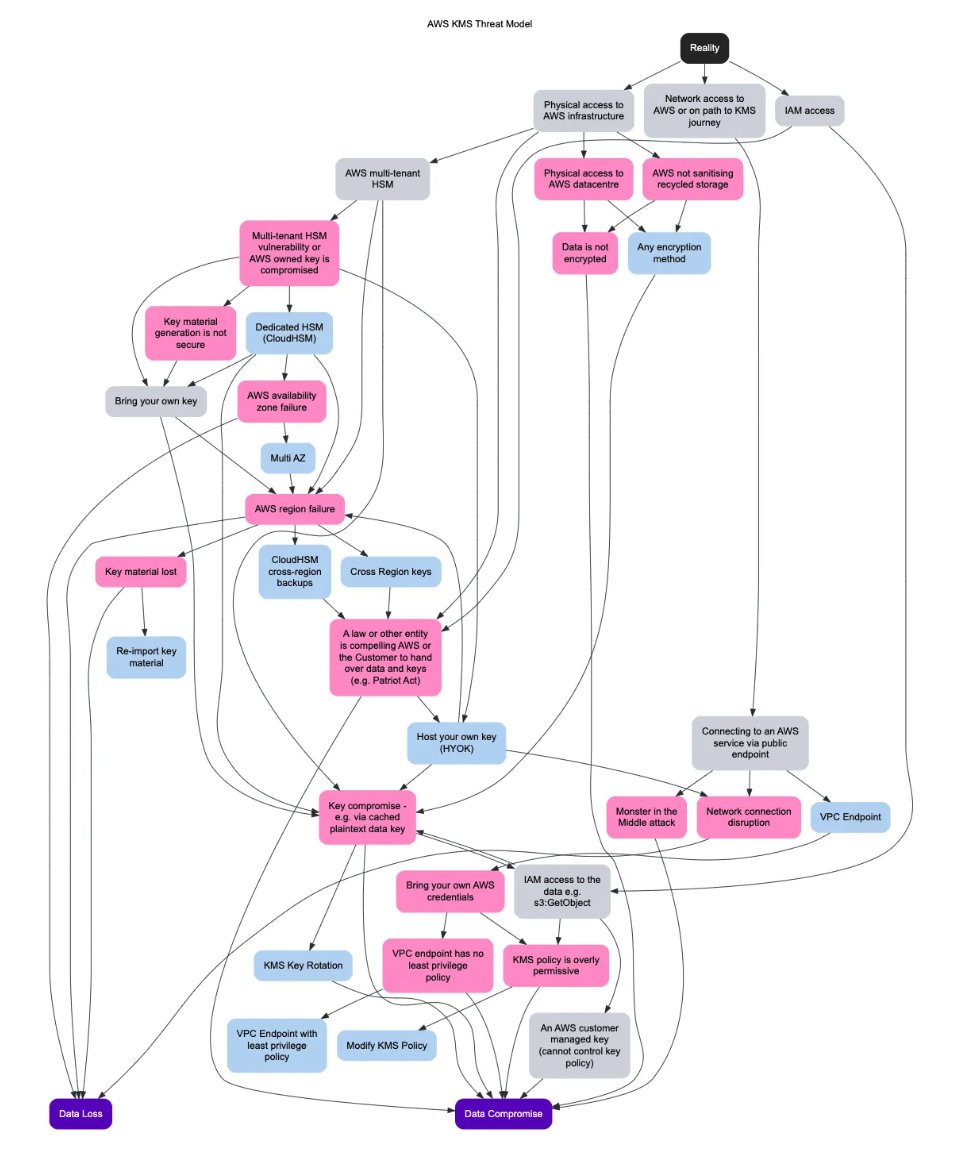
🔑 AWS KMS Threat Model A breakdown on #AWS Trust Boundaries and explanation on how the AWS KMS service works, including a threat model and attack trees #cloudsec By @AirwalkReply airwalkreply.com/aws-kms-threat…

clintgibler's tweet image. 🔑 AWS KMS Threat Model

A breakdown on #AWS Trust Boundaries and explanation on how the AWS KMS service works, including a threat model and attack trees

#cloudsec

By @AirwalkReply

airwalkreply.com/aws-kms-threat…

🔥 #BlackFriday just ignited at CloudBreach 🔥 ➤ 20% OFF all #cloudsec courses & certifications ✅ hands-on labs ✅ full attack chains ✅ earn & display badges ➤ Breaching Azure Advanced is officially LIVE - built for real adversarial operations inside enterprise Azure. ✅…

Cloud_Breach's tweet image. 🔥 #BlackFriday just ignited at CloudBreach 🔥
➤ 20% OFF all #cloudsec courses &amp;amp; certifications 
✅ hands-on labs
✅ full attack chains
✅ earn &amp;amp; display badges

➤ Breaching Azure Advanced is officially LIVE - built for real adversarial operations inside enterprise Azure.
✅…

Stop ETH fraud: quantum DL report. Subscribe now glcnd.io/enhancing-clou… #CloudSec #AI #GLCNDIO [v:graph|bg:#000|fx:grid|ac:lime]

GlobalCmd's tweet image. Stop ETH fraud: quantum DL report. Subscribe now glcnd.io/enhancing-clou… #CloudSec #AI #GLCNDIO [v:graph|bg:#000|fx:grid|ac:lime]

🔄 AppSec used to block releases. Now it might not even see them. AI agents are coding. PRs are flying. Security is lagging. 🎙 New ep w/ Amit Chita (Field CTO @Mend_io ) drops TOMORROW on Cloud Security Podcast. 🔔 Follow us so you don’t miss it. #AISecurity #CloudSec


Congrats @brookelynz1 @jimmesta & @RADSecurity_ on your Series A!🥳 @forgepointcap is proud to partner as you scale your impact in #AIsec #cloudsec and improving #secops efficiencies for enterprises everywhere! Awesome rebrand too: radsecurity.ai einpresswire.com/article/787837…


Thank you @MSFTBlueHat team for an amazing two day event. Engaging speakers and in depth content. Great networking opportunities and hands-on activities at the Villages🔒 #BlueHat #appsec #cloudsec #cybersecurity

franklinjeff's tweet image. Thank you @MSFTBlueHat team for an amazing two day event. Engaging speakers and in depth content. Great networking opportunities and hands-on activities at the Villages🔒
#BlueHat #appsec #cloudsec #cybersecurity
franklinjeff's tweet image. Thank you @MSFTBlueHat team for an amazing two day event. Engaging speakers and in depth content. Great networking opportunities and hands-on activities at the Villages🔒
#BlueHat #appsec #cloudsec #cybersecurity
franklinjeff's tweet image. Thank you @MSFTBlueHat team for an amazing two day event. Engaging speakers and in depth content. Great networking opportunities and hands-on activities at the Villages🔒
#BlueHat #appsec #cloudsec #cybersecurity
franklinjeff's tweet image. Thank you @MSFTBlueHat team for an amazing two day event. Engaging speakers and in depth content. Great networking opportunities and hands-on activities at the Villages🔒
#BlueHat #appsec #cloudsec #cybersecurity

☁️ 📣 Don't miss the SANS #CloudSecExchange23, Friday, August 18th, as we bring together leaders from @awscloud @googlecloud @Azure to share their perspectives on best practices for #CloudSec programs and more. ➡️ Register today to join us: sans.org/u/1qMG


☁️ 📣 Don't miss the SANS #CloudSecExchange23, Friday, August 18th, as we bring together leaders from @awscloud @googlecloud @Azure to share their perspectives on best practices for #CloudSec programs and more. ➡️ Register today to join us: sans.org/u/1qMG


StealthOps: Red Team Operations (2025 Edition) An advanced 3 Days lab-driven red teaming workshop Advanced Red Teaming: • C2 Infra, AMSI bypass • Cloud (AWS/Azure/GCP) • In-memory payloads • Lateral movement labs c0c0n.org #c0c0n #RedTeam #CloudSec #CyberSec

_c0c0n_'s tweet image. StealthOps: Red Team Operations (2025 Edition)

An advanced 3 Days lab-driven red teaming workshop

Advanced Red Teaming:
• C2 Infra, AMSI bypass
• Cloud (AWS/Azure/GCP)
• In-memory payloads
• Lateral movement labs

c0c0n.org

#c0c0n #RedTeam #CloudSec #CyberSec

Don't miss the chance to partner with the SANS CloudSecNext Summit 2025 ☁️ | Oct 2–9 | Denver + Virtual 🏔️ ➡️ Contact us today! sans.org/u/1AM2 #CloudSec #CyberEvents

SANSInstitute's tweet image. Don&apos;t miss the chance to partner with the SANS CloudSecNext Summit 2025 ☁️ | Oct 2–9 | Denver + Virtual 🏔️

➡️  Contact us today! sans.org/u/1AM2

#CloudSec #CyberEvents

🔎 findmytakeover Scans AWS, Azure, and Google Cloud for dangling DNS records and potential subdomain takeovers By @malprxctice #CloudSec #cybersecurity github.com/anirudhbiyani/…


👏 @SANSInstitute & @Google are closing the #Cybersecurity skills gap through SANS Cloud Diversity Academy Earn a globally recognized @CetifyGIAC cert & launch a career in #CloudSec. ✍️ Apps close Apr 14, so hurry & apply: sans.org/u/1pd6 #Inclusivity #Diversity #DEI

SANSInstitute's tweet image. 👏  @SANSInstitute &amp;amp; @Google are closing the #Cybersecurity skills gap through SANS Cloud Diversity Academy

Earn a globally recognized @CetifyGIAC cert &amp;amp; launch a career in #CloudSec.

✍️ Apps close Apr 14, so hurry &amp;amp; apply: sans.org/u/1pd6

#Inclusivity #Diversity #DEI

T-minus one week until @RSAConference!! Be sure to stop by Booth #5425 to see how Datadog provides visibility, compliance and security for all your cloud resources! #AppSec #CloudSec #RSAC

datadoghq's tweet image. T-minus one week until @RSAConference!! Be sure to stop by Booth #5425 to see how Datadog provides visibility, compliance and security for all your cloud resources! #AppSec #CloudSec #RSAC

🚨 FREE eBook directly from #CloudSecExchange23! Hear from security leaders at @awscloud, @googlecloud, @Azure and @SANSInstitute as they share perspectives on building #CloudSec capabilities. 📩 Download Now: sans.org/u/1njh

SANSInstitute's tweet image. 🚨 FREE eBook directly from #CloudSecExchange23! 

Hear from security leaders at @awscloud, @googlecloud, @Azure and @SANSInstitute as they share perspectives on building #CloudSec capabilities.

📩 Download Now: sans.org/u/1njh

🍽️ #AppSec Is Eating #CloudSec for Lunch! Join @shehackspurple and @snyksec on Tuesday, April 25th at 2:00 pm at #RSAC to talk about Application Security and Cloud Security - which are different! Ready to save your spot? Click here: ow.ly/LtgJ50NOCrc CC: @RSAConference

semgrepcommunit's tweet image. 🍽️ #AppSec Is Eating #CloudSec for Lunch!

Join @shehackspurple and @snyksec on Tuesday, April 25th at 2:00 pm at #RSAC to talk about Application Security and Cloud Security - which are different!

Ready to save your spot? Click here: ow.ly/LtgJ50NOCrc

CC: @RSAConference

🔥 #BlackFriday just ignited at CloudBreach 🔥 ➤ 20% OFF all #cloudsec courses & certifications ✅ hands-on labs ✅ full attack chains ✅ earn & display badges ➤ Breaching Azure Advanced is officially LIVE - built for real adversarial operations inside enterprise Azure. ✅…

Cloud_Breach's tweet image. 🔥 #BlackFriday just ignited at CloudBreach 🔥
➤ 20% OFF all #cloudsec courses &amp;amp; certifications 
✅ hands-on labs
✅ full attack chains
✅ earn &amp;amp; display badges

➤ Breaching Azure Advanced is officially LIVE - built for real adversarial operations inside enterprise Azure.
✅…

AWS Secrets Manager eclipses .env files for secure secret management. Its enhanced security and compliance measures merit adoption. nivelepsilon.com/2024/11/12/aws… #CloudSec 🔒


Working on a Cloud Misconfiguration Lab for AWS IAM and the amount of risky defaults is surprising. Wildcard permissions, public S3 access, and broken trust policies show up more often than expected. What’s the most common AWS IAM mistake you’ve seen or committed? #CloudSec


🔐 Google’s Private AI Compute locks down your AI writing data—just like Apple’s! ✍️💡 Privacy-first cloud is here to reshape AI tools. Learn more: writebreeze.com/news/private-a… #AI #Privacy #CloudSec


Master targeted cloud reconnaissance across IAM, networking, storage, metadata services & APIs using automated and manual techniques. Anant Shrivastava — HACK THE CLOUD | 22–24 Jan 2026, Hotel Royal Orchid, Bangalore. [byt3con.training/trainings/hack…] #CloudSec #AWS #GCP

byt3con.training

Byt3con Training | Expert led Trainings

Byt3con Information Security Training – Bangalore (Jan 2026)


Stop ETH fraud: quantum DL report. Subscribe now glcnd.io/enhancing-clou… #CloudSec #AI #GLCNDIO [v:graph|bg:#000|fx:grid|ac:lime]

GlobalCmd's tweet image. Stop ETH fraud: quantum DL report. Subscribe now glcnd.io/enhancing-clou… #CloudSec #AI #GLCNDIO [v:graph|bg:#000|fx:grid|ac:lime]

Poll Question: What's your biggest fear for agentic AI in cloud security? Agentic AI supercharges clouds—but rogue agents = breach nightmare. Top fears? Vote now! Wiz guide + VentureBeat tips = your shield. #AgenticAI #CloudSec #AISec #CISO @TechCrunch


📝 AWS CloudTrail cheat sheet A methodology that covers AWS CloudTrail events that can be used for Incident Response or Detection Engineering By @Invictus_IR 🛠️ Cheatsheet github.com/invictus-ir/aw… #cloudsec #incidentresponse invictus-ir.medium.com/aws-cloudtrail…

clintgibler's tweet image. 📝 AWS CloudTrail cheat sheet

A methodology that covers AWS CloudTrail events that can be used for Incident Response or Detection Engineering

By @Invictus_IR

🛠️ Cheatsheet
github.com/invictus-ir/aw…

#cloudsec #incidentresponse

invictus-ir.medium.com/aws-cloudtrail…

Full-time Artificial Intelligence YouTube Student. #GenAI #CloudSec

tonthooo's tweet image. Full-time Artificial Intelligence YouTube Student.
#GenAI #CloudSec

The illusion of cloud computing, computer services over the internet. The 'cloud' is nothing more than someone else's computer. </CODE4> #CloudSec #InfoSec

Code4_CyberSec's tweet image. The illusion of cloud computing, computer services over the internet. The &apos;cloud&apos; is nothing more than someone else&apos;s computer. 
&amp;lt;/CODE4&amp;gt;
#CloudSec #InfoSec

🔑 AWS KMS Threat Model A breakdown on #AWS Trust Boundaries and explanation on how the AWS KMS service works, including a threat model and attack trees #cloudsec By @AirwalkReply airwalkreply.com/aws-kms-threat…

clintgibler's tweet image. 🔑 AWS KMS Threat Model

A breakdown on #AWS Trust Boundaries and explanation on how the AWS KMS service works, including a threat model and attack trees

#cloudsec

By @AirwalkReply

airwalkreply.com/aws-kms-threat…

🔎 findmytakeover Scans AWS, Azure, and Google Cloud for dangling DNS records and potential subdomain takeovers #CloudSec #cybersecurity

Anastasis_King's tweet image. 🔎 findmytakeover

Scans AWS, Azure, and Google Cloud for dangling DNS records and potential subdomain takeovers

#CloudSec #cybersecurity

We're proud of our entire team for consistently delivering high quality #penetrationtesting and impressing all of our clients! If you're looking for next-level bespoke #appsec and #cloudsec testing, contact us today! #doyensec

Doyensec's tweet image. We&apos;re proud of our entire team for consistently delivering high quality #penetrationtesting and impressing all of our clients! If you&apos;re looking for next-level bespoke #appsec and #cloudsec testing, contact us today!

#doyensec

Stop ETH fraud: quantum DL report. Subscribe now glcnd.io/enhancing-clou… #CloudSec #AI #GLCNDIO [v:graph|bg:#000|fx:grid|ac:lime]

GlobalCmd's tweet image. Stop ETH fraud: quantum DL report. Subscribe now glcnd.io/enhancing-clou… #CloudSec #AI #GLCNDIO [v:graph|bg:#000|fx:grid|ac:lime]

Did you know? 🪄 Most companies are only on one cloud and in cases where they are using multiple clouds, the majority of their workloads are on one cloud provider. ☁️ About 43% of customers operate entirely on one cloud! #cloudsecurity #cloud #cloudsec

wiz_io's tweet image. Did you know? 

🪄 Most companies are only on one cloud and in cases where they are using multiple clouds, the majority of their workloads are on one cloud provider.

☁️ About 43% of customers operate entirely on one cloud!

#cloudsecurity #cloud #cloudsec

📷 Retour en images sur la conférence avec notre partenaire @PaloAltoNtwksFR lors du #TechShowParis. 🎤 Nos experts sont revenus sur l’usage de l’IA dans les scénarios d’attaque et comment s'en servir afin d’augmenter nos capacités de détection & remédiation. #CloudSec #CNAPP

OrangeCyberFR's tweet image. 📷 Retour en images sur la conférence avec notre partenaire @PaloAltoNtwksFR lors du #TechShowParis.

🎤 Nos experts sont revenus sur l’usage de l’IA dans les scénarios d’attaque et comment s&apos;en servir afin d’augmenter nos capacités de détection &amp;amp; remédiation.

#CloudSec #CNAPP
OrangeCyberFR's tweet image. 📷 Retour en images sur la conférence avec notre partenaire @PaloAltoNtwksFR lors du #TechShowParis.

🎤 Nos experts sont revenus sur l’usage de l’IA dans les scénarios d’attaque et comment s&apos;en servir afin d’augmenter nos capacités de détection &amp;amp; remédiation.

#CloudSec #CNAPP
OrangeCyberFR's tweet image. 📷 Retour en images sur la conférence avec notre partenaire @PaloAltoNtwksFR lors du #TechShowParis.

🎤 Nos experts sont revenus sur l’usage de l’IA dans les scénarios d’attaque et comment s&apos;en servir afin d’augmenter nos capacités de détection &amp;amp; remédiation.

#CloudSec #CNAPP

Thank you @MSFTBlueHat team for an amazing two day event. Engaging speakers and in depth content. Great networking opportunities and hands-on activities at the Villages🔒 #BlueHat #appsec #cloudsec #cybersecurity

franklinjeff's tweet image. Thank you @MSFTBlueHat team for an amazing two day event. Engaging speakers and in depth content. Great networking opportunities and hands-on activities at the Villages🔒
#BlueHat #appsec #cloudsec #cybersecurity
franklinjeff's tweet image. Thank you @MSFTBlueHat team for an amazing two day event. Engaging speakers and in depth content. Great networking opportunities and hands-on activities at the Villages🔒
#BlueHat #appsec #cloudsec #cybersecurity
franklinjeff's tweet image. Thank you @MSFTBlueHat team for an amazing two day event. Engaging speakers and in depth content. Great networking opportunities and hands-on activities at the Villages🔒
#BlueHat #appsec #cloudsec #cybersecurity
franklinjeff's tweet image. Thank you @MSFTBlueHat team for an amazing two day event. Engaging speakers and in depth content. Great networking opportunities and hands-on activities at the Villages🔒
#BlueHat #appsec #cloudsec #cybersecurity

T-minus one week until @RSAConference!! Be sure to stop by Booth #5425 to see how Datadog provides visibility, compliance and security for all your cloud resources! #AppSec #CloudSec #RSAC

datadoghq's tweet image. T-minus one week until @RSAConference!! Be sure to stop by Booth #5425 to see how Datadog provides visibility, compliance and security for all your cloud resources! #AppSec #CloudSec #RSAC

Join us at our virtual #CloudSecurity Summit as John Maddison, CMO and EVP of Product Strategy explains how #Fortinet #CloudSec Fabric provides: ✅ Consistent Security ✅ Centralized Management & Visibility ✅ Cloud-Native Integrations 📅 Wed, Nov 1 📌 ftnt.net/6014ugcC0

Fortinet's tweet image. Join us at our virtual #CloudSecurity Summit as John Maddison, CMO and EVP of Product Strategy explains how #Fortinet #CloudSec Fabric provides:

✅ Consistent Security
✅ Centralized Management &amp;amp; Visibility
✅ Cloud-Native Integrations

📅 Wed, Nov 1
📌 ftnt.net/6014ugcC0

🚀 TOMORROW join industry leaders Shilpi Bhattacharjee, @hashishrajan and @Carolinewong in a spirited panel discussion on the similarities and differences between #AppSec & #CloudSec. Tune in here: go.semgrep.dev/3Fy2sbd

semgrep's tweet image. 🚀 TOMORROW join industry leaders Shilpi Bhattacharjee, @hashishrajan and @Carolinewong in a spirited panel discussion on the similarities and differences between #AppSec &amp;amp; #CloudSec. Tune in here: go.semgrep.dev/3Fy2sbd

🔐 Save the date for this not-to-be-missed webinar 🌩️ 🍽 Join Shilpi Bhattacharjee as she moderates a panel with experts @hashishrajan, @Carolinewong and @shehackspurple. Secure your spot now! #AppSec #CloudSec go.semgrep.dev/3Fy2sbd

semgrep's tweet image. 🔐 Save the date for this not-to-be-missed webinar 🌩️  🍽 Join Shilpi Bhattacharjee as she moderates a panel with experts @hashishrajan, @Carolinewong and @shehackspurple. Secure your spot now! #AppSec #CloudSec go.semgrep.dev/3Fy2sbd

👏 @SANSInstitute & @Google are closing the #Cybersecurity skills gap through SANS Cloud Diversity Academy Earn a globally recognized @CetifyGIAC cert & launch a career in #CloudSec. ✍️ Apps close Apr 14, so hurry & apply: sans.org/u/1pd6 #Inclusivity #Diversity #DEI

SANSInstitute's tweet image. 👏  @SANSInstitute &amp;amp; @Google are closing the #Cybersecurity skills gap through SANS Cloud Diversity Academy

Earn a globally recognized @CetifyGIAC cert &amp;amp; launch a career in #CloudSec.

✍️ Apps close Apr 14, so hurry &amp;amp; apply: sans.org/u/1pd6

#Inclusivity #Diversity #DEI

StealthOps: Red Team Operations (2025 Edition) An advanced 3 Days lab-driven red teaming workshop Advanced Red Teaming: • C2 Infra, AMSI bypass • Cloud (AWS/Azure/GCP) • In-memory payloads • Lateral movement labs c0c0n.org #c0c0n #RedTeam #CloudSec #CyberSec

_c0c0n_'s tweet image. StealthOps: Red Team Operations (2025 Edition)

An advanced 3 Days lab-driven red teaming workshop

Advanced Red Teaming:
• C2 Infra, AMSI bypass
• Cloud (AWS/Azure/GCP)
• In-memory payloads
• Lateral movement labs

c0c0n.org

#c0c0n #RedTeam #CloudSec #CyberSec

📰 @SANSInstitute Partners with @Google to Launch Cloud Diversity Academy. Accelerated SANS training & @CertifyGIAC certification will launch careers in months & provide valuable, validated skills for grads as they launch careers in #CloudSec. sans.org/u/1pjX

SANSInstitute's tweet image. 📰 @SANSInstitute Partners with @Google to Launch Cloud Diversity Academy.

Accelerated SANS training &amp;amp; @CertifyGIAC certification will launch careers in months &amp;amp; provide valuable, validated skills for grads as they launch careers in #CloudSec. 

sans.org/u/1pjX

Loading...

Something went wrong.


Something went wrong.


United States Trends