#zaproxy résultats de recherche

Don't miss out on two excellent talks by @jit_io powerhouses @psiinon (creator of @owasp @zaproxy) & @RazProbstein after lunch 13:00 - DSOMM from Theory to Enforcement 14:45 - ZAP Authentication You won't want to miss it! 💪 #zaproxy

shar1z's tweet image. Don't miss out on two excellent talks by @jit_io powerhouses @psiinon (creator of @owasp @zaproxy) & @RazProbstein after lunch

13:00 - DSOMM from Theory to Enforcement
14:45 - ZAP Authentication

You won't want to miss it! 💪

#zaproxy

Alright twitterverse let's hear your #WednesdayWins, share below!!! For me I started working on some Browser Extension development, which is totally new and different for me. #zaproxy #OpenSource


¡Nos vemos en @rootedcon! ¿Preparados para cambiar el rumbo de las pruebas dinámicas de seguridad (DAST)? #OWASP #ZAProxy #Testing #Selenium #DAST

swtestingsoul's tweet image. ¡Nos vemos en @rootedcon!
¿Preparados para cambiar el rumbo de las pruebas dinámicas de seguridad (DAST)?
#OWASP #ZAProxy #Testing #Selenium #DAST

¡La espera ha terminado! 🎉 Presentamos la agenda oficial de #RootedCON2025, nuestro 15º aniversario, cargada de contenido imperdible para todos los apasionados de la ciberseguridad. Del 6 al 8 de marzo, en Kinépolis Madrid Ciudad de la Imagen, te esperan tres días intensos de…



脆弱性診断研究会の2024年最初のセミナーを1月26日(金)の19:00から実施します。 テーマは「クローリング」です。 診断対象の収集と選定のコツについてお話しします。 #脆弱性診断ええんやで #zaproxy 第88回 脆弱性診断ええんやで(^^) 脆弱性診断のはじめかた:診断対象編 Doorkeeper…


Hey, @psiinon, I'm diving into all Portswigger Web Academy labs using #ZAProxy and sharing guides on my blog kanedasec.github.io (excluding labs needing Burp collaborator due to the labs firewall rules). Aiming to post in both English and Portuguese.


Ok Cyberz community bring on your #WednesdayWin stories! For me: - I've recently past my 1yr mark at @Checkmarx @CheckmarxOSS 🎉 - I've finished some #zaproxy rule and add-on work. - I'm starting some #zaproxy core work 😁


「OWASP ZAP」が「ZAP」になる! OWASPから抜けてSoftware Security Projectにjoinするそうな。 「ZAP Evagelists zaproxy.org/evangelists/ 」はどうなるのだろう… ZAP内で閉じてるから残るかな? とりあえず、あれこれ修正が必要だなぁ… #owaspzap #zaproxy

ZAP is joining the Software Security Project (and leaving OWASP). For more details see zaproxy.org/blog/2023-08-0…



An Open-Source tool for discovering and exploiting vulnerabilities in web applications. It offers automated scanning and manual testing features, making it suitable for security professionals of all skill levels. #owaspzap #zaproxy #webhacking

bitcops_net's tweet image. An Open-Source tool for discovering and exploiting vulnerabilities in web applications. It offers automated scanning and manual testing features, making it suitable for security professionals of all skill levels.
#owaspzap #zaproxy #webhacking

Just published a blog post on optimizing @zaproxy as an authorized crawler for Lotus or any tool Exploring Zap scripting, automation framework, and Lotus scanner Check it out: blog.knas.me/blog/lotus_zap… #websecurity #bugbountytips #zaproxy #lua #Pentesting #automation


I absolutely recommend #ZAProxy for anyone looking for a top-notch web application security tool! It's helped me out a ton and is constantly being improved by a great community of volunteers. github.com/zaproxy/zaproxy


A day late this week 🙄 Share your #WednesdayWin. For me I’ve gotten to work in a bunch of scan rule stuff lately. Which is fun for me and ultimately a win for #zaproxy users. Share your wins everyone, your colleagues need to hear them 👍


Since we have a lot of new people in the #zaproxy community, we want to remind you all that we have a FREE FOR EVERYONE plan !!!! Procedure over here: zaproxy.org/download Just saying 🤪

Since we have a lot of new people in the Caido community, we want to remind you all that we have a free student plan 🤩 Procedure over here: caido.io/student-plan

CaidoIO's tweet image. Since we have a lot of new people in the Caido community, we want to remind you all that we have a free student plan 🤩 

Procedure over here: caido.io/student-plan


Want to know as much as possible about a URL, quickly and safely? ZAPit! zaproxy.org/blog/2023-10-1… #appsec #zaproxy


today we have a new video of @zaproxy tutorial we discussed ZAP OAST (out of bound interaction) youtube.com/watch?v=ygApPu… #BugBounty #infosec #zaproxy


Ok Cyberz community bring on your #WednesdayWin stories! For me: - I've recently past my 1yr mark at @Checkmarx @CheckmarxOSS 🎉 - I've finished some #zaproxy rule and add-on work. - I'm starting some #zaproxy core work 😁


Time for #WedneadayWins again. This week my #OpenSource journey includes more #zaproxy scan rule work, documentation contributions, a bit of GitHub actions stuff for myself personal repos. Dabbling in a bunch of different things. Bring on your stories everyone!

Donated a pint at ⁦@NYBloodCenter⁩ ❤️‍🩹 Encouraging others to donate, too. 🙏 Save lives, and get a kick-a** arm band. 🤘 ⁦@kingthorin_rm#WednesdayWins

zbraiterman's tweet image. Donated a pint at ⁦@NYBloodCenter⁩ ❤️‍🩹

Encouraging others to donate, too. 🙏

Save lives, and get a kick-a** arm band. 🤘

⁦@kingthorin_rm⁩

#WednesdayWins


Since we have a lot of new people in the #zaproxy community, we want to remind you all that we have a FREE FOR EVERYONE plan !!!! Procedure over here: zaproxy.org/download Just saying 🤪

Since we have a lot of new people in the Caido community, we want to remind you all that we have a free student plan 🤩 Procedure over here: caido.io/student-plan

CaidoIO's tweet image. Since we have a lot of new people in the Caido community, we want to remind you all that we have a free student plan 🤩 

Procedure over here: caido.io/student-plan


Wonderful! Thanks for putting this out this week. I’ve been tied up trying to help my kiddo through her last week of summer school so that’s kind of a #WednesdayWin Plus I published a #zaproxy blog post this week 🙂


A day late this week 🙄 Share your #WednesdayWin. For me I’ve gotten to work in a bunch of scan rule stuff lately. Which is fun for me and ultimately a win for #zaproxy users. Share your wins everyone, your colleagues need to hear them 👍


What’s your go-to ZAP feature? 🤔 Is it: A) Universal “yes” 😀 B) Encode/Decode/Hash (scriptable) C) Fuzzer D) Scripting E) API Import F) Active Scan 👇 Drop your answer + why. Let’s learn from each other. #CyberSecurity #zaproxy #BugBountyTips


Burp-ZAProxy Dual setting!! Burp와 ZAProxy 동시에 사용하기(웹 해킹/ZAProxy 적응기) hahwul.com/2018/06/burp-z… #Hacking #ZAProxy #Burp

hahwul's tweet image. Burp-ZAProxy Dual setting!!
Burp와 ZAProxy 동시에 사용하기(웹 해킹/ZAProxy 적응기)
hahwul.com/2018/06/burp-z…

#Hacking #ZAProxy #Burp

I asked a #hacker seller on #Fiverr what tools they would use to do pen test on my server. Answer: #Zaproxy. No thanks mate, I always do that myself. Grow up!

iso27032's tweet image. I asked a #hacker seller on #Fiverr what tools they would use to do pen test on my server. Answer: #Zaproxy. No thanks mate, I always do that myself. Grow up!

[ Change color ZAProxy, Burp Suite with simple trick ] Link: hahwul.com/2018/07/owasp-… #ZAProxy #Burp #Hacing #Trick #Tip #Thank_you_xer0 @DakkarKey

hahwul's tweet image. [ Change color ZAProxy, Burp Suite with simple trick ]
Link: hahwul.com/2018/07/owasp-…
#ZAProxy #Burp #Hacing #Trick #Tip #Thank_you_xer0 @DakkarKey
hahwul's tweet image. [ Change color ZAProxy, Burp Suite with simple trick ]
Link: hahwul.com/2018/07/owasp-…
#ZAProxy #Burp #Hacing #Trick #Tip #Thank_you_xer0 @DakkarKey

[Make Code Generator(Request to Ruby) on ZAProxy] Link : hahwul.com/2018/06/zaprox… #ZAProxy #Hacking

hahwul's tweet image. [Make Code Generator(Request to Ruby) on ZAProxy]
Link : hahwul.com/2018/06/zaprox…

#ZAProxy #Hacking
hahwul's tweet image. [Make Code Generator(Request to Ruby) on ZAProxy]
Link : hahwul.com/2018/06/zaprox…

#ZAProxy #Hacking

Template injection scanner (#SSTI) for #zaproxy github.com/knassar702/sca… Steps : * scripts tab > load scripts > add SSTI.py file > type : Active Rules > Template : Jython > ok #bugbountytip

mindpatchsec's tweet image. Template injection scanner (#SSTI) for #zaproxy

github.com/knassar702/sca…

Steps :
* scripts tab > load scripts > 
add SSTI.py file > type : Active Rules > Template : Jython > ok

#bugbountytip

Whoop whoop 1.5 hours to the first ever @zapcon!!!!!! #zaproxy #AppSec #DevSecOps #dast #WebAppSec #redteam #purpleteam #BugBountyTips


New in ZAP 2.9.0 the Options dialog, Policy manager, etc. have search/hi-light functionality. #owasp #zaproxy #itsec #appsec


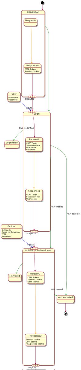
#Raider : Web Authentication Testing Framework While web proxies like #ZAProxy & #Burpsuite allow authenticated tests, they don’t provide features to test the authentication process itself Source: kalilinuxtutorials.com/raider/ #Hacking #infosec #CyberSecurity #Linux #Pentesting

FragmentedSoul5's tweet image. #Raider : Web Authentication Testing Framework

While web proxies like #ZAProxy & #Burpsuite allow authenticated tests, they don’t provide features to test the authentication process itself

Source: kalilinuxtutorials.com/raider/

#Hacking #infosec #CyberSecurity #Linux #Pentesting
FragmentedSoul5's tweet image. #Raider : Web Authentication Testing Framework

While web proxies like #ZAProxy & #Burpsuite allow authenticated tests, they don’t provide features to test the authentication process itself

Source: kalilinuxtutorials.com/raider/

#Hacking #infosec #CyberSecurity #Linux #Pentesting

Can I set the color theme for Zap proxy? Attack my eye because it's bright :( (어두칙칙한게 눈에 편한데...) #zaproxy #Security #pentesting

hahwul's tweet image. Can I set the color theme for Zap proxy? Attack my eye because it's bright :(

(어두칙칙한게 눈에 편한데...)
#zaproxy #Security #pentesting

Never a dull moment in #OpenSource #OWASP #zaproxy #WebAppSec #AppSec Some of my 2022 stats:

kingthorin_rm's tweet image. Never a dull moment in #OpenSource 

#OWASP #zaproxy #WebAppSec #AppSec 

Some of my 2022 stats:

New in ZAP 2.9.0 the bottom left footer area displays the primary proxy details, cursor hover tooltip shows all proxy details. #owasp #zaproxy


Huge set of updates this morning from the @zaproxy team. All Active Scan Rules, All Passive Scan Rules, WebDrivers, Retire.js, and Encoder addon were all released. #owasp #zaproxy #appsec #itsecurity #redteam

kingthorin_rm's tweet image. Huge set of updates this morning from the @zaproxy team. All Active Scan Rules, All Passive Scan Rules, WebDrivers, Retire.js, and Encoder addon were all released.
#owasp #zaproxy #appsec #itsecurity #redteam

This week's contributions include: - ZAP Fuzzer fixes. - ZAP download stats tweaks for 2.11. - OWASP website tweaks. - A scripted payload generator for ZAP that uses Java's SecureRandom. - Fixes to OWASP ZAP's link check GitHub action workflow. #OpenSource #AppSec #zaproxy

kingthorin_rm's tweet image. This week's contributions include:
- ZAP Fuzzer fixes.
- ZAP download stats tweaks for 2.11.
- OWASP website tweaks.
- A scripted payload generator for ZAP that uses Java's SecureRandom.
- Fixes to OWASP ZAP's link check GitHub action workflow.

#OpenSource #AppSec #zaproxy

Loading...

Something went wrong.


Something went wrong.


United States Trends