#pythonsecurity 検索結果
5 months ago, I vowed through a Medium blog post, to achieve #python fluency this year. Still have 7 months to go but so far completed a short course, attended dojos, and TODAY am at #security conf @0xCC_sh, doing a course on "Snake Charming for Beginners" 🐍 #pythonsecurity
𝟭𝟬 𝗕𝗲𝘀𝘁 𝗣𝗿𝗮𝗰𝘁𝗶𝗰𝗲𝘀 𝗳𝗼𝗿 𝗘𝗻𝘀𝘂𝗿𝗶𝗻𝗴 𝗣𝘆𝘁𝗵𝗼𝗻 𝗖𝗼𝗱𝗲 𝗦𝗲𝗰𝘂𝗿𝗶𝘁𝘆 bit.ly/3Hg44YR #Python #PythonSecurity #BestPracticesForPythonCodeSecurity #PythonCode #ProgrammingLangugage #AI #AINews #AnalyticsInsight #AnalyticsInsightMagazine

🔐 Master Python with a Security Edge! Join the Codevirus Security for Python Course and level up your coding skills with real-world cybersecurity techniques. 🐍💻🔥 #Codevirus #PythonSecurity #CyberSecureDev #LearnToCode #PythonCourse
Exploitable flaw in Python URL parsing function discovered, potentially allowing arbitrary file access and unauthorized command execution. Upgrade to secure versions: >=3.12, 3.11.4+, 3.10.12+, 3.9.17+, 3.8.17+, 3.7.17+. #PythonSecurity #CyberSafety #python

🖥️New PondRAT Malware Hidden in Python Packages Targets Software Developers🖥️ thehackernews.com/2024/09/new-po… #PondRAT #Malware #PythonSecurity #CyberThreat #SoftwareDevelopment #DevSecOps #CyberSecurity #MalwareAlert #OpenSourceSecurity #DataProtection

#PyPi has suspended new user registrations and project creations due to a large volume of malicious packages. Learn about the risks of trusting uninspected third-party code and see which packages are affected: bit.ly/3JhP7pO #PythonSecurity

🖥️New PondRAT Malware Hidden in Python Packages Targets Software Developers🖥️ thehackernews.com/2024/09/new-po… #PondRAT #Malware #PythonSecurity #CyberThreat #SoftwareDevelopment #DevSecOps #CyberSecurity #MalwareAlert #OpenSourceSecurity #DataProtection

Is your Python code secure? 🤔 Banish the paranoia in Sau's beginner-friendly talk! Learn to spot vulnerabilities & use practical tools to safeguard your projects. 🛡️ 🗓️ 11 Oct, 4:25pm 📍 LT-13 CityU HK Register now: pyconhk2025.eventbrite.com #PyConHK2025 #Python #PythonSecurity

Two malicious PyPI packages, sisaws and secmeasure, deliver SilentSync RAT to Windows, Linux, and macOS. They steal credentials, capture screenshots, and exfiltrate files via sophisticated supply chain attacks. #SilentSync #PythonSecurity ift.tt/GvJeNaI
🐍🇱🇹 PyCon LT 2021 speaker sample: @tiangolo @petraszd @ChristianHeimes JustinasKuizinas. When? September 3rd Where? Vilnius, Lithuania Details: pycon.lt Tickets: tickets.paysera.com/lt/event/agile… @fastapi #python #pythonsecurity #jwt #pyconlt




⭐⭐⭐⭐⭐ 'Python for Cybersecurity Cookbook' is earning rave reviews! Our readers are loving it, and here's why. Dive into the world of cybersecurity with confidence! 🐍🔒 #CybersecurityCookbook #5StarReview #PythonSecurity #Amazon #BookReviews #CybersecurityCookbook

A critical flaw (CVE-2025-4517, CVSS 9.4) in Python's tarfile module allows arbitrary file reads/writes outside the extraction directory. PoC is public; update immediately! #PythonSecurity #TarfileVulnerability #PathTraversal #Cybersecurity securityonline.info/critical-pytho…
A malicious PyPI package called solana-token aimed to steal developer source code and secrets from blockchain projects. With 761 downloads before removal, it highlights ongoing supply chain risks in crypto development. 🚨 #CryptoThreat #PythonSecurity ift.tt/56c2ONZ
Protect your Python code from reverse engineering🔒 ✅ Advanced source code protection ✅ Interpreter protection ✅ String hiding ✅ Minimal overhead Secure your IP today! 👉 ow.ly/nG2m50UYmcY #Cybersecurity #PythonSecurity #ReverseEngineering #SoftwareProtection

Your 2026-ready Python Arsenal is here! From IDA to Frida, discover the top tools for reverse engineering and security analysis. Read now: rublon.com/blog/python-ar… #PythonSecurity #ReverseEngineering #IDAPro #Frida #CyberTools
Update! CVE-2021-31607 is a command injection vulnerability found in SaltStack, a popular IT configuration management system. Our Platform has the updated version of Salt, version 3003, to avoid this high severity. nvd.nist.gov/vuln/detail/CV… #PythonSecurity #OSS #DevSecOps
Securing the Python Supply Chain: The Tools, Tactics, and Zero-Trust Strategies You Need Now - mag212.com/data-breaches/… #PythonSecurity #SupplyChainSecurity #Cybersecurity #DevSecOps #OpenSourceSecurity #PyPIProtection #Sigstore #SBOM #SLSA #Chainguard #PipAudit #TypoSquatting…
At #pyconcz, I chatted about #PythonSecurity. My concerns: 1. Misconfigured servers exposing files (and .pyc). 2. "Typo-squatting" on PyPI. 3. Outdated Werkzeug in debug (still exists!) and other outdated & deprecated libs 4. Default unsafe functions (e.g. yaml.load, random)
Your 2026-ready Python Arsenal is here! From IDA to Frida, discover the top tools for reverse engineering and security analysis. Read now: rublon.com/blog/python-ar… #PythonSecurity #ReverseEngineering #IDAPro #Frida #CyberTools
Two malicious PyPI packages, sisaws and secmeasure, deliver SilentSync RAT to Windows, Linux, and macOS. They steal credentials, capture screenshots, and exfiltrate files via sophisticated supply chain attacks. #SilentSync #PythonSecurity ift.tt/GvJeNaI
Is your Python code secure? 🤔 Banish the paranoia in Sau's beginner-friendly talk! Learn to spot vulnerabilities & use practical tools to safeguard your projects. 🛡️ 🗓️ 11 Oct, 4:25pm 📍 LT-13 CityU HK Register now: pyconhk2025.eventbrite.com #PyConHK2025 #Python #PythonSecurity

🚨 CRITICAL: DeepDiff Python lib (5.0.0–8.6.0) allows RCE via unsafe Pickle deserialization. Full system compromise possible! Patch to 8.6.1 ASAP. 🛡️ Details: radar.offseq.com/threat/cve-202… #OffSeq #PythonSecurity #RCE

🐍 Using input() the wrong way in Python can turn your script into an attacker’s playground, enabling remote code execution. Learn the risks + secure alternatives in our latest post 👉 xygeni.io/blog/the-wrong… #PythonSecurity #DevSecOps #AppSec
Python remains a go-to for reverse engineering and embedded defence. Catch up on our latest webinar where we explore how Python supports firmware security workflows. 🎥 Watch here: youtu.be/VlAOYtHk8OA #PythonSecurity #ReverseEngineering #FirmwareAnalysis #Cybersecurity
youtube.com
YouTube
Protecting Python Applications: Safeguard Your IP
Securing the Python Supply Chain: The Tools, Tactics, and Zero-Trust Strategies You Need Now - mag212.com/data-breaches/… #PythonSecurity #SupplyChainSecurity #Cybersecurity #DevSecOps #OpenSourceSecurity #PyPIProtection #Sigstore #SBOM #SLSA #Chainguard #PipAudit #TypoSquatting…
With AI/ML stacks depending on Python, tightening supply chain security is non-negotiable. Joining the webinar for strategies! 🚀 #PythonSecurity Anyone else updating their pipeline practices?
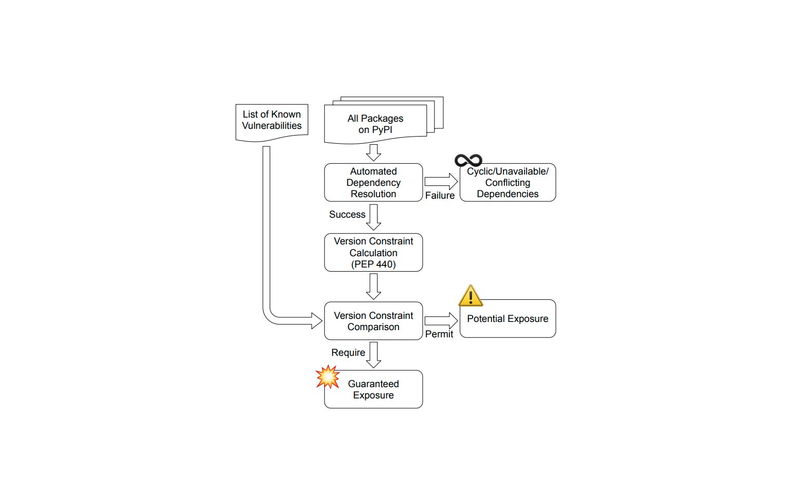
A study reveals Python's ecosystem is a "labyrinth of dependencies" that propagates vulnerabilities. Over 145,000 packages are at risk, with urllib3 accounting for 41% of all exposures. #PyPI #PythonSecurity #SupplyChainAttack #Vulnerability #OpenSource securityonline.info/pypitfall-pyth…
🔍 Varalyze is a powerful cyber threat intel suite that unifies top tools like VirusTotal, AbuseIPDB & URLScan for automated analysis, triaging & reporting. Built for defenders, powered by Python. #CyberSecurity #ThreatIntel #PythonSecurity github.com/brayden031/var…
⚠️ Python devs, beware! Hackers are targeting you with phishing attacks using fake PyPI sites. Always verify package sources and URLs before installing. Stay vigilant! #PythonSecurity #PhishingAlert bleepingcomputer.com/news/security/…
🕑 Happening today at 2PM UK | 3PM CEST Protect your Python code before it’s too late. Join us for a live webinar on real-world attacks and how Emproof Nyx secures your IP. 🔗 shorturl.at/9Kkfz #PythonSecurity #IPProtection #Cybersecurity
🔐 Secure by Design: Why 2025 Devs Are Shifting Left Security isn’t an afterthought anymore 🧪 Shift-left testing finds vulnerabilities early 🧠 Devs use AI tools to scan dependencies on commit 🔐 Static analysis + secret detection #DevSecOps #PythonSecurity #CyberSecurity

A vulnerability (CVE-2025-8194, CVSS 7.5) in Python's tarfile module allows attackers to cause infinite loops and DoS by processing maliciously crafted archives. Patch immediately! #PythonSecurity #TarfileVulnerability #DoSAttack #CVE #CybersecurityAlert securityonline.info/python-tarfile…
🔐 Master Python with a Security Edge! Join the Codevirus Security for Python Course and level up your coding skills with real-world cybersecurity techniques. 🐍💻🔥 #Codevirus #PythonSecurity #CyberSecureDev #LearnToCode #PythonCourse
Top 5 Python App Security Risks #PythonSecurity #AppSecurity #CyberSecurity #SecureCoding #DevSecOps #PythonDevelopers #WebSecurity #APISecurity #Flask #Django #OWASP #SecureByDesign #PythonTips

BREAKING: #FlaskCORS vulns (CVE-2024-6839, -6866) expose APIs to data leaks. ⚠️ Patch Ubuntu now: sudo apt update && sudo apt install python3-flask-cors Details: 👉 tinyurl.com/4v3n4b9h #Infosec #PythonSecurity

Top 5 Python App Security Risks #PythonSecurity #AppSecurity #CyberSecurity #SecureCoding #DevSecOps #PythonDevelopers #WebSecurity #APISecurity #Flask #Django #OWASP #SecureByDesign #PythonTips

𝟭𝟬 𝗕𝗲𝘀𝘁 𝗣𝗿𝗮𝗰𝘁𝗶𝗰𝗲𝘀 𝗳𝗼𝗿 𝗘𝗻𝘀𝘂𝗿𝗶𝗻𝗴 𝗣𝘆𝘁𝗵𝗼𝗻 𝗖𝗼𝗱𝗲 𝗦𝗲𝗰𝘂𝗿𝗶𝘁𝘆 bit.ly/3Hg44YR #Python #PythonSecurity #BestPracticesForPythonCodeSecurity #PythonCode #ProgrammingLangugage #AI #AINews #AnalyticsInsight #AnalyticsInsightMagazine

Protect your assets with Varutra’s cutting-edge solutions, including threat intelligence, monitoring, and incident response. Don’t let your security be compromised—act now! #CyberSecurity #PythonSecurity #CryptoLibrary #PrivateKeys #TelegramAttack #ThreatIntelligence



Cybersecurity hits different when you build the tools yourself. This project helped me level up my Python, networking, and security fundamentals. 🔧 Next up: Threaded scanning + dashboard filters! Follow for more updates 🧠💻 #CyberSkills #LearningByDoing #PythonSecurity…

5 months ago, I vowed through a Medium blog post, to achieve #python fluency this year. Still have 7 months to go but so far completed a short course, attended dojos, and TODAY am at #security conf @0xCC_sh, doing a course on "Snake Charming for Beginners" 🐍 #pythonsecurity
🔐 Stay Secure: Never hardcode your email credentials! Use environment variables to store sensitive data like passwords. It’s safer and easier to manage. #PythonSecurity #EnvVars #BestPractices




5/ 🐍 Python Applications are a Pain 🕗 10:30 AM EST @MarkBaggett's method for painless #Python app deployment. Package and distribute Python projects with ease. Register now 👉🏽 buff.ly/3P2wWaE #PythonSecurity

🖥️New PondRAT Malware Hidden in Python Packages Targets Software Developers🖥️ thehackernews.com/2024/09/new-po… #PondRAT #Malware #PythonSecurity #CyberThreat #SoftwareDevelopment #DevSecOps #CyberSecurity #MalwareAlert #OpenSourceSecurity #DataProtection

#PyPi has suspended new user registrations and project creations due to a large volume of malicious packages. Learn about the risks of trusting uninspected third-party code and see which packages are affected: bit.ly/3JhP7pO #PythonSecurity

Exploitable flaw in Python URL parsing function discovered, potentially allowing arbitrary file access and unauthorized command execution. Upgrade to secure versions: >=3.12, 3.11.4+, 3.10.12+, 3.9.17+, 3.8.17+, 3.7.17+. #PythonSecurity #CyberSafety #python

🐍🇱🇹 PyCon LT 2021 speaker sample: @tiangolo @petraszd @ChristianHeimes JustinasKuizinas. When? September 3rd Where? Vilnius, Lithuania Details: pycon.lt Tickets: tickets.paysera.com/lt/event/agile… @fastapi #python #pythonsecurity #jwt #pyconlt




🖥️New PondRAT Malware Hidden in Python Packages Targets Software Developers🖥️ thehackernews.com/2024/09/new-po… #PondRAT #Malware #PythonSecurity #CyberThreat #SoftwareDevelopment #DevSecOps #CyberSecurity #MalwareAlert #OpenSourceSecurity #DataProtection

Is your Python code secure? 🤔 Banish the paranoia in Sau's beginner-friendly talk! Learn to spot vulnerabilities & use practical tools to safeguard your projects. 🛡️ 🗓️ 11 Oct, 4:25pm 📍 LT-13 CityU HK Register now: pyconhk2025.eventbrite.com #PyConHK2025 #Python #PythonSecurity

Exploring Python's Boundless Potential: A Journey Across Varied Frontiers, from Game Development to Quantum Computing. #Python #PythonSecurity #PythonEducation #QuantumPython #PythonAutomation #pythonprogramming

🚨 CRITICAL: DeepDiff Python lib (5.0.0–8.6.0) allows RCE via unsafe Pickle deserialization. Full system compromise possible! Patch to 8.6.1 ASAP. 🛡️ Details: radar.offseq.com/threat/cve-202… #OffSeq #PythonSecurity #RCE

Empower your cybersecurity arsenal with Python! Strengthen digital defenses, automate security scans, and stay ahead of evolving threats. #PythonSecurity #CyberDefense #CodeForSafety #DigitalSecurity #InfoSec #TechInCyber #PythonProgramming #CyberResilience #CyberAware

Something went wrong.
Something went wrong.
United States Trends
- 1. Wemby 97.3K posts
- 2. Spurs 55.6K posts
- 3. #QueenRadio 23K posts
- 4. Mavs 19.6K posts
- 5. Cooper Flagg 14.2K posts
- 6. Clippers 12K posts
- 7. Victor Wembanyama 34.6K posts
- 8. Talus Labs 15.6K posts
- 9. Anthony Edwards 7,361 posts
- 10. Downstairs 4,663 posts
- 11. Dillon Brooks 1,448 posts
- 12. #PorVida 2,720 posts
- 13. Anthony Davis 7,743 posts
- 14. Maxey 12.3K posts
- 15. Lavine 1,529 posts
- 16. Embiid 14.7K posts
- 17. VJ Edgecombe 27.8K posts
- 18. Suns 16.8K posts
- 19. Klay 8,385 posts
- 20. #INDvsAUS 31.6K posts