#graphviz zoekresultaten
#Suricata_IDS & #GraphViz (strict digraph). (2023-07-25-IcedID-infection-traffic.pcap) cat eve.json|ag -v 'JA3|Firehol|POLICY'|jq -c 'select(.alert) | [.src_ip,.dest_ip,.alert.category,.alert.signature,.flow_id]' | tr -d '"[]' .... sfdp -Gdpi=70 -Tpng | display -
![seguridadyredes's tweet image. #Suricata_IDS & #GraphViz (strict digraph).
(2023-07-25-IcedID-infection-traffic.pcap)
cat eve.json|ag -v 'JA3|Firehol|POLICY'|jq -c 'select(.alert) | [.src_ip,.dest_ip,.alert.category,.alert.signature,.flow_id]' | tr -d '"[]' ....
sfdp -Gdpi=70 -Tpng | display -](https://pbs.twimg.com/media/F2BRGFeWEAAEZq9.jpg)
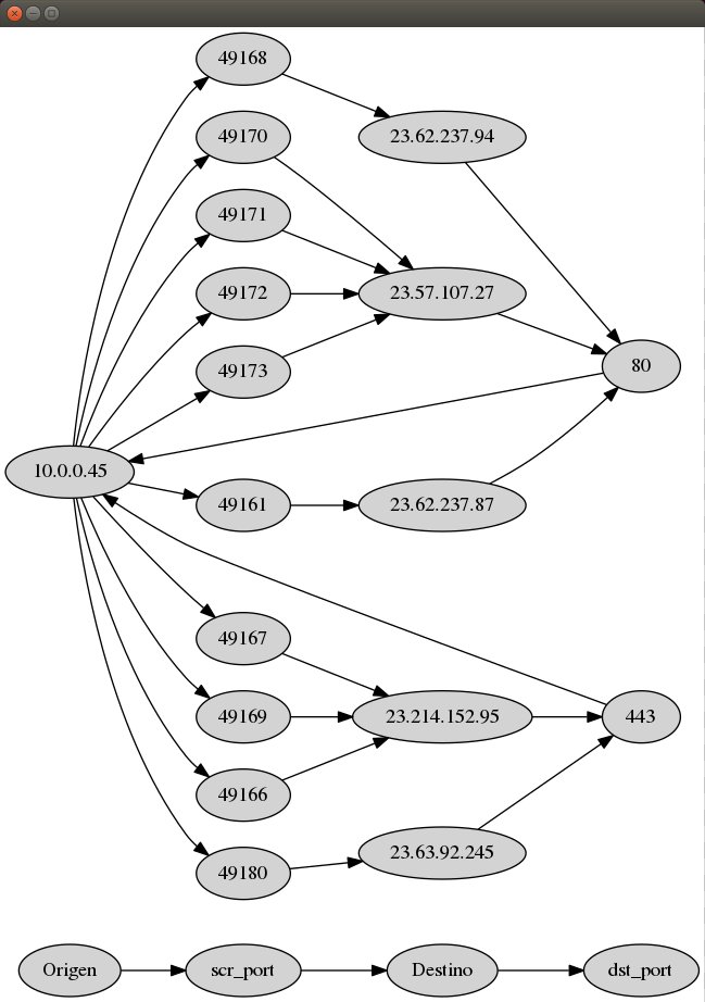
#GraphViz anda .. #tcpdump --number -n -c500 -rmixed.cap tcp |awk '{print $1"."$2"."$4"."$6"."$8}' | sed 's/\./,/1;s/\./,/2;s/\./,/5;s/\./,/5;s/\./,/8;s/://3;s/\./,/8;s/,//7;1i\Num,Tiempo,Origen,scr_port,Destino,dst_port' |awk 'BEGIN{print "digraph \"G\"{node..

#Zeek_IDS notice.log & #GraphViz. cat notice.log | ag -v DNS |jq -c 'select(.uid)|[.msg,."id.orig_h",."id.resp_h",.note,.uid]'
![seguridadyredes's tweet image. #Zeek_IDS notice.log & #GraphViz.
cat notice.log | ag -v DNS |jq -c 'select(.uid)|[.msg,."id.orig_h",."id.resp_h",.note,.uid]'](https://pbs.twimg.com/media/FvY5HKKWcAM3m-W.jpg)
A new feature in version 7.0 captures and displays the messages emitted by the Graphviz dot command in a "console" worksheet. #graphviz #msexcel

#Wazuh & #MITRE ATT&CK & #GraphViz jq -c 'select(.rule.mitre and .agent.id=="047")|[.id,(.timestamp[0:10]),(.rule.mitre.tactic|tostring|split(",")[0:4]|tostring),(.rule.mitre.id|tostring|split(",")[0:3]),.agent.id,"Wazuh",.rule.id,(.rule.mitre.technique|...
![seguridadyredes's tweet image. #Wazuh & #MITRE ATT&CK & #GraphViz
jq -c 'select(.rule.mitre and .agent.id=="047")|[.id,(.timestamp[0:10]),(.rule.mitre.tactic|tostring|split(",")[0:4]|tostring),(.rule.mitre.id|tostring|split(",")[0:3]),.agent.id,"Wazuh",.rule.id,(.rule.mitre.technique|...](https://pbs.twimg.com/media/FvY43gfXgAAhTb0.jpg)
![seguridadyredes's tweet image. #Wazuh & #MITRE ATT&CK & #GraphViz
jq -c 'select(.rule.mitre and .agent.id=="047")|[.id,(.timestamp[0:10]),(.rule.mitre.tactic|tostring|split(",")[0:4]|tostring),(.rule.mitre.id|tostring|split(",")[0:3]),.agent.id,"Wazuh",.rule.id,(.rule.mitre.technique|...](https://pbs.twimg.com/media/FvY43tqWYAYCc5a.jpg)
#olevba && #GraphViz/Dot. Arreglando la gráfica... #olevba -a Project.bin --json | ag -v XLMMacroDeobfuscator|jq -c .[].analysis[] | ag '^{"type' | ag -v 'Base64' |tr -d '#' |jq -c [.type,.keyword,.description]
![seguridadyredes's tweet image. #olevba && #GraphViz/Dot.
Arreglando la gráfica...
#olevba -a Project.bin --json | ag -v XLMMacroDeobfuscator|jq -c .[].analysis[] | ag '^{"type' | ag -v 'Base64' |tr -d '#' |jq -c [.type,.keyword,.description]](https://pbs.twimg.com/media/FvY8jX2XoAU1wkw.jpg)
#olevba / #GraphViz. Graficando "Composite Document File V2 Document, Little Endian, Os: Windows Microsoft Excel" . #olevba -a 50b610.xls.bin --json |ag -v XLMMacroDeobfuscator|jq -c .[].analysis[] | ag '^{"type' | ag -v 'Base64' |tr -d '#' |jq -c [.type,.keyword,.description]
![seguridadyredes's tweet image. #olevba / #GraphViz. Graficando "Composite Document File V2 Document, Little Endian, Os: Windows Microsoft Excel" .
#olevba -a 50b610.xls.bin --json |ag -v XLMMacroDeobfuscator|jq -c .[].analysis[] | ag '^{"type' | ag -v 'Base64' |tr -d '#' |jq -c [.type,.keyword,.description]](https://pbs.twimg.com/media/FljQr1LXwAItsI-.jpg)
![seguridadyredes's tweet image. #olevba / #GraphViz. Graficando "Composite Document File V2 Document, Little Endian, Os: Windows Microsoft Excel" .
#olevba -a 50b610.xls.bin --json |ag -v XLMMacroDeobfuscator|jq -c .[].analysis[] | ag '^{"type' | ag -v 'Base64' |tr -d '#' |jq -c [.type,.keyword,.description]](https://pbs.twimg.com/media/FljQzcaWIAIGOSP.png)
#graphviz #pygraphwidget #graphdatascience GraphViz's 'circo' layout gives beautiful visualizations, especially for hierarchy graphs.



#Zeek LABS. notice.log #IOCs & #GraphViz cat notice.log | ag -v DNS |jq -c 'select(.uid)|[.msg,."id.orig_h",."id.resp_h",.note,.uid]'
![seguridadyredes's tweet image. #Zeek LABS. notice.log #IOCs & #GraphViz
cat notice.log | ag -v DNS |jq -c 'select(.uid)|[.msg,."id.orig_h",."id.resp_h",.note,.uid]'](https://pbs.twimg.com/media/FqNu4QLWcAg7YlE.jpg)
A PoC using the #OpenAI API to manipulate #graphviz diagrams using natural language. It uses the gpt-3.5-turbo engine so the hallucinations creates some issues but there are ways to partially work around that. This took ~45min to make. #GenerativeAI #AI
I should be working, but instead, I have been hacking python to automatically generate #graphviz (@graphviz) input to draw the graphs of #bellringing methods. Here is Plain Bob Doubles. (B=bob lead, P=plain lead)

Revived the #graphviz #vscode extension as many people are still finding it useful. marketplace.visualstudio.com/items?itemName…

#masscan --open 10.5.0.0/16 -p22,80,443,3389,445|cut -d' ' -f4- |sed 's/on/,/;s/10\.5//;s/ *$//' |sort -t, -k2 > masgraph #GraphViz ( awk 'BEGIN{print "digraph \"G\" ) #neato -Tpng -Gdpi=23 -Goverlap=prism | display -

Graphviz 14.0.0 #Graphviz #JOHNELLSON indiriste.com/indir/graphviz/
The Weekly Edge: Graph Size Matters, a New #GraphDatabase, & (Somehow) a Guy Fieri #GraphViz [15 August 2025] by @bwmerkl @gdotv_ltd Read this human-curated graph news roundup here & every Friday: gdotv.com/blog/weekly-ed… #DataViz #KnowledgeGraphs
Graphviz 13.1.2 #Graphviz #JOHNELLSON indiriste.com/indir/graphviz/
Nueva versión mandiant/#capa 9.2.1 Lo veo mucho más rápido. La salida de la forma -vv vverbose la veo mucho mejor estructurada para pasar a otras herramientas, gráficas #GraphVIZ. etc etc.

I edit a weekly tl;dr of graph tech news and resources called the Weekly Edge and here's the first edition: gdotv.com/blog/weekly-ed… If you want to keep up with the world of #graphdatabases #graphviz and other #OSS graph tech, check it out.
🚀 Struggling with Graphviz on Google Cloud Run? 🐍 Punita Goel shares a quick fix: update your Dockerfile to install Graphviz and adjust your cloudbuild.yaml for seamless deployment. Get your visualizations running smoothly! #GoogleCloud #Graphviz #Pyth… ift.tt/ovXasG5
dev.to
Fixing the Graphviz Error on Google Cloud Run
Deploying a Python app on Google Cloud Run with Graphviz visualizations can...
From code to clarity! Paste Graphviz DOT syntax and get instant, structured mind maps with AI - no rendering needed. Try now → mindmapai.app/graphviz-to-mi… #MindMapAI #Graphviz #MindMapping #Developers #DataScience #Flowcharts #AItools

Graphviz 13.0.1 #Graphviz #JOHNELLSON indiriste.com/indir/graphviz/
Discover & Visualize Your Graph Database Schema in Just 2 Steps gdotv.com/blog/discover-… #graphdatabases #datamodeling #graphviz
Big news today for @Memgraph users: G.V() is now compatible with #Memgraph! G.V() complements the speed and performance of Memgraph with robust developer tooling, interactive data exploration, and detailed #graphviz. Learn more: gdotv.com/blog/gdotv-mem… #graphdatabases #dataviz
Great news! G.V() is now compatible with #GoogleCloud Spanner Graph, giving devs more options for high-performance #graphviz, no-click #dataviz and exploration, and more with a plug-and-play design that gets you started in less than a minute. Learn more: gdotv.com/blog/google-cl…
You ever think people just work off a playbook to keep you stuck in an engagement loop? Here's a rendition in #GraphViz of such a loop, in the context of someone demonstrating it. Happy reading! :)
Why does there have to be a single definition, just because you want to apply the same one out-of-context? Oh, that's right, it's your playbook. Here's a GraphViz with your points so far. How we doin' with that, buddy? Anything to add? Working like you though it would?

Critical Path Method (CPM): Schedule Network Diagram #graphviz #JavaScript youtube.com/shorts/gs7mv7x…
youtube.com
YouTube
Critical Path Method (CPM): Schedule Network Diagram #shorts #graph...
📣Discover how .NET graph visualization enables interactive, scalable data insights through tools like GraphX, MSAGL, and QuickGraph for diverse applications in our latest blog post. #dotnet #graphviz bit.ly/49JAffP

#Suricata_IDS and #GraphViz. En 2020 aún tenemos mucho MS17-010 #ETERNALBLUE Exploitation (CVE-2017-0144) cat eve.json | ag BLUE |jq -c 'select(.alert) | [.src_ip,.dest_ip,.metadata.flowbits,.alert.category,.alert.signature,.flow_id]'
![seguridadyredes's tweet image. #Suricata_IDS and #GraphViz. En 2020 aún tenemos mucho MS17-010 #ETERNALBLUE Exploitation (CVE-2017-0144)
cat eve.json | ag BLUE |jq -c 'select(.alert) | [.src_ip,.dest_ip,.metadata.flowbits,.alert.category,.alert.signature,.flow_id]'](https://pbs.twimg.com/media/EOeTU4JX4AAHV22.jpg)
![seguridadyredes's tweet image. #Suricata_IDS and #GraphViz. En 2020 aún tenemos mucho MS17-010 #ETERNALBLUE Exploitation (CVE-2017-0144)
cat eve.json | ag BLUE |jq -c 'select(.alert) | [.src_ip,.dest_ip,.metadata.flowbits,.alert.category,.alert.signature,.flow_id]'](https://pbs.twimg.com/media/EOeTU4QWoAACuhP.png)
Was snooping on (the relatively hungry) VS Code and had another urge to visualize my process tree: shape by state, size by %mem, color by %cpu, clustered by user (zoomed on current). Here VS Code has cooled-off, so a web browser is back on the hog throne. #Graphviz #FunctionalArt

Excited to have first (early, rough, unpolished) version of workflow directed graph plotting in @scipipe (develop branch). Lots of refinement to be done, but already seems helpful. Big kudos to #graphviz creators!!

Visualizing #Neo4j Database Contents Like a Pro! by @yworks @Medium r.neo4j.com/2Lzu0is #GraphViz #DataViz #GraphDatabase

Hands-on graph visualization: @KeyLines & #Neo4j by Dan Williams r.neo4j.com/2Jsup5y #GraphViz #DataViz #GraphDatabase

Introducing #Neo4j Bloom: Graph Data Visualization for Everyone r.neo4j.com/2w4cjVt via @JeffMMorris #GraphViz #DataViz #GraphTour


#Suricata_IDS/#GraphViz. Intentando graficar alertas de forma automática, legible, en una sola línea y de forma lógica. Intento I. De momernto ... 😂🤦♂️ cat eve.json | jq -c 'select(.alert and .http) | [.src_ip,.dest_ip,.http.http_method,.http.url,.alert.signature,.flow_id]'
![seguridadyredes's tweet image. #Suricata_IDS/#GraphViz. Intentando graficar alertas de forma automática, legible, en una sola línea y de forma lógica. Intento I. De momernto ... 😂🤦♂️
cat eve.json | jq -c 'select(.alert and .http) | [.src_ip,.dest_ip,.http.http_method,.http.url,.alert.signature,.flow_id]'](https://pbs.twimg.com/media/EMxw18rWsAUncr2.jpg)

Working on a small xdebug tracer visualizer tool. Here I created a graphviz graph of file calls. Starting on the left /ajax/getConfiguration.php - that file basically returns a config json for the frontend - but still there is much stuff going on. #php #webdev #graphviz #coding

Graphs are Bloom-ing (Part 2/2) by @rvanbruggen r.neo4j.com/2I7oPJg #Neo4jBloom #GraphViz #GraphDatabase

Graficando alertas #Suricata_IDS & #GraphViz (sfdp) jq -c 'select(.alert) | [.src_ip,.dest_ip,.alert.category,.alert.signature,.flow_id]'
![seguridadyredes's tweet image. Graficando alertas #Suricata_IDS & #GraphViz (sfdp)
jq -c 'select(.alert) | [.src_ip,.dest_ip,.alert.category,.alert.signature,.flow_id]'](https://pbs.twimg.com/media/Ff6BnXdWQAEjejM.jpg)
![seguridadyredes's tweet image. Graficando alertas #Suricata_IDS & #GraphViz (sfdp)
jq -c 'select(.alert) | [.src_ip,.dest_ip,.alert.category,.alert.signature,.flow_id]'](https://pbs.twimg.com/media/Ff6DWXDWYAIbMaV.jpg)
Something went wrong.
Something went wrong.
United States Trends
- 1. Chiefs 106K posts
- 2. Branch 31.8K posts
- 3. Mahomes 32.3K posts
- 4. #TNABoundForGlory 53.4K posts
- 5. #LoveCabin 1,059 posts
- 6. LaPorta 10.4K posts
- 7. #LaGranjaVIP 61K posts
- 8. Bryce Miller 4,376 posts
- 9. Goff 13.6K posts
- 10. Rod Wave 1,095 posts
- 11. Kelce 16.2K posts
- 12. Dan Campbell 3,710 posts
- 13. #OnePride 6,347 posts
- 14. Red Cross 30.7K posts
- 15. #DETvsKC 4,928 posts
- 16. Butker 8,439 posts
- 17. Mariners 48.8K posts
- 18. JuJu Smith 4,073 posts
- 19. Baker 54.4K posts
- 20. Gibbs 5,474 posts